GM Service Manual Online
For 1990-2009 cars only
Makes
🢒
Buick
🢒
2007
🢒
Allure
🢒 Power Windows Schematics
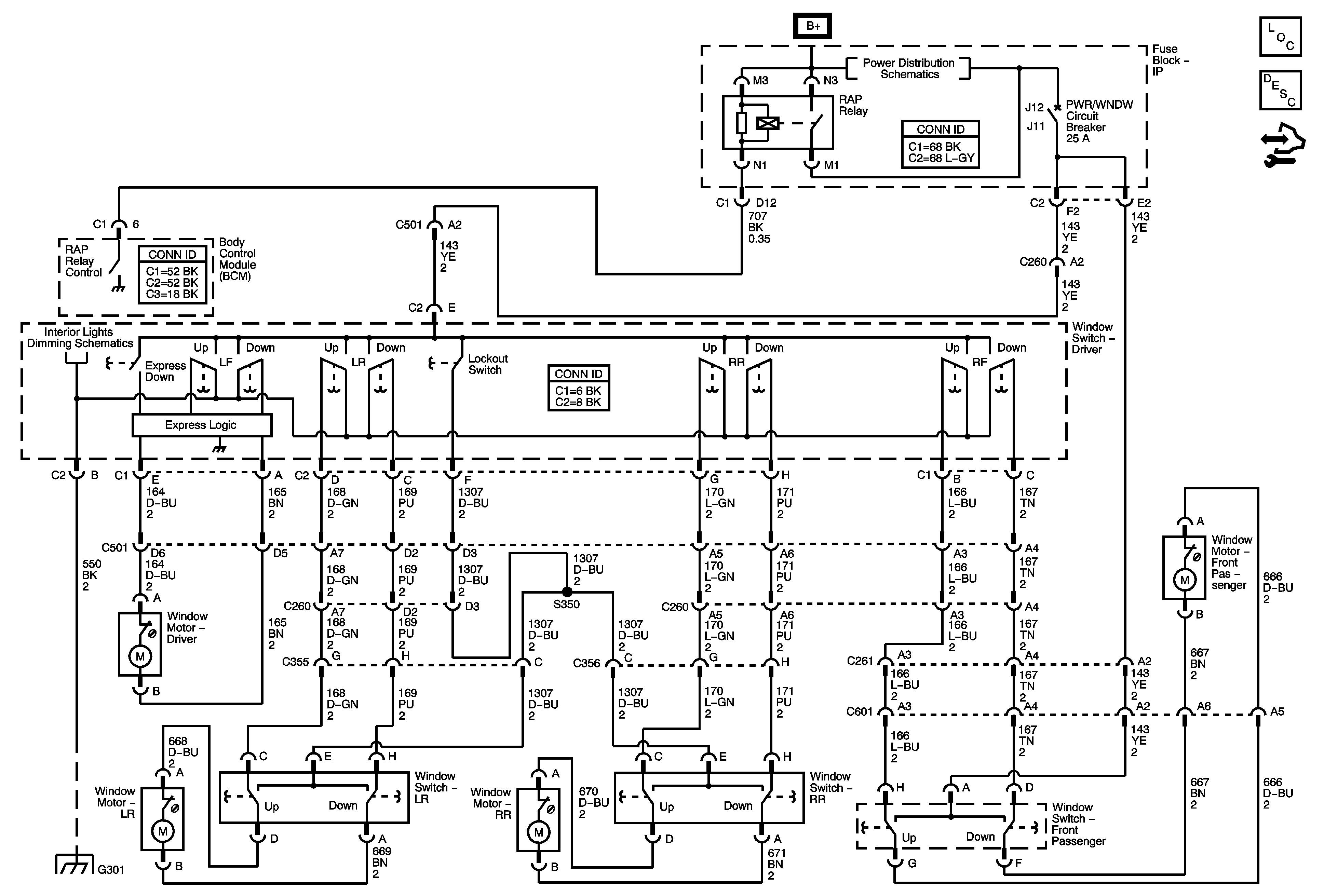
Power Windows Schematics
Master Electrical Component List
Power Windows Description and Operation
Control Module References
Fuse Block-Underhood B+ Bus
I/P, Console, and Driver Door Lighting
G301