GM Service Manual Online
For 1990-2009 cars only
Figure 1:

Fuse Block Underhood Bussing (L26/LY7)


Object Number: 1889093  Size: FS
Master Electrical Component List
Control Module References
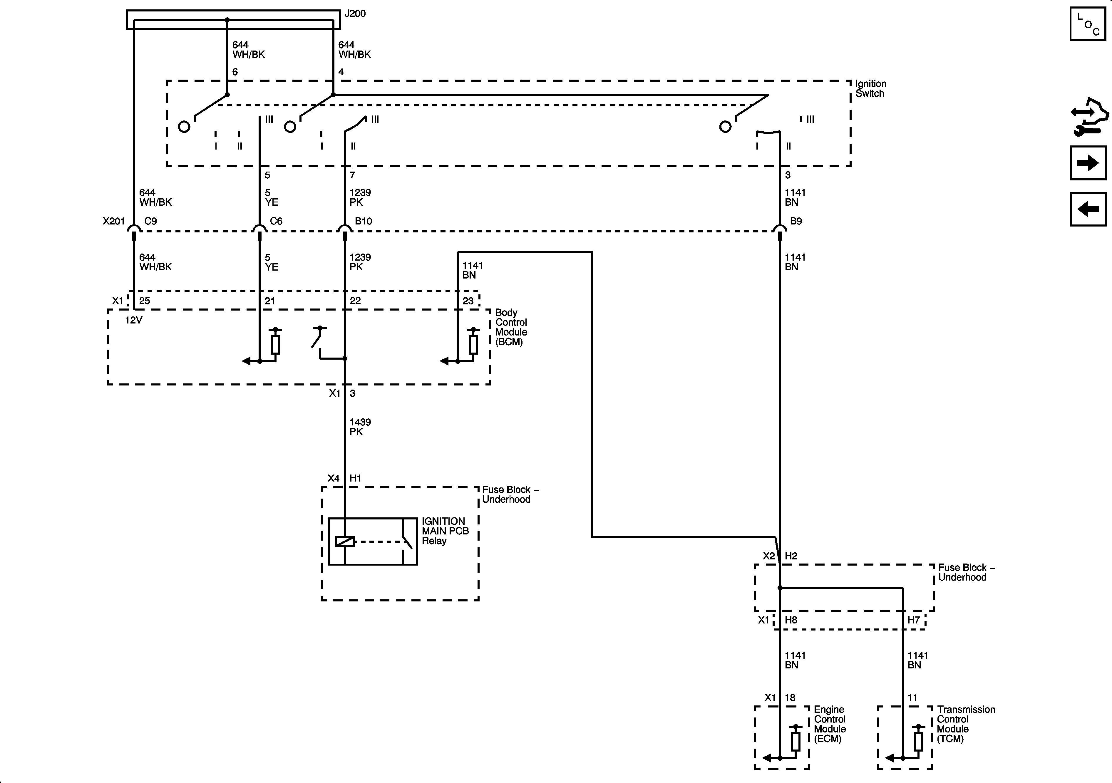
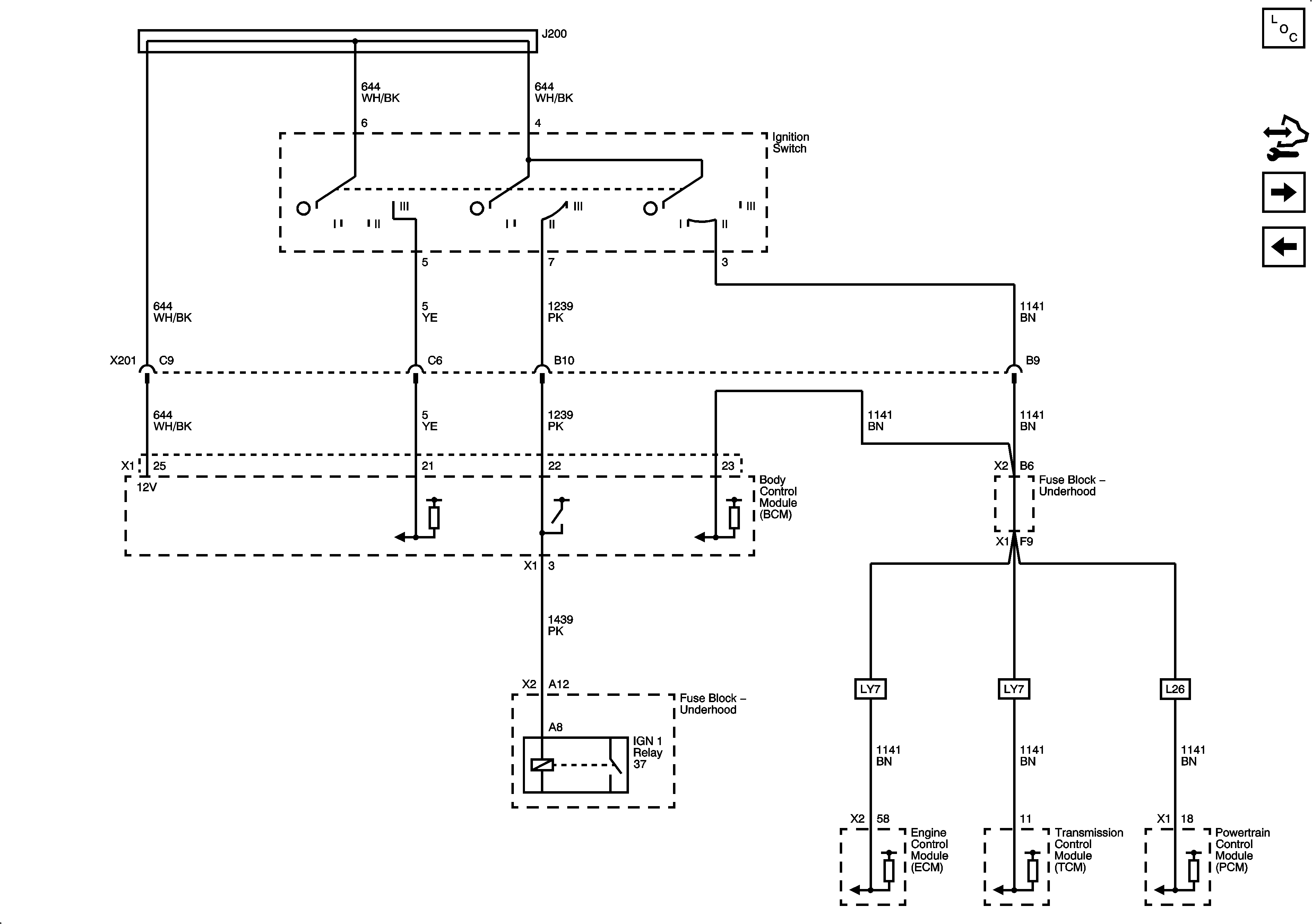
Ignition Switch - L26 or LY7
Figure 2:

Fuse Block Underhood Bussing (LS4)


Object Number: 2033487  Size: FS
Master Electrical Component List
Control Module References
Ignition Switch - L26 or LY7
Fuse Block Underhood Bussing - L26 or LY7
Figure 3:

Ignition Switch (L26/LY7)


Object Number: 1889101  Size: FS
Master Electrical Component List
Control Module References
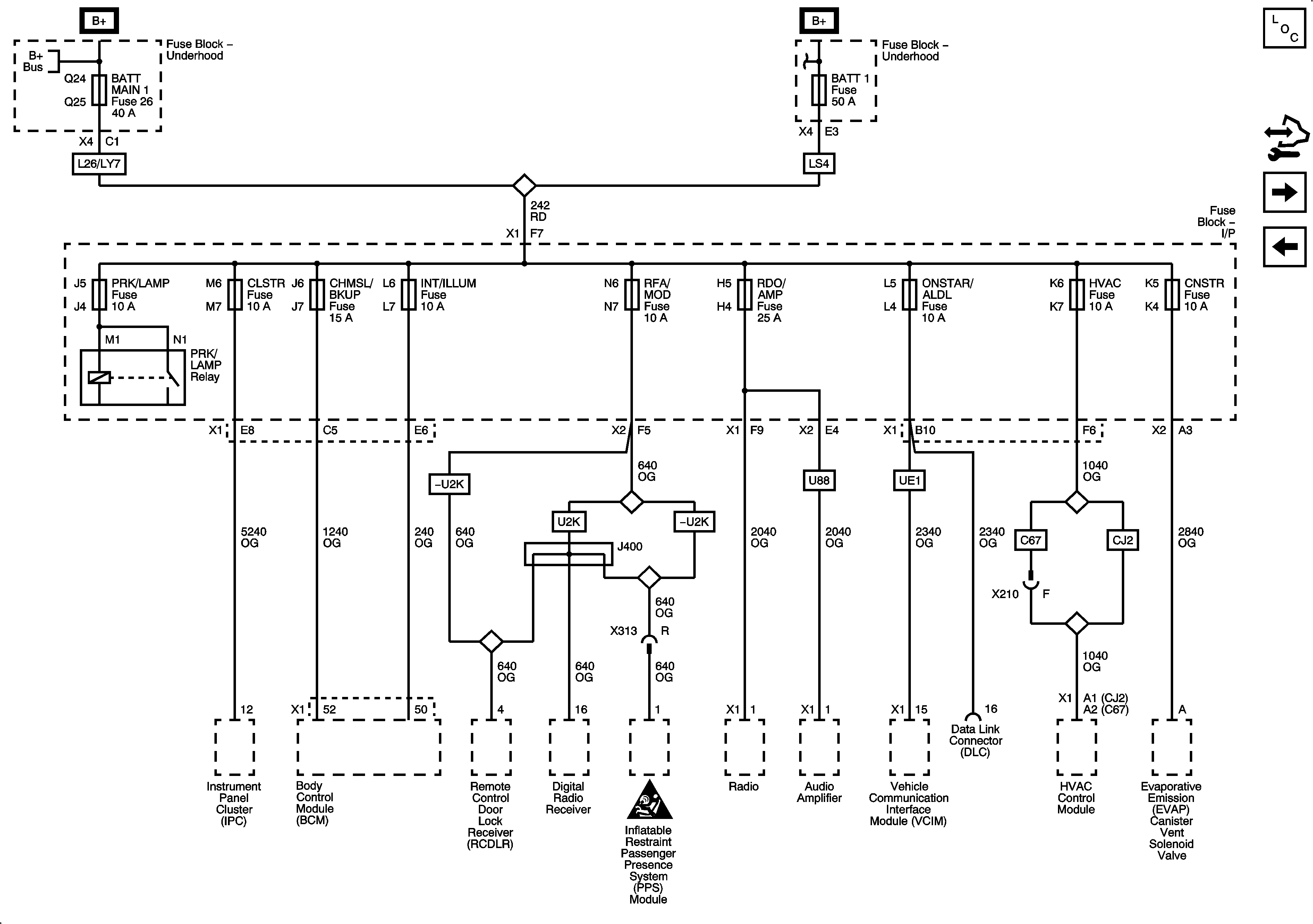
BATT MAIN 1 (L26 or LY7), BATT 1 (LS4), CHMSL/BKUP, CLSTR, CNSTR, HVAC, INT/ILLUM, ONSTAR/ALDL, PRK/LAMP, RDO/AMP, and RFA/MOD Fuses
Fuse Block Underhood Bussing - L26 or LY7
Figure 4:

Ignition Switch (LS4)


Object Number: 2033488  Size: FS
Master Electrical Component List
Control Module References
BATT MAIN 1 (L26 or LY7), BATT 1 (LS4), CHMSL/BKUP, CLSTR, CNSTR, HVAC, INT/ILLUM, ONSTAR/ALDL, PRK/LAMP, RDO/AMP, and RFA/MOD Fuses
Ignition Switch - L26 or LY7
Figure 5:

BATT MAIN 1 (L26/LY7), BATT 1 (LS4), CHMSL/BKUP, CLSTR, CNSTR, HVAC, INT/ILLUM, ONSTAR/ALDL, PRK/LAMP, RDO/AMP, and RFA/MOD Fuses


Object Number: 1889104  Size: FS
Master Electrical Component List
Control Module References
BATT MAIN 2 (L26/LY7), BATT 2 (LS4), DR/LCK TRUNK, HAZRD, HTD/SEAT, PRK/SWITCH, PWR/MIR, and S/ROOF Fuses
Ignition Switch - L26 or LY7
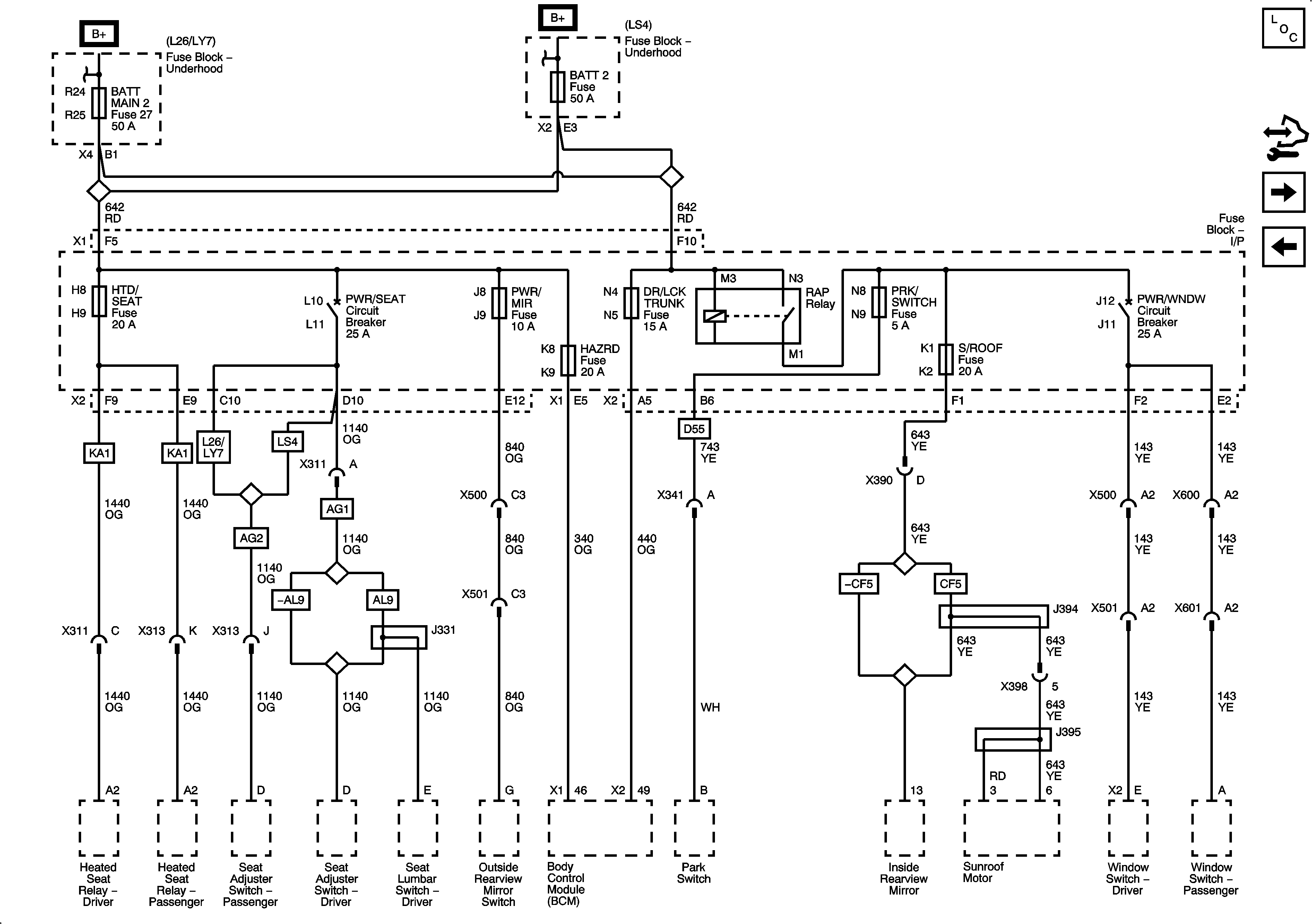
Figure 6:

BATT MAIN 2 (L26/LY7), BATT 2 (LS4), DR/LCK TRUNK, HAZRD, HTD/SEAT, PRK/SWITCH, PWR/MIR, S/ROOF Fuses


Object Number: 1889105  Size: FS
Master Electrical Component List
Control Module References
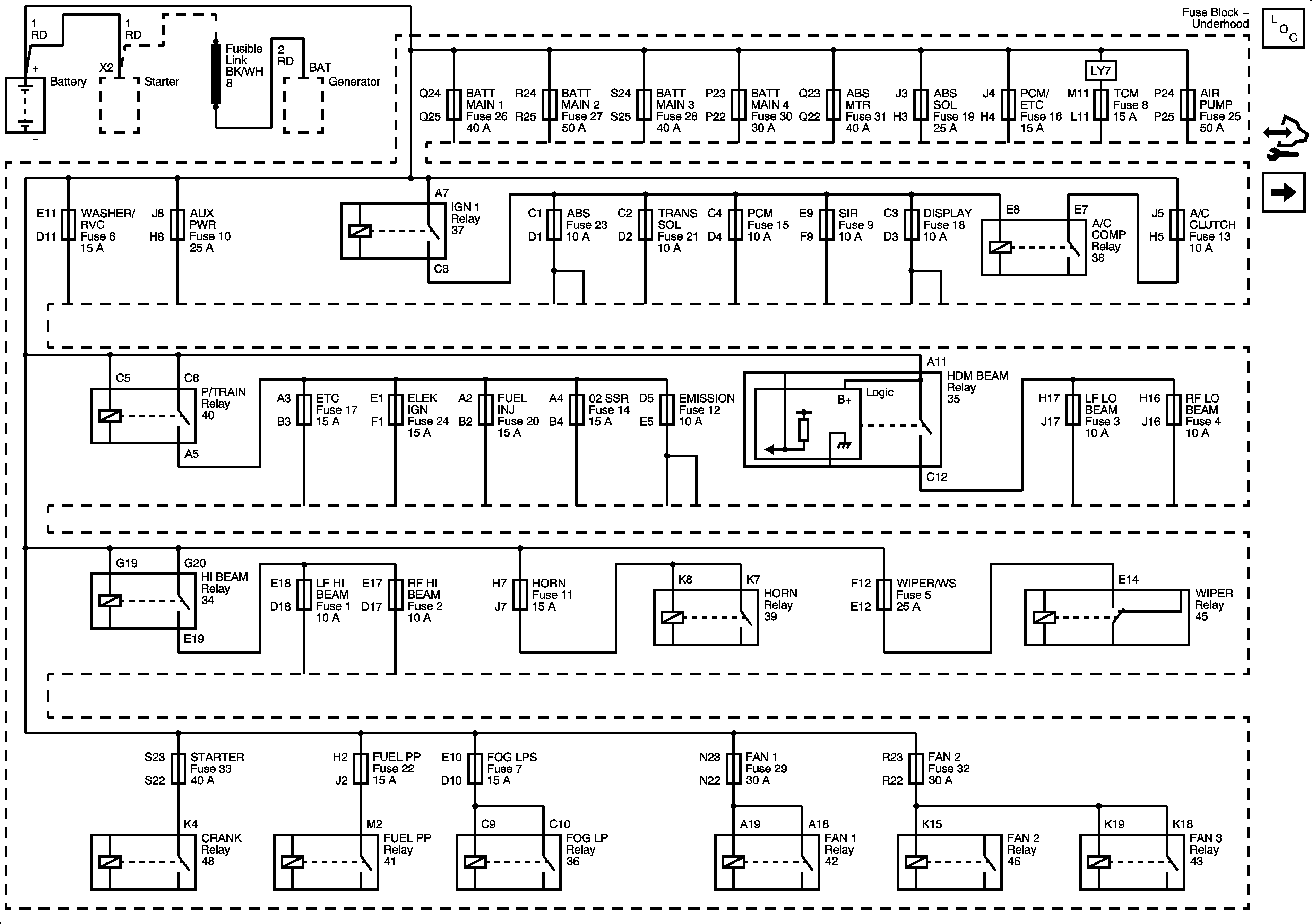
AIR PUMP, AUX PWR, ABS MTR, ABS SOL, BATT MAIN 3, BATT MAIN 4, PCM/ETC, TCM (LY7), WASHER/RVC Fuses (L26 or LY7)
BATT MAIN 1 (L26 or LY7), BATT 1 (LS4), CHMSL/BKUP, CLSTR, CNSTR, HVAC, INT/ILLUM, ONSTAR/ALDL, PRK/LAMP, RDO/AMP, and RFA/MOD Fuses
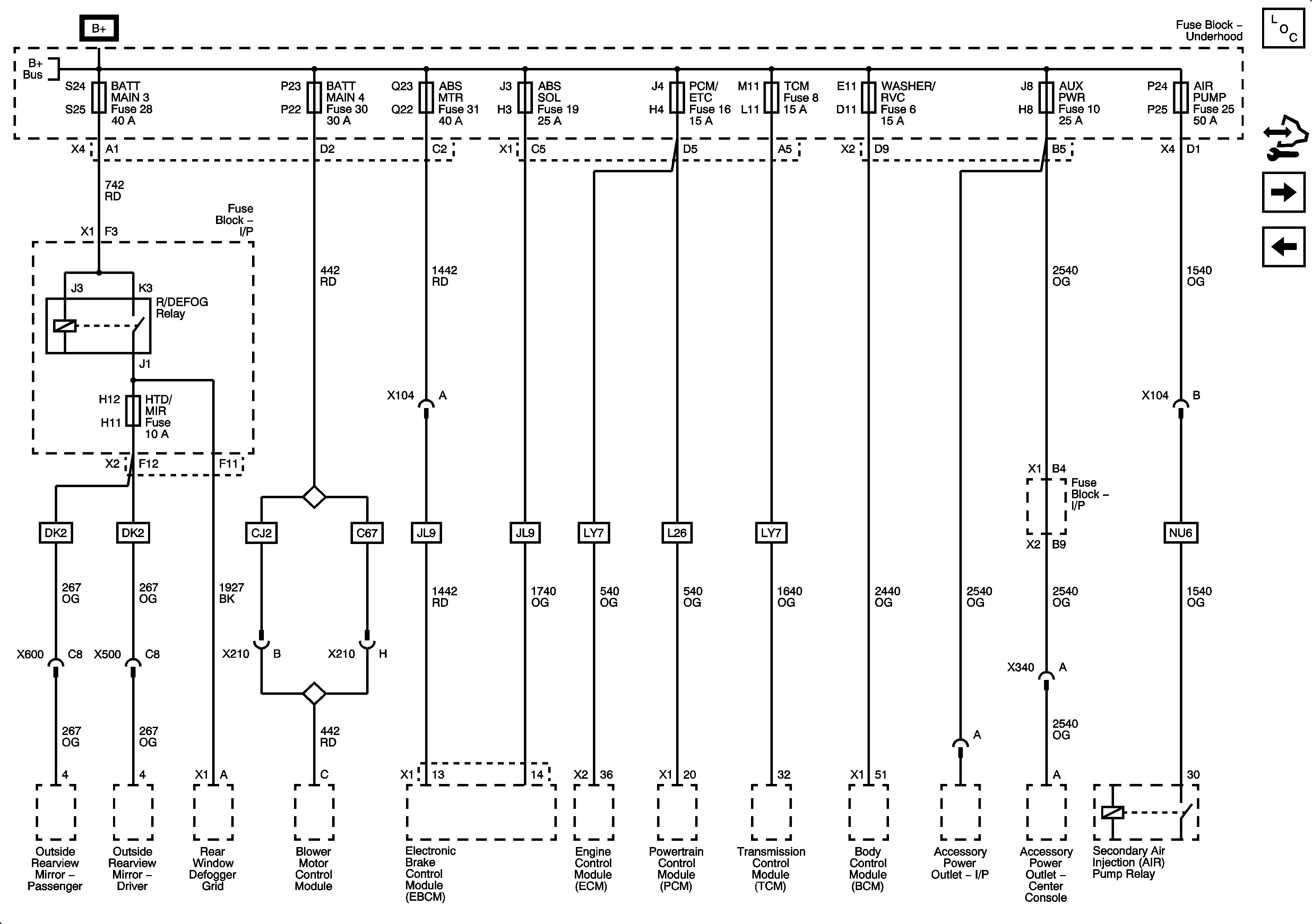
Figure 7:

AIR PUMP, AUX PWR, ABS MTR, ABS SOL, BATT MAIN 3, BATT MAIN 4, PCM/ETC, TCM (LY7), WASHER/RVC Fuses (L26/LY7)


Object Number: 1889106  Size: FS
Master Electrical Component List
Control Module References
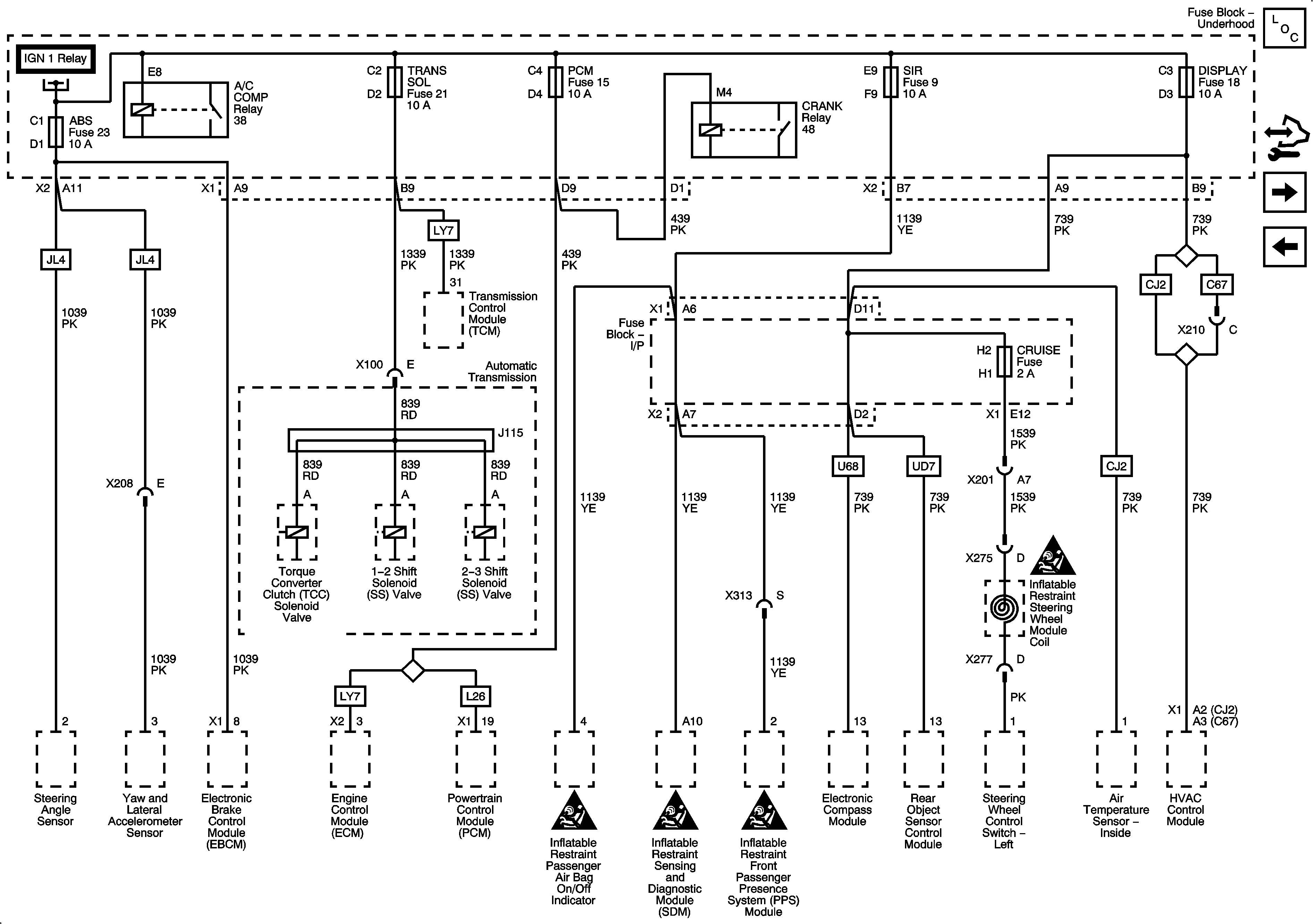
ABS, CRUISE, DISPLAY, PCM, SIR, and TRANS SOL Fuses (L26 or LY7)
BATT MAIN 2 (L26/LY7), BATT 2 (LS4), DR/LCK TRUNK, HAZRD, HTD/SEAT, PRK/SWITCH, PWR/MIR, and S/ROOF Fuses
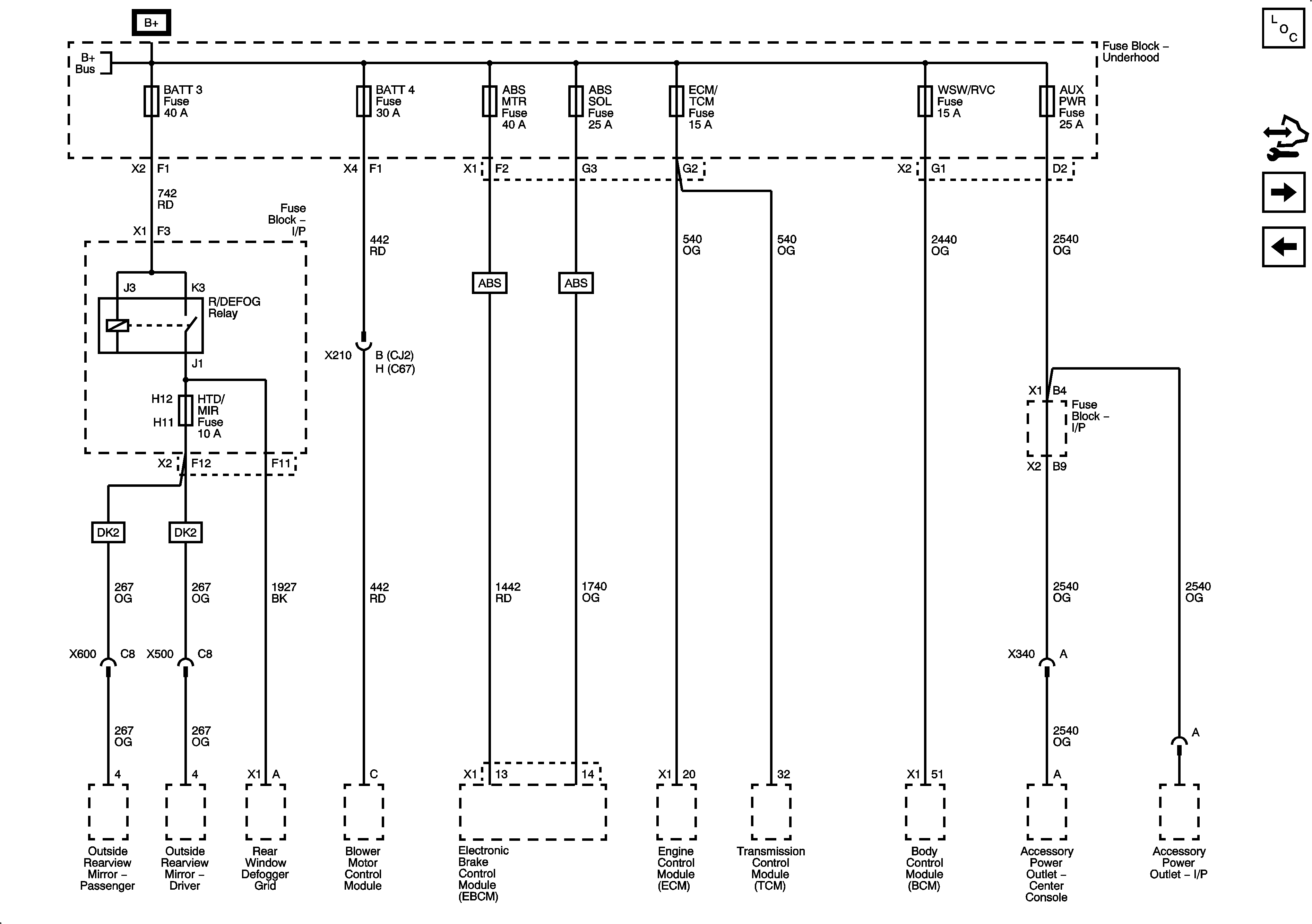
Figure 8:

ABS MTR, ABS SOL, BATT 3, BATT 4, ECM/TCM, WSW/RVC, and AUX PWR Fuses


Object Number: 2033490  Size: FS
Master Electrical Component List
Control Module References
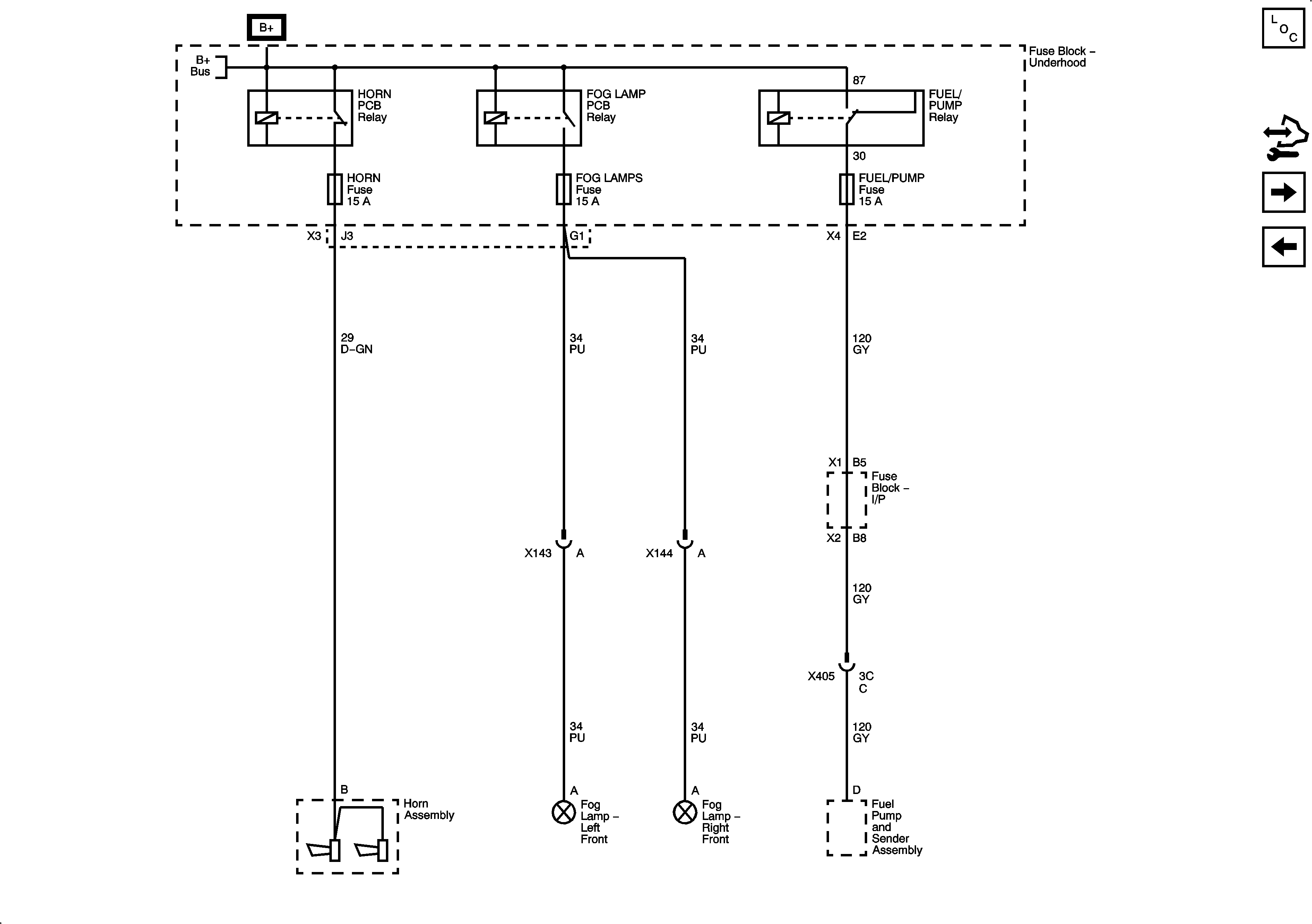
HORN, FOG LAMPS, and FUEL/PUMP Fuses - LS4
AIR PUMP, AUX PWR, ABS MTR, ABS SOL, BATT MAIN 3, BATT MAIN 4, PCM/ETC, TCM (LY7), WASHER/RVC Fuses (L26 or LY7)
Figure 9:

HORN, FOG LAMPS, and FUEL/PUMP Fuses (LS4)


Object Number: 2033497  Size: FS
Master Electrical Component List
Control Module References
ABS, CRUISE, DISPLAY, PCM, SIR, and TRANS SOL Fuses (L26 or LY7)
ABS MTR, ABS SOL, BATT 3, BATT 4, ECM/TCM, WSW/RVC, and AUX PWR Fuses
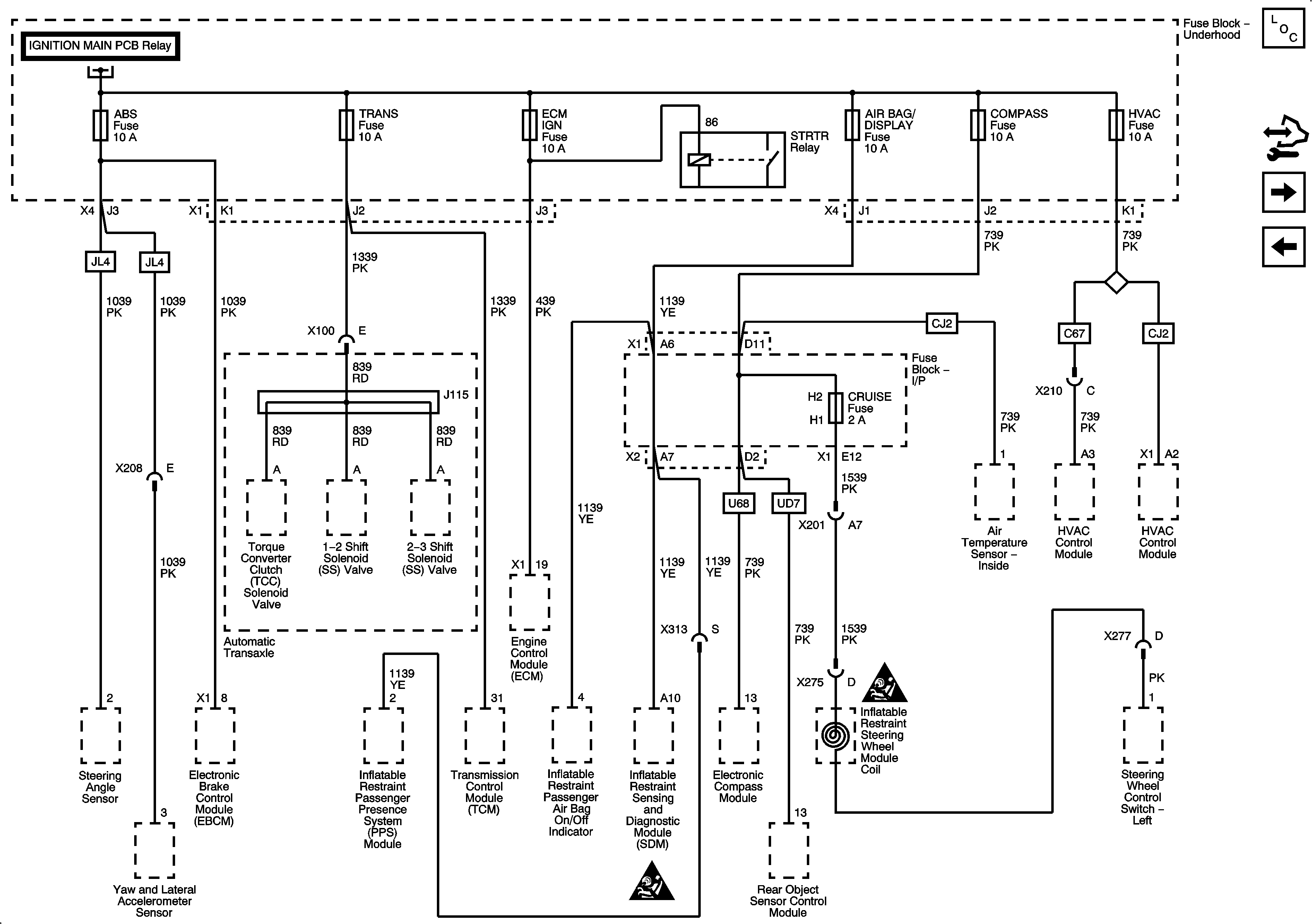
Figure 10:

ABS, CRUISE, DISPLAY, PCM , SIR, and TRANS SOL Fuses (L26/LY7)


Object Number: 1889306  Size: FS
Master Electrical Component List
Control Module References
ELEK IGN (L26), EMISSION, ETC, FUEL INJ (L26), 02 SSR (L26), Fuses (L26 or LY7)
AIR PUMP, AUX PWR, ABS MTR, ABS SOL, BATT MAIN 3, BATT MAIN 4, PCM/ETC, TCM (LY7), WASHER/RVC Fuses (L26 or LY7)
Figure 11:

ABS, AIR BAG/DISPLAY, COMPASS, ECM IGN, HVAC, and TRANS Fuses (LS4)


Object Number: 2033499  Size: FS
Master Electrical Component List
Control Module References
ELEK IGN (L26), EMISSION, ETC, FUEL INJ (L26), 02 SSR (L26), Fuses (L26 or LY7)
ABS, CRUISE, DISPLAY, PCM, SIR, and TRANS SOL Fuses (L26 or LY7)
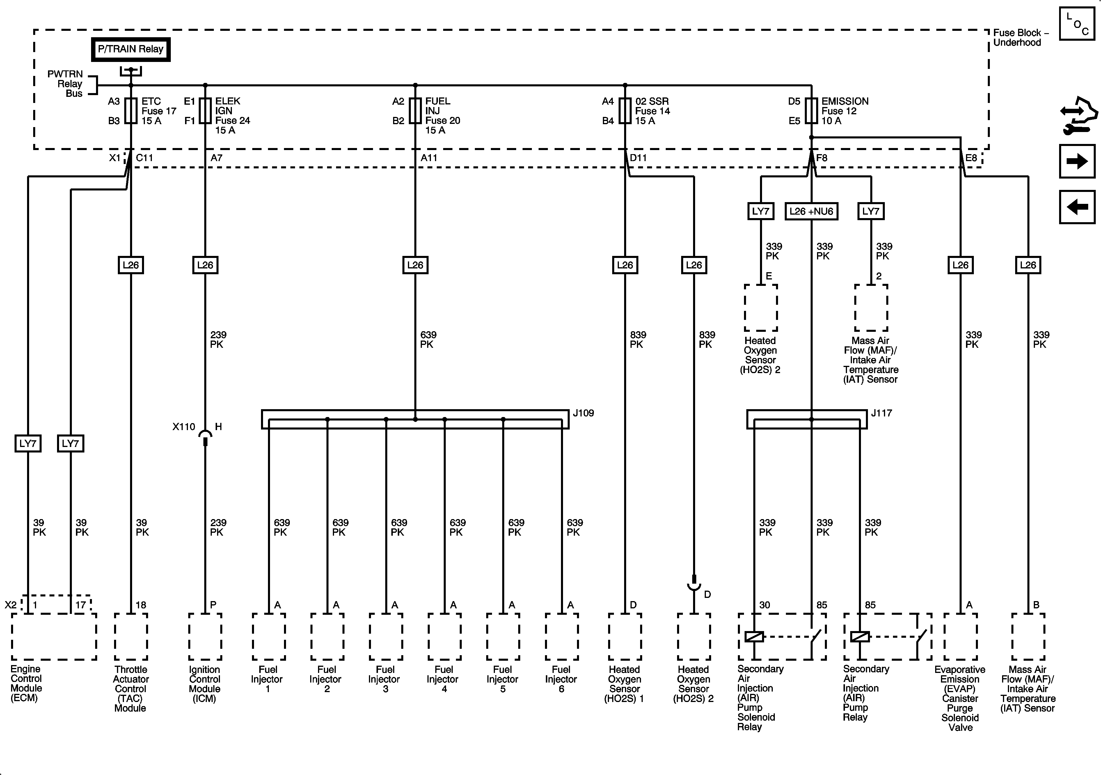
Figure 12:

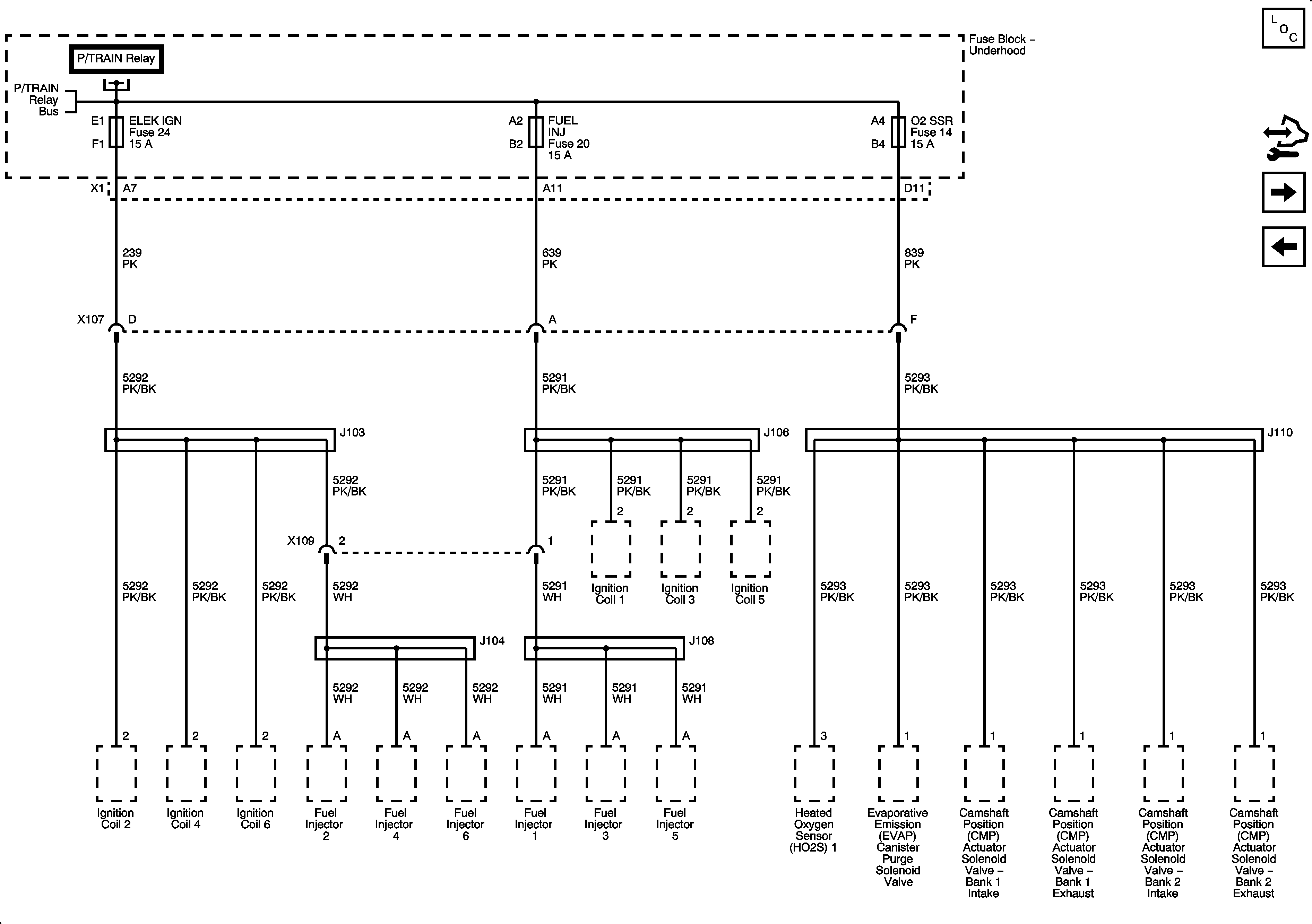
ELEK IGN (L26), EMISSION, ETC, FUEL INJ (L26), 02 SSR (L26), and Fuses (L26/LY7)


Object Number: 1889341  Size: FS
Master Electrical Component List
Control Module References
ELEK IGN, FUEL INJ, and 02 SSR Fuses - LY7
ABS, CRUISE, DISPLAY, PCM, SIR, and TRANS SOL Fuses (L26 or LY7)
Figure 13:

ELEK IGN, FUEL INJ, and 02 SSR Fuses (LY7)


Object Number: 1889350  Size: FS
Master Electrical Component List
Control Module References
LF HI BEAM, LF LOW BEAM, RF HI BEAM, RF LOW BEAM Fuses (L26 or LY7), LT HI BEAM, LT LO BEAM, , RT HI BEAM, RT LO BEAM Fuses (LS4), STR/WHL/ILLUM Fuse
ELEK IGN (L26), EMISSION, ETC, FUEL INJ (L26), 02 SSR (L26), Fuses (L26 or LY7)
Figure 14:

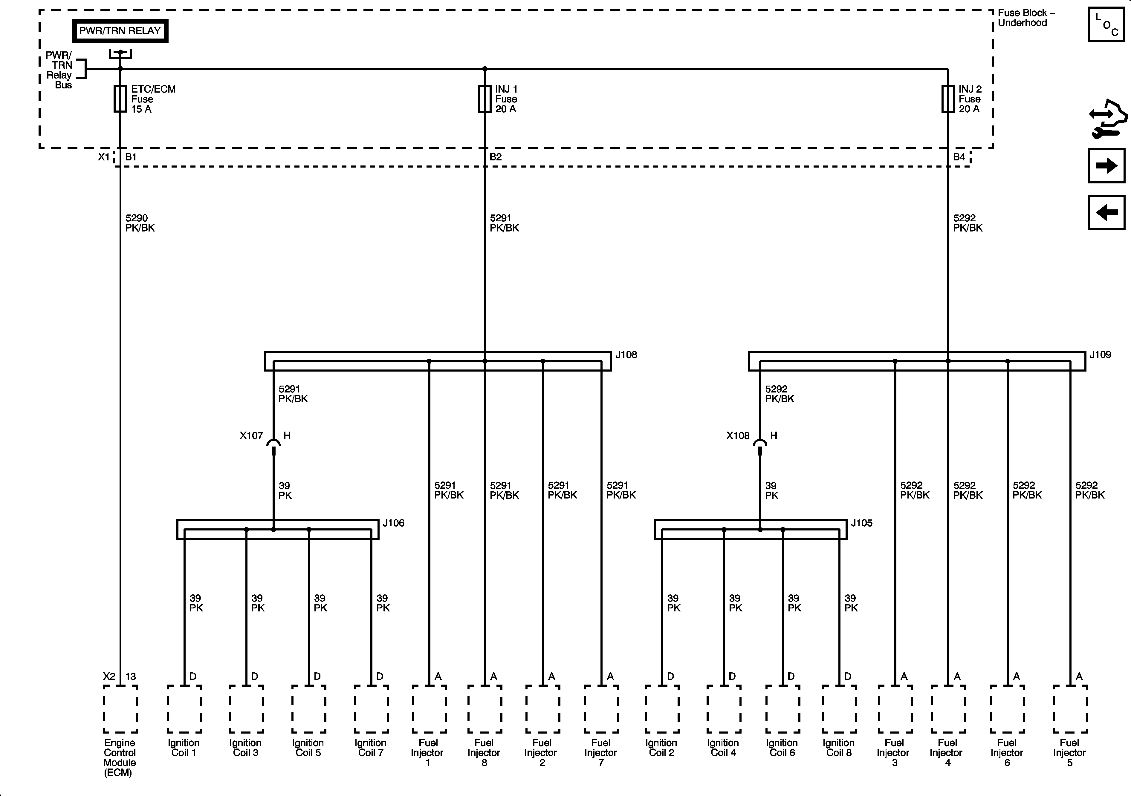
ETC/ECM, INJ 1, and INJ 2 Fuses (LS4)


Object Number: 2033502  Size: FS
Master Electrical Component List
Control Module References
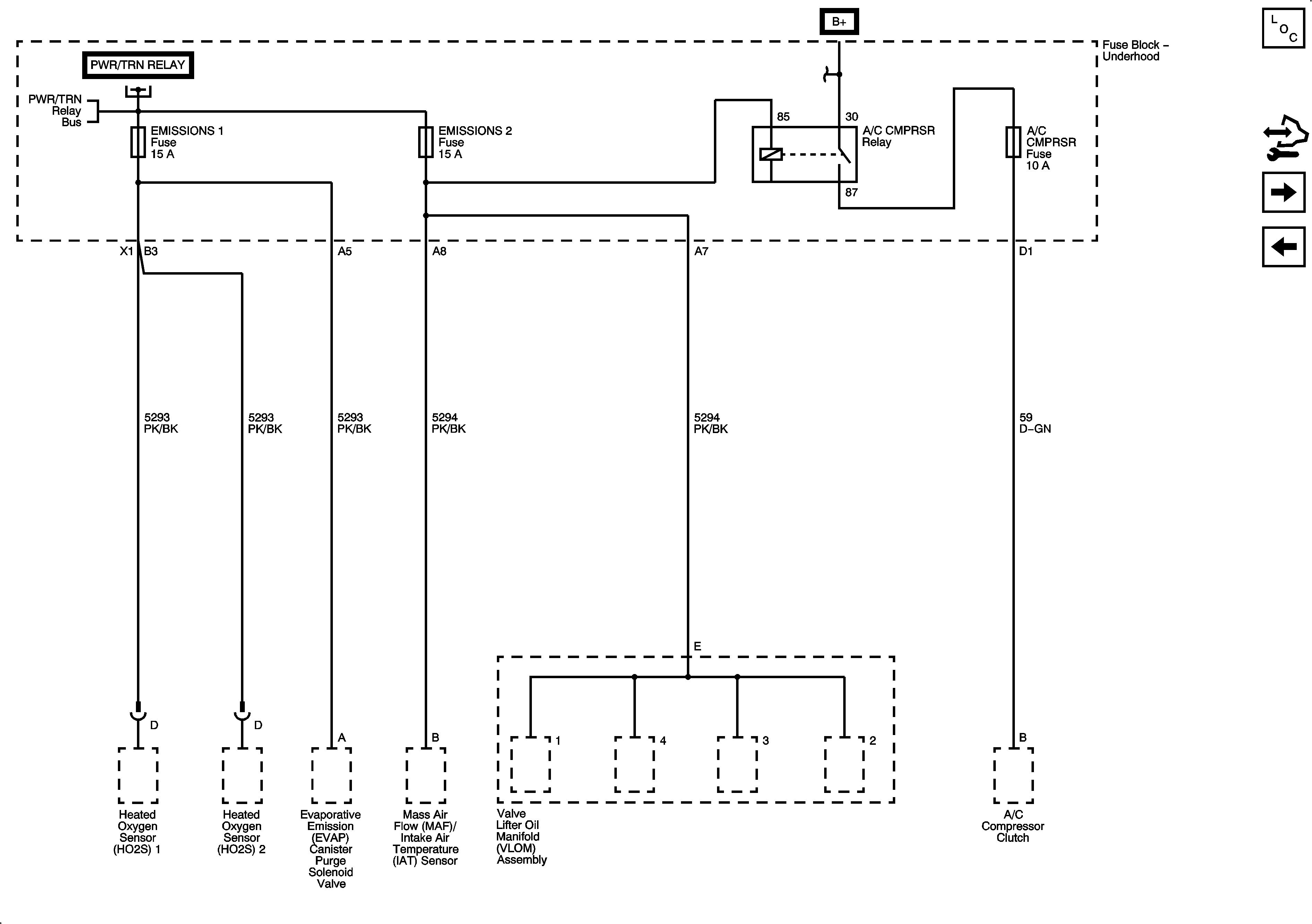
A/C CMPRSR, EMISSIONS 1, and EMISSIONS 2 Fuses - LS4
ELEK IGN, FUEL INJ, and 02 SSR Fuses - LY7
Figure 15:

A/C CMPRSR, EMISSIONS 1, and EMISSIONS 2 Fuses (LS4)


Object Number: 2033511  Size: FS
Master Electrical Component List
Control Module References
LF HI BEAM, LF LOW BEAM, RF HI BEAM, RF LOW BEAM Fuses (L26 or LY7), LT HI BEAM, LT LO BEAM, , RT HI BEAM, RT LO BEAM Fuses (LS4), STR/WHL/ILLUM Fuse
ETC/ECM, INJ 1, and INJ 2 Fuses - LS4
Figure 16:

LF HI BEAM, LF LOW BEAM, RF HI BEAM, RF LOW BEAM Fuses (L26/LY7), LT HI BEAM, LT LO BEAM, RT HI BEAM, RT LO BEAM Fuses (LS4), STR/WHL/ILLUM Fuse


Object Number: 1889359  Size: FS
Master Electrical Component List
Control Module References
ELEK IGN, FUEL INJ, and 02 SSR Fuses - LY7