GM Service Manual Online
For 1990-2009 cars only
Figure 1:

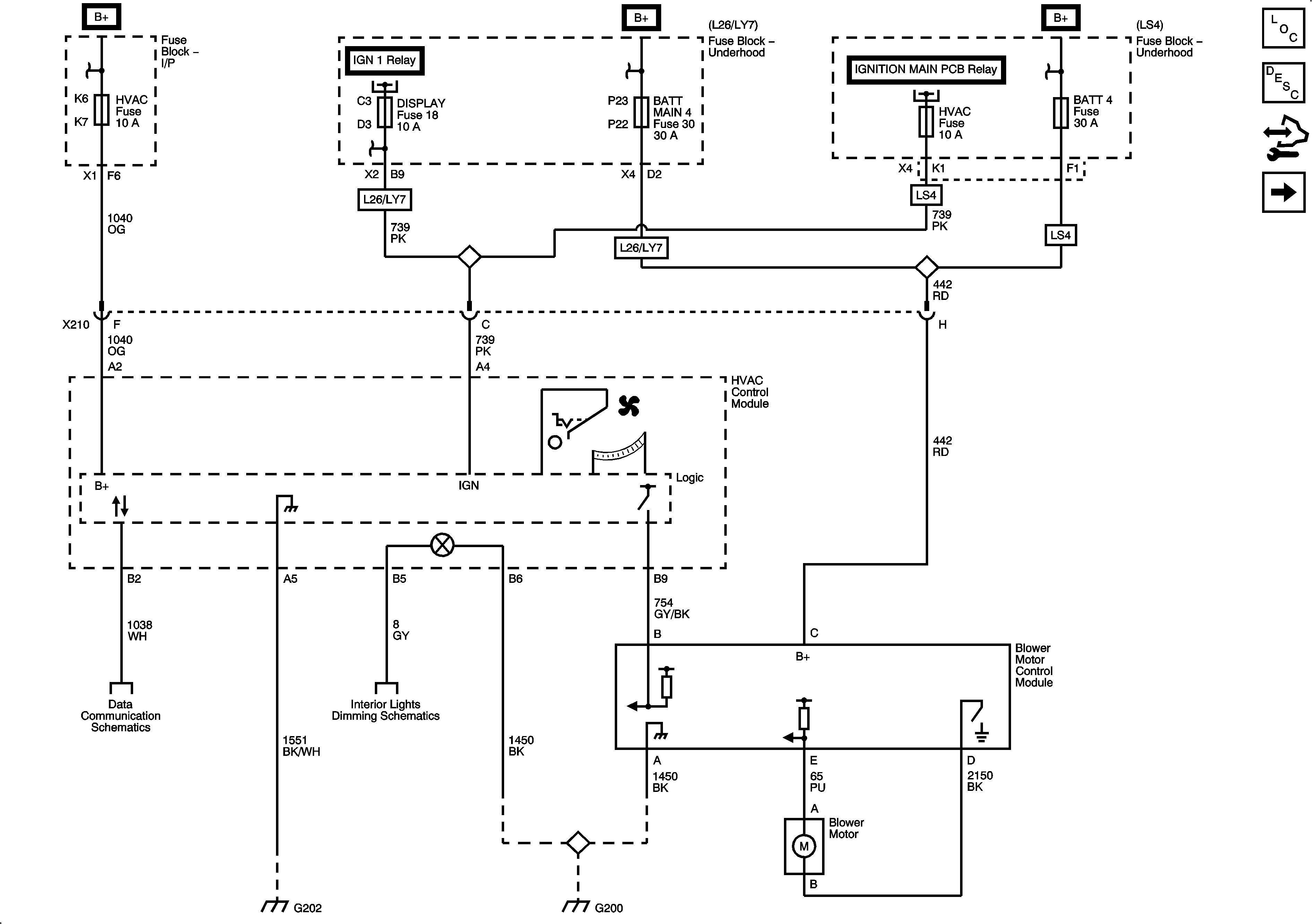
Power, Ground, and Blower Controls


Object Number: 1889390  Size: FS
Master Electrical Component List
Air Delivery Description and Operation
Control Module References
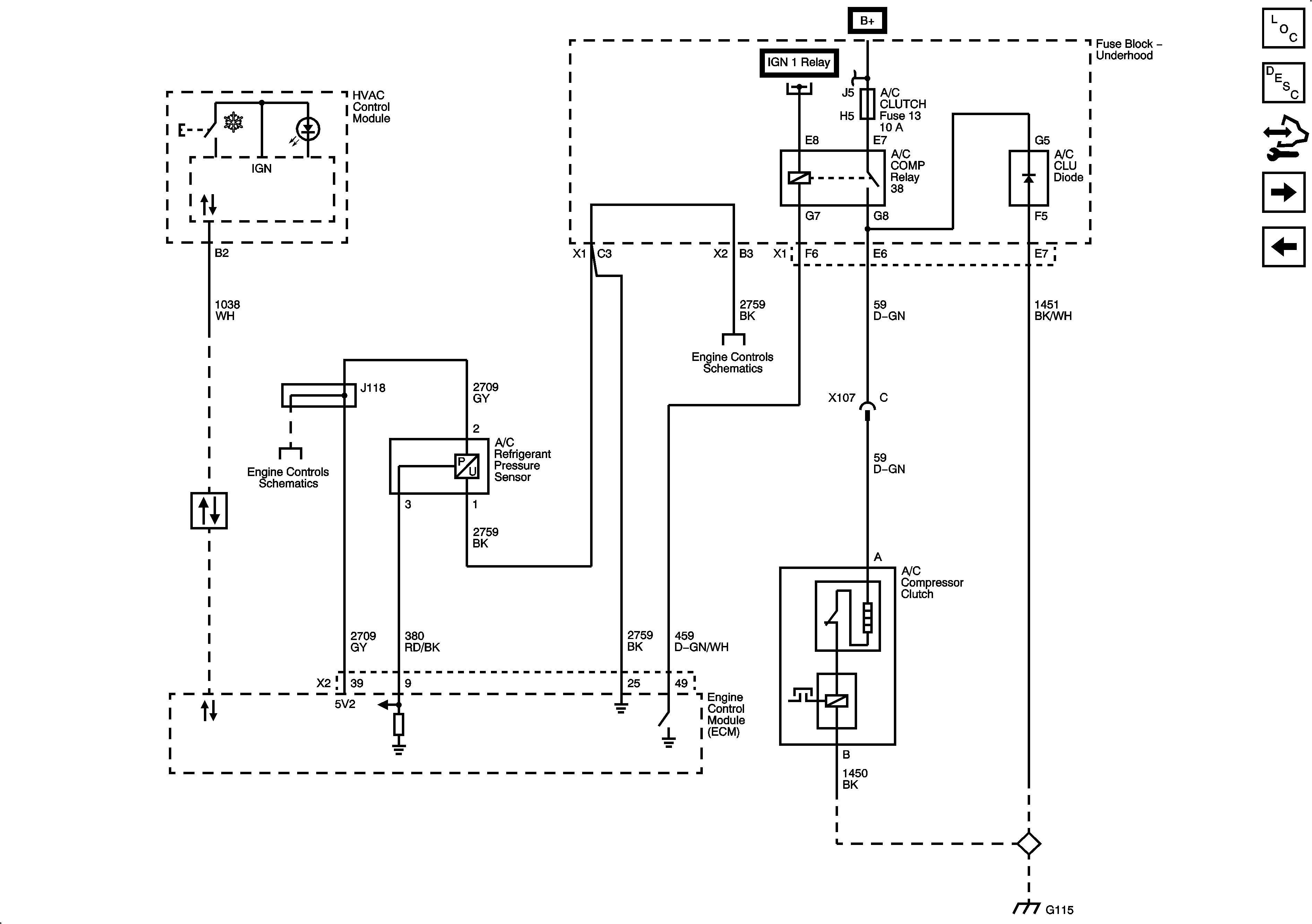
Compressor Controls and Serial Data - L26 or LS4
Figure 2:

Compressor Controls and Serial Data (L26/LS4)


Object Number: 1889396  Size: FS
Master Electrical Component List
Air Delivery Description and Operation
Control Module References
Mode and Air Temperature Controls
Power, Ground, and Blower Controls
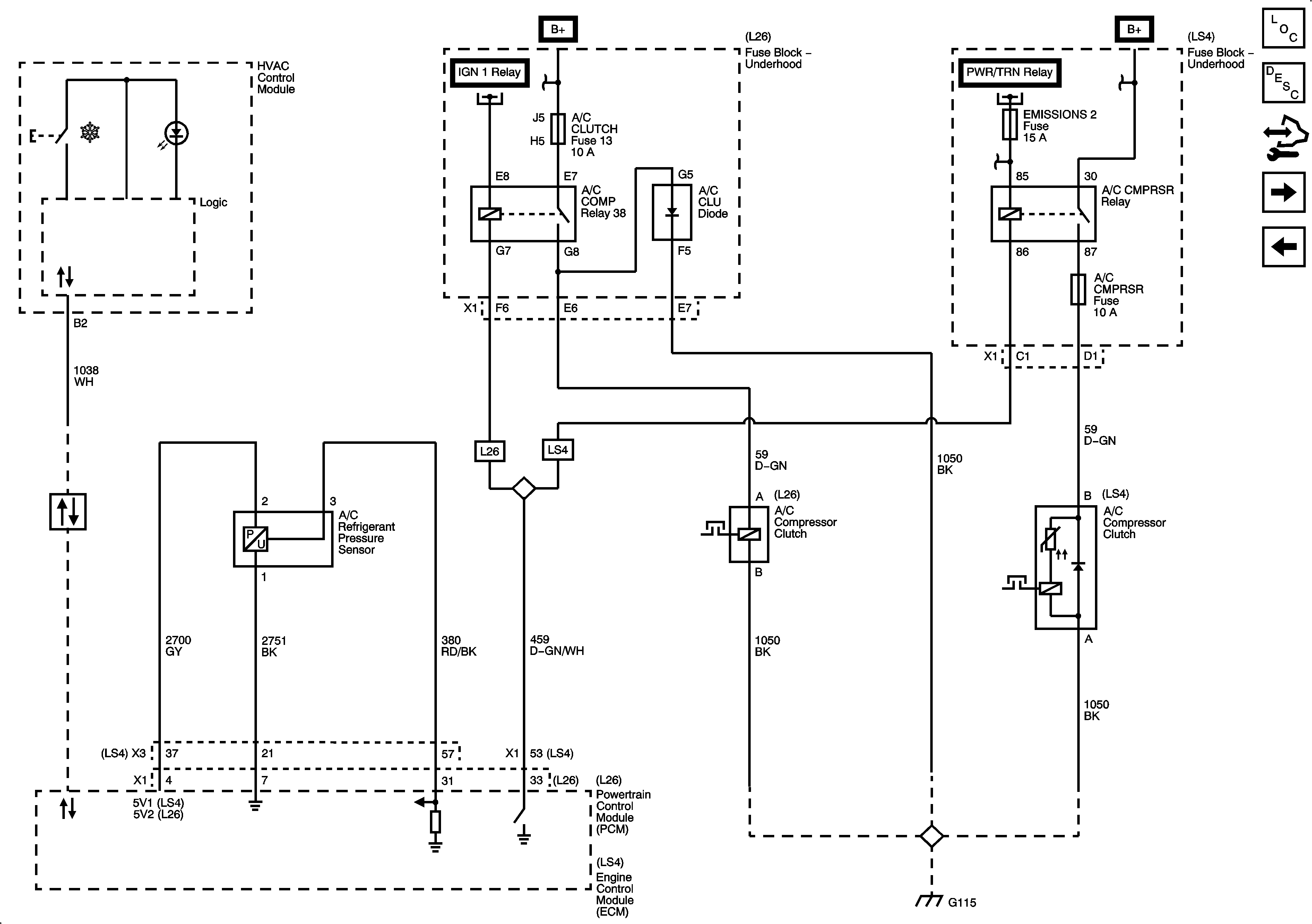
Figure 3:

Compressor Controls and Serial Data - LY7


Object Number: 1889400  Size: FS
Master Electrical Component List
Air Delivery Description and Operation
Control Module References
Mode and Air Temperature Controls
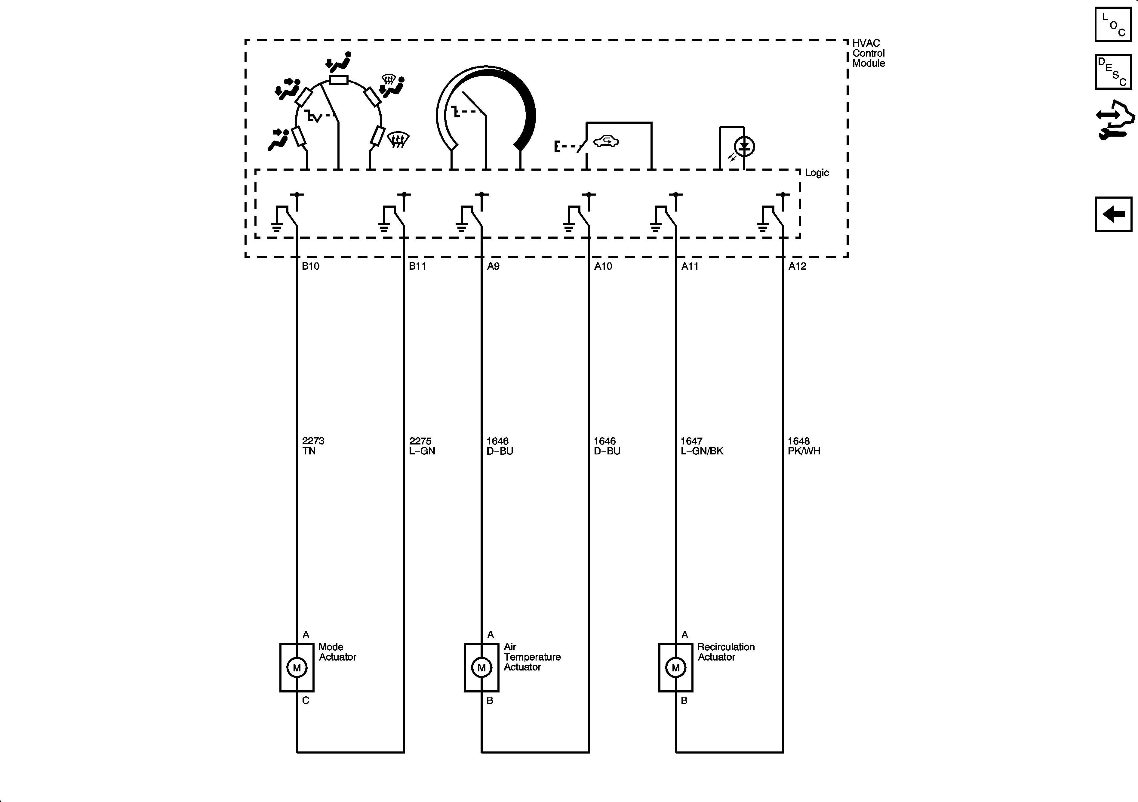
Figure 4:

Mode and Air Temperature Controls


Object Number: 1889398  Size: FS
Master Electrical Component List
Air Temperature Description and Operation
Control Module References
Compressor Controls and Serial Data - LY7
Compressor Controls and Serial Data - L26 or LS4