GM Service Manual Online
For 1990-2009 cars only
Makes
🢒
Buick
🢒
2009
🢒
Allure
🢒
Body Systems
🢒
Lighting
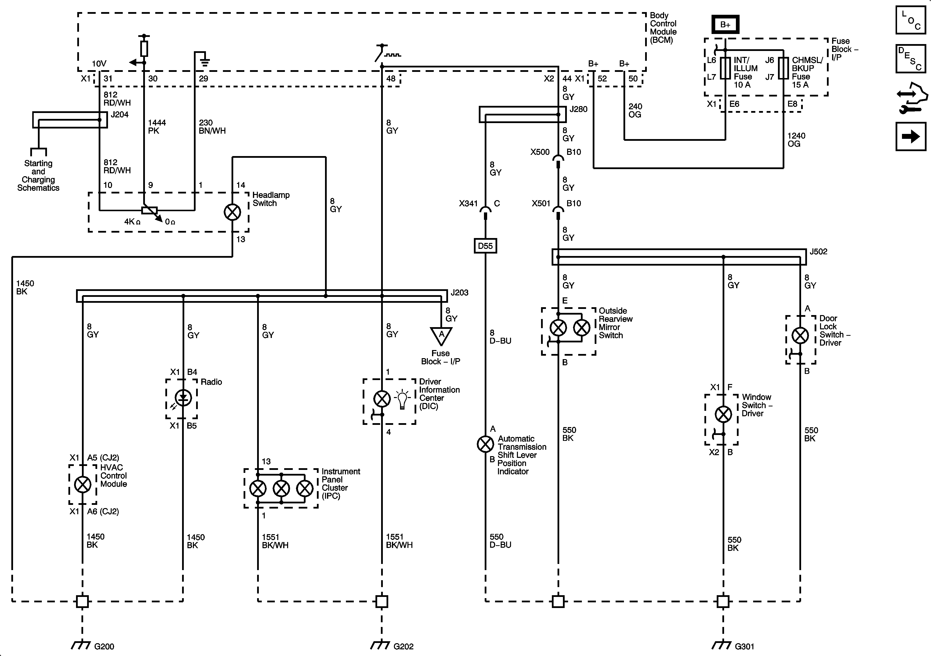
🢒 Interior Lights Dimming Schematics
Figure
1:
I/P, Console, and Driver Door Lighting
Figure
2:
Steering Wheel and Front Passenger Door Lighting