GM Service Manual Online
For 1990-2009 cars only
Makes
🢒
Buick
🢒
2009
🢒
Allure
🢒
Seats
🢒
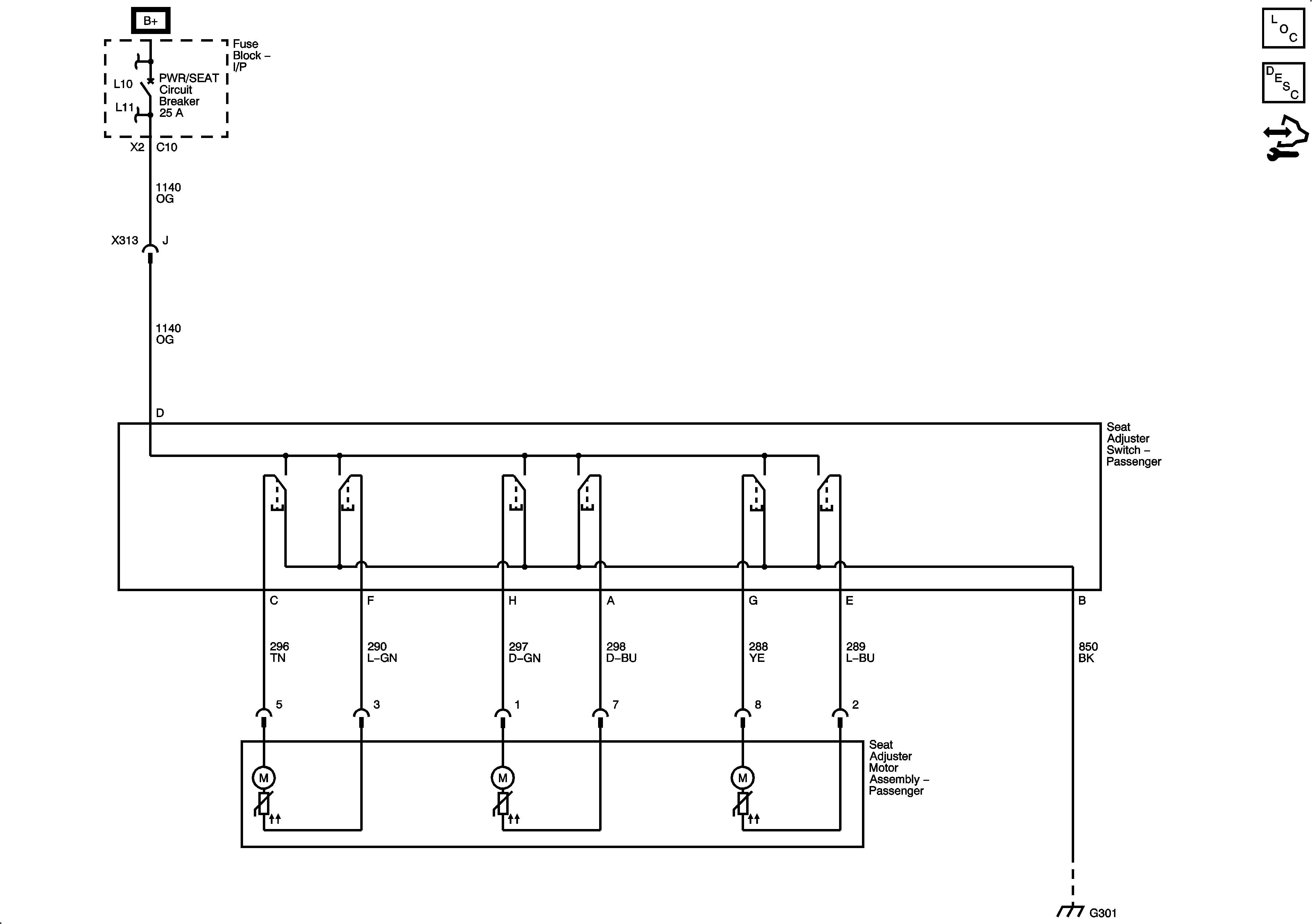
Power Seats
🢒 Passenger Seat Schematics