GM Service Manual Online
For 1990-2009 cars only
Makes
🢒
Buick
🢒
1998
🢒
Century
🢒
Body and Accessories
🢒
Lighting Systems
🢒 Interior Lights Dimming Schematics
Figure
1:
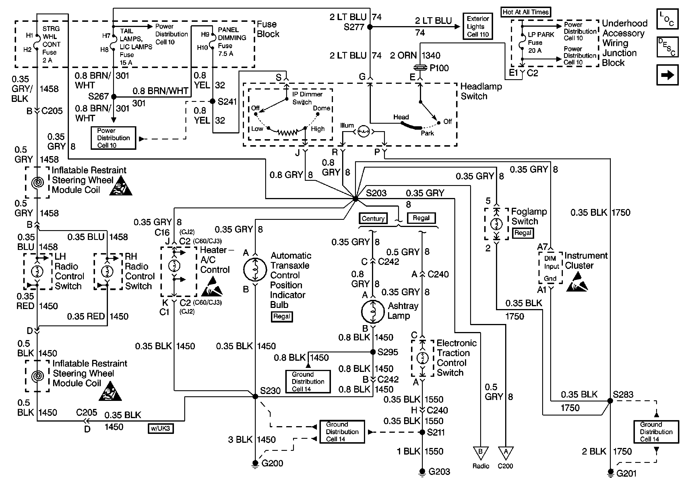
Cell 117: Dimming Head/Foglamp Switch
Fuse Block Schematics
Fuse Block Schematics
SIR Handling Caution
SIR Handling Caution
Handling ESD Sensitive Parts Notice
Ground Distribution Schematics
Ground Distribution Schematics
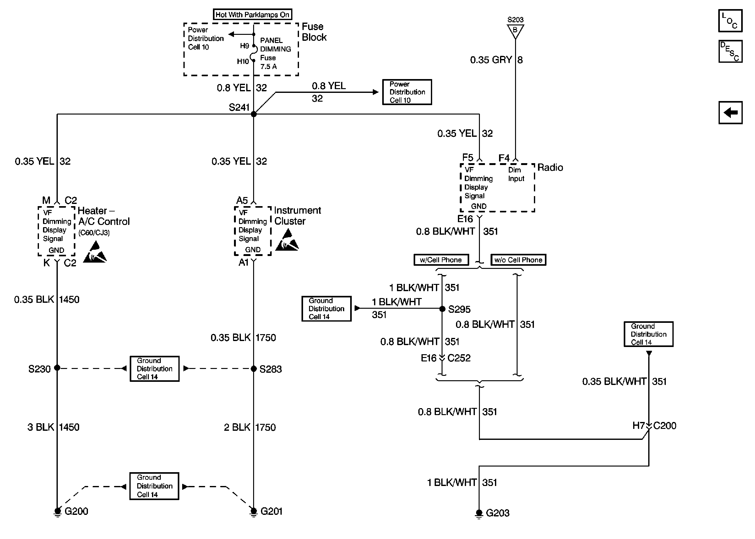
Cell 117: HVAC Control, Instrument Cluster, Radio
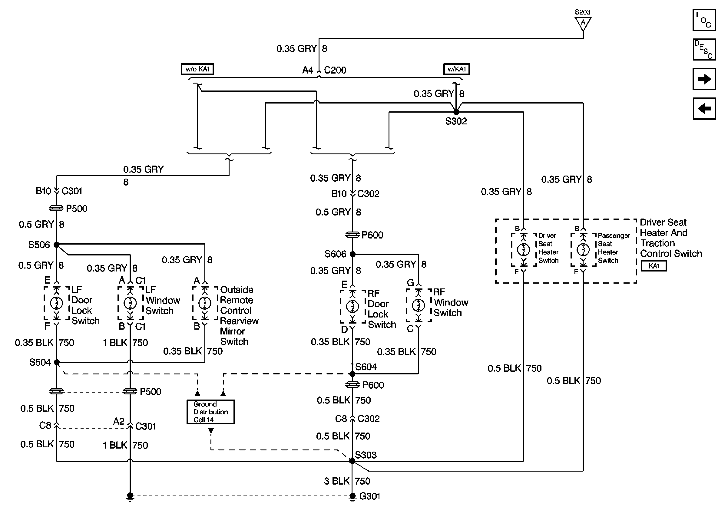
Cell 117: Window/Door/TCS Switch
Ground Distribution Schematics
Handling ESD Sensitive Parts Notice
Cell 110: DRL Ambient Sensor and Module, BCM
Fuse Block Schematics
Interior Lights Dimming Circuit Description
Cell 117: Window/Door/TCS Switch
Lighting Systems Components
Figure
2:
Cell 117: Window/Door/TCS Switch
Ground Distribution Schematics
Cell 117: Dimming Head/Foglamp Switch
Interior Lights Dimming Circuit Description
Cell 117: HVAC Control, Instrument Cluster, Radio
Cell 117: Dimming Head/Foglamp Switch
Lighting Systems Components
Figure
3:
Cell 117: HVAC Control, Instrument Cluster, Radio
Fuse Block Schematics
Fuse Block Schematics
Cell 117: Dimming Head/Foglamp Switch
Ground Distribution Schematics
Handling ESD Sensitive Parts Notice
Handling ESD Sensitive Parts Notice
Cell 110: Power, Headlamps
Cell 110: Power, Headlamps
Interior Lights Dimming Circuit Description
Cell 117: Window/Door/TCS Switch
Lighting Systems Components