GM Service Manual Online
For 1990-2009 cars only
Makes
🢒
Buick
🢒
1999
🢒
Century
🢒
Brakes
🢒
Hydraulic Brakes
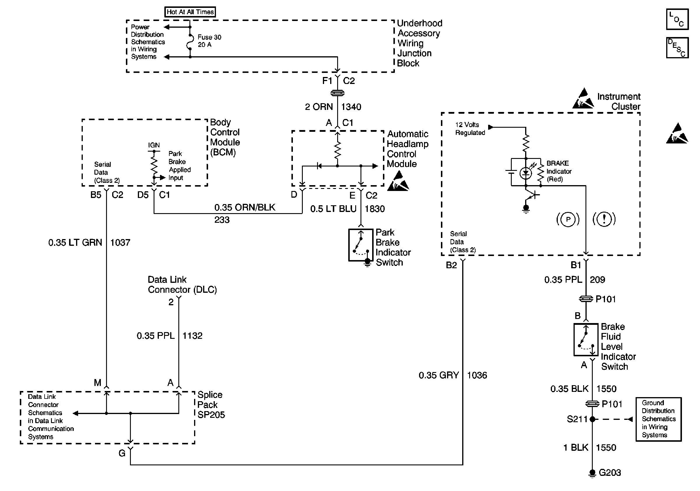
🢒 Brake Warning System Schematics
Cell 41
Brake Warning System Circuit Description
Handling Electrostatic Discharge Sensitive Parts Notice
Cell 14: G203 (1 of 2)
Hydraulic Brakes Components