GM Service Manual Online
For 1990-2009 cars only
Makes
🢒
Buick
🢒
1999
🢒
Century
🢒
Body and Accessories
🢒
Doors
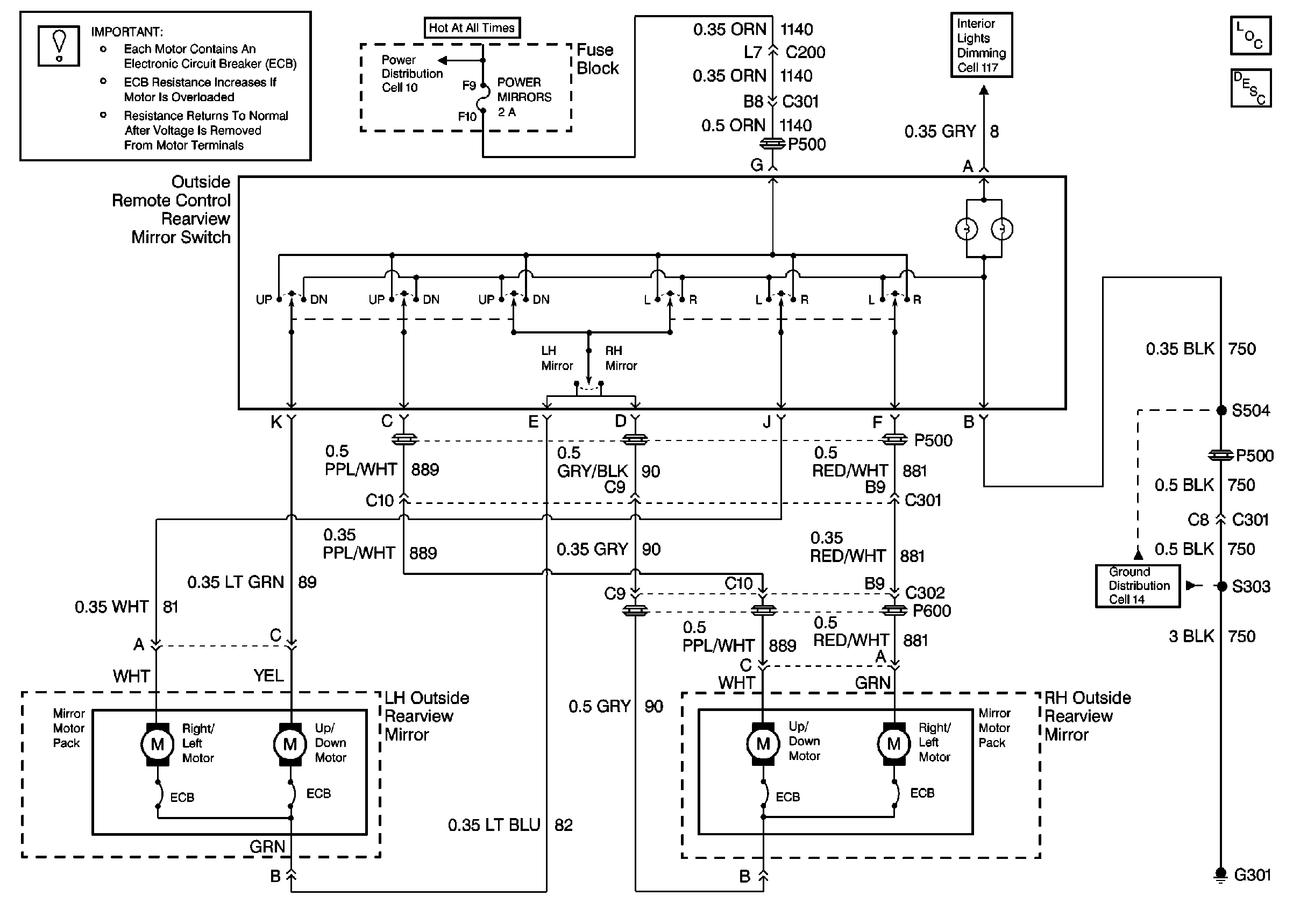
🢒 Outside Rearview Mirror Schematics
Cell 147: Power, Outside Mirror Remote Control Switches/Mirrors
Power Door Systems Components
Outside Mirrors Circuit Description
Cell 14: G301 (1 of 2)
Interior Lights Schematics
Cell 11: HIGH BLOWER, HAZARD, STOP LAMPS, DOOR LOCKS, POWER MIRRORS, RH HEATED SEAT AND LH HEATED SEAT Fuses