GM Service Manual Online
For 1990-2009 cars only
Makes
🢒
Buick
🢒
2005
🢒
Century
🢒 Starting
Starting
Starting
Master Electrical Component List
Starting System Description and Operation
Charging
Fuse Block-Underhood B+ Bus
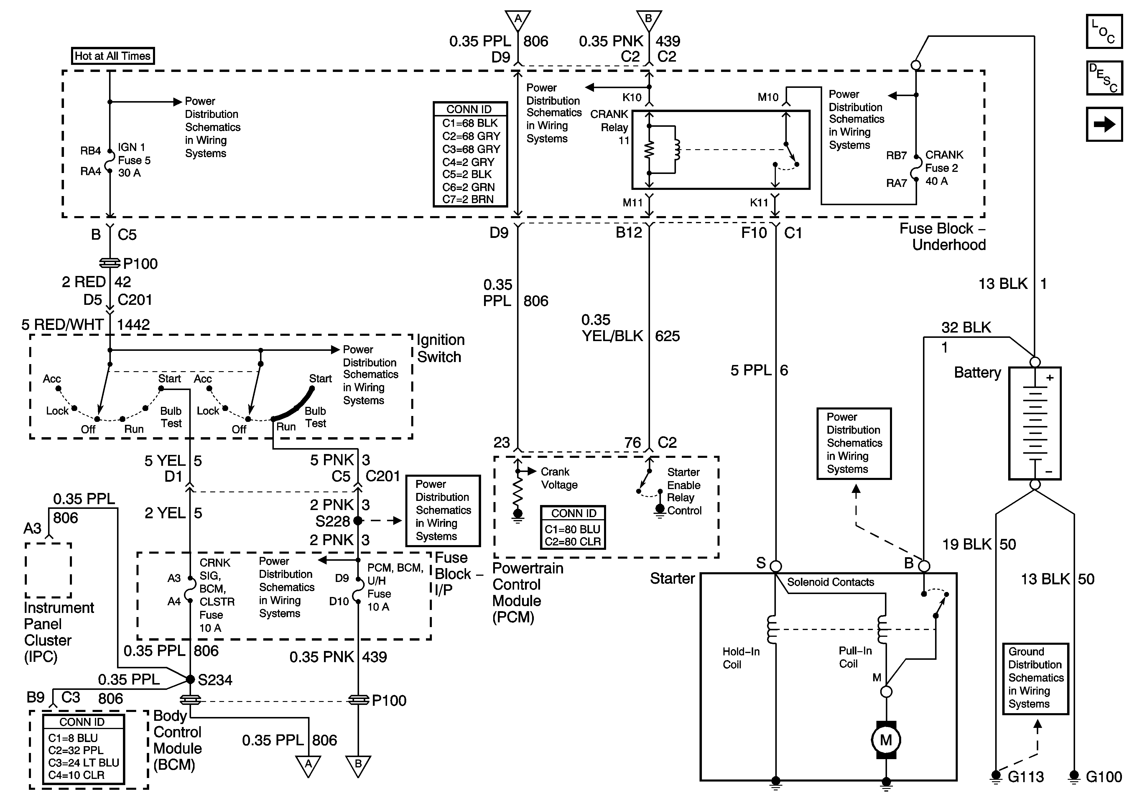
Fuse Block - I/P TRN/SIG, AIRBAG, CLSTR, and PCM, BCM, U/H Fuses, Fuse Block-Underhood CRANK and IGN MAIN Relays
Fuse Block-Underhood B+ Bus
Fuse Block - Underhood IGN 1 Fuse
Fuse Block - Underhood IGN 1 Fuse
Fuse Block - Underhood IGN 1 Fuse
Fuse Block-Underhood B+ Bus
G100, G113, and G171