GM Service Manual Online
For 1990-2009 cars only
Makes
🢒
Buick
🢒
2000
🢒
Century (China)
🢒
Body and Accessories
🢒
Doors
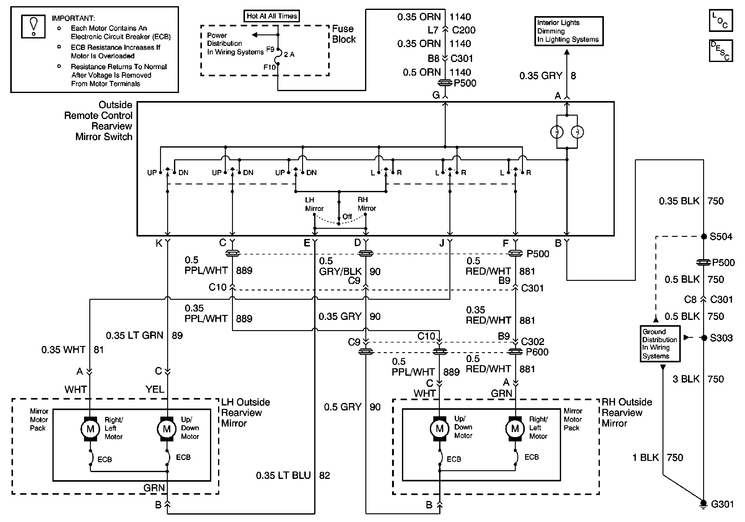
🢒 Outside Rearview Mirror Schematics
Outside Mirrors Schematics (Mirror Inputs and Outputs)
Fuse Block Details
Rear Cigar Lighter , Outside Remote control Rearview Mirror, Door Lock and Window Switches
G301 (1 of 3)
Power Door Systems Components
Outside Mirrors Circuit Description