GM Service Manual Online
For 1990-2009 cars only

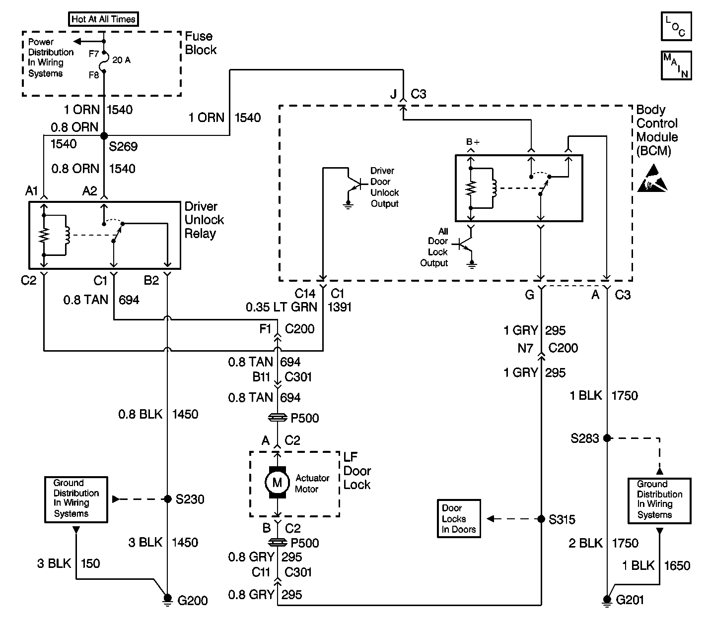
Object Number: 501883  Size: LF

Circuit Description

The driver door unlock circuit is completed by the BCM when it receives a driver door unlock request from any of the door lock switches, or the keyless entry transmitter. The BCM grounds circuit 1391, energizing the door lock relay.

Conditions for Setting the DTC

The BCM detects a short to ground or an open in circuit 1391.

Action Taken When the DTC Sets

The BCM stores DTC B3127 in memory.

Conditions for Clearing the DTC

    • The BCM detects a short to ground in circuit 1391.
    • A history DTC will clear after 100 consecutive ignition cycles if the condition for the malfunction is no longer present.
    • Using a scan tool.

Diagnostic Aids

    • The following conditions may cause an intermittent malfunction to occur:
       - An intermittent open or short to ground in circuit 1391.
       - Poor connections at the BCM, or the door lock relay terminals.
    • The door lock relay coil is open.
    • The BCM is open or shorted to ground internally.
    • An intermittent open in circuit 1540.
    • If the DTC is a history DTC, the problem may be intermittent. Try performing the tests shown while moving wiring and connectors, this can often cause the malfunction to reappear.
    • DTC P1626 will set in the Powertrain Control Module (PCM) when the ignition switch is on with the Body Control module (BCM) disconnected. When BCM diagnostics and repairs are completed, refer to Powertrain On Board Diagnostic (OBD) System Check in Engine Controls for additional information on PCM related DTCs.

Test Description

The numbers below refer to the step numbers on the diagnostic table.

  1. This step checks for voltage in circuit 1391.

  2. This step determines whether the malfunction is intermittent or the BCM is faulty.

  3. This step checks for a short to ground in circuit 1391.

  4. This step determines whether the short to ground is in circuit 1391 or the door lock relay is faulty.

  5. This step checks for an open in circuit 1391.

  6. This step determines whether circuit 1540 is open or the door lock relay is faulty.

Step

Action

Value(s)

Yes

No

1

Was the BCM Diagnostic System Check performed?

--

Go to Step 2

Go to Diagnostic System Check - Body Control System

2

  1. Turn the ignition switch to the LOCK position.
  2. Disconnect the Body Control Module (BCM) connector C1.
  3. Turn the ignition switch to the RUN position.
  4. Using a test lamp, connect between the BCM harness connector C1 terminal C14 and ground.

Is the test lamp on?

--

Go to Step 3

Go to Step 4

3

  1. Reinstall connectors/components removed.
  2. Turn the ignition switch to the RUN position.
  3. Clear BCM DTCs. Refer to Clearing DTCs for more information.
  4. Check for BCM DTCs. Refer to Diagnostic Trouble Code (DTC) Displaying for more information.

Does BCM DTC BB3127 reset as a current DTC?

--

Go to Step 9

Go to Step 13

4

Using a test lamp, connect between B+ and the BCM harness connector C1 terminal C14.

Is the test lamp on?

--

Go to Step 5

Go to Step 6

5

  1. Leave the test lamp in the same location from the previous step.
  2. Disconnect the driver unlock relay connector.

Is the test lamp on?

--

Go to Step 10

Go to Step 7

6

Using a test lamp, connect between the driver unlock relay harness connector terminal C2 and ground.

Is the test lamp on?

--

Go to Step 11

Go to Step 8

7

Replace the driver unlock relay.

Is the repair complete?

--

Go to Step 14

--

8

Using a test lamp, connect between the driver unlock relay harness connector terminal A1 and ground.

Is the test lamp on?

--

Go to Step 7

Go to Step 12

9

  1. Replace the BCM. Refer to Body Control Module Replacement for more information.
  2. After replacing the BCM, perform the Setup New BCM procedure. Refer to Body Control Module (BCM) Programming/RPO Configuration for more information.

Is the repair complete?

--

Go to Step 14

--

10

Repair short to ground in circuit 1391 between the BCM connector C1 terminal C14 and the driver unlock relay connector terminal C2.

Is the repair complete?

--

Go to Step 14

--

11

Repair poor connection or open in circuit 1391 between the BCM connector C1 terminal C14 and the driver unlock relay connector terminal C2.

Is the repair complete?

--

Go to Step 14

--

12

Repair poor connection or open in circuit 1540.

Is the repair complete?

--

Go to Step 14

--

13

The malfunction is not present at this time. Refer to Diagnostic Aids for additional information regarding this DTC.

--

--

--

14

  1. Turn the ignition switch to the LOCK position.
  2. Reinstall connectors/components removed.
  3. Turn the ignition switch to the RUN position.
  4. Clear BCM DTCs. Refer to Clearing DTCs for more information.
  5. Check for BCM DTCs. Refer to Diagnostic Trouble Code (DTC) Displaying for more information.

Are there any BCM current DTCs set?

--

Go to Diagnostic System Check - Body Control System

System OK