GM Service Manual Online
For 1990-2009 cars only
Figure 1:

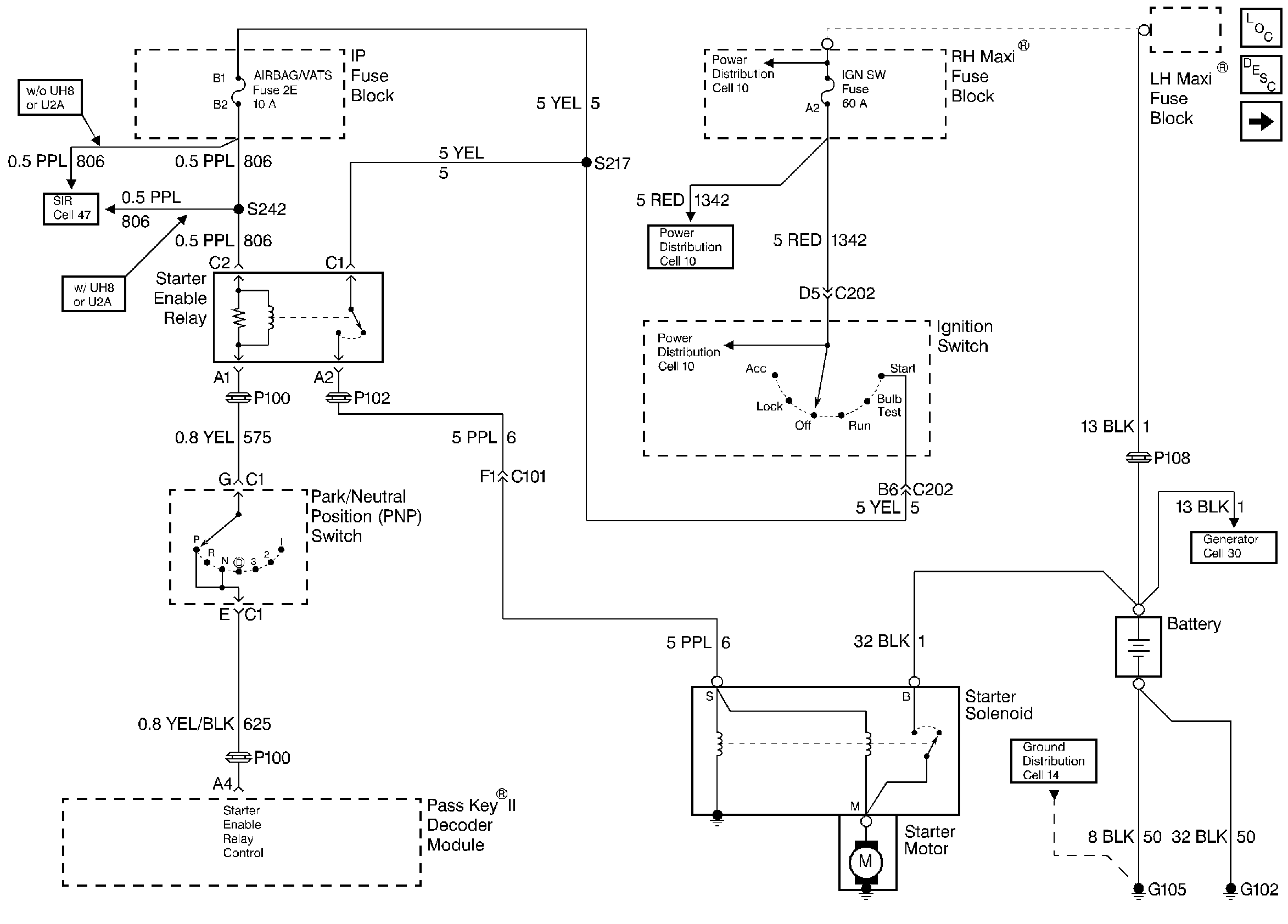
Starting System


Object Number: 26588  Size: FS
Starting and Charging Components
Starting and Charging Circuit
Charging System - Generator
Figure 2:

Charging System - Generator


Object Number: 26571  Size: FS
Starting and Charging Components
Starting and Charging Circuit
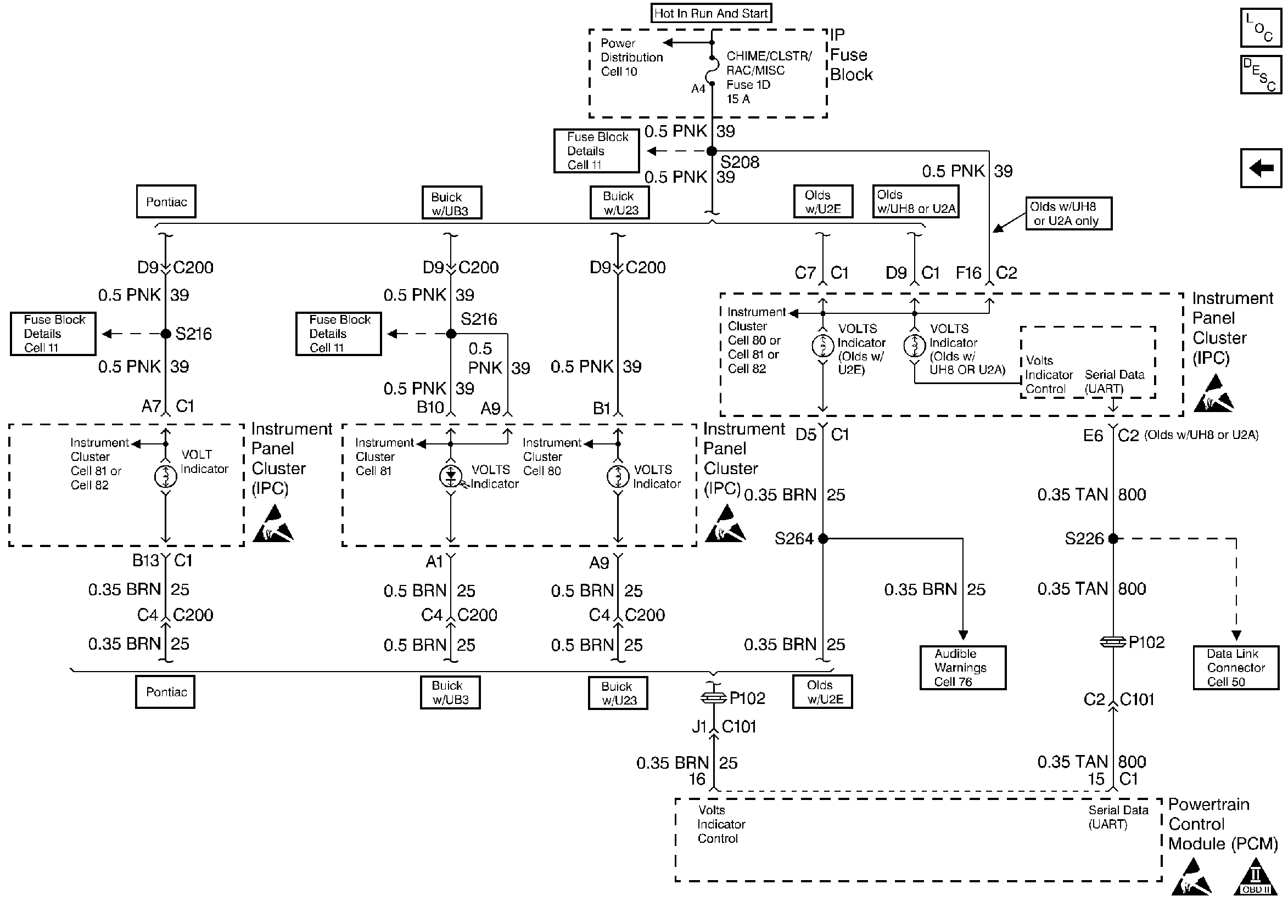
Charging System - Indicator
Starting System
Handling ESD Sensitive Parts Notice
OBD II Symbol Description Notice
Figure 3:

Charging System - Indicator


Object Number: 26583  Size: FS
Starting and Charging Components
Starting and Charging Circuit
Charging System - Generator
Handling ESD Sensitive Parts Notice
Handling ESD Sensitive Parts Notice
Handling ESD Sensitive Parts Notice
OBD II Symbol Description Notice