GM Service Manual Online
For 1990-2009 cars only
Makes
🢒
Buick
🢒
1999
🢒
LeSabre
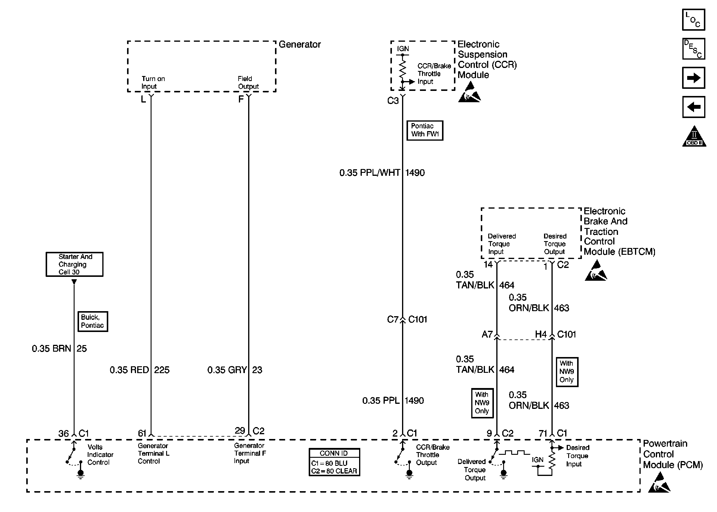
🢒 Cell 20: Generator, CCR, EBTCM
Cell 20: Generator, CCR, EBTCM
Cell 20: Generator, CCR, EBTCM
Engine Controls Components
Powertrain Control Module Description
Cell 20: Transaxle - Solenoids
Cell 20: Oil Life, Oil Level Switches
OBD II Symbol Description Notice
Handling ESD Sensitive Parts Notice
Handling ESD Sensitive Parts Notice
Handling ESD Sensitive Parts Notice
Cell 30: VOLT Indicator Controls
Powertrain Control Module Connector End Views