GM Service Manual Online
For 1990-2009 cars only
Makes
🢒
Buick
🢒
2000
🢒
LeSabre
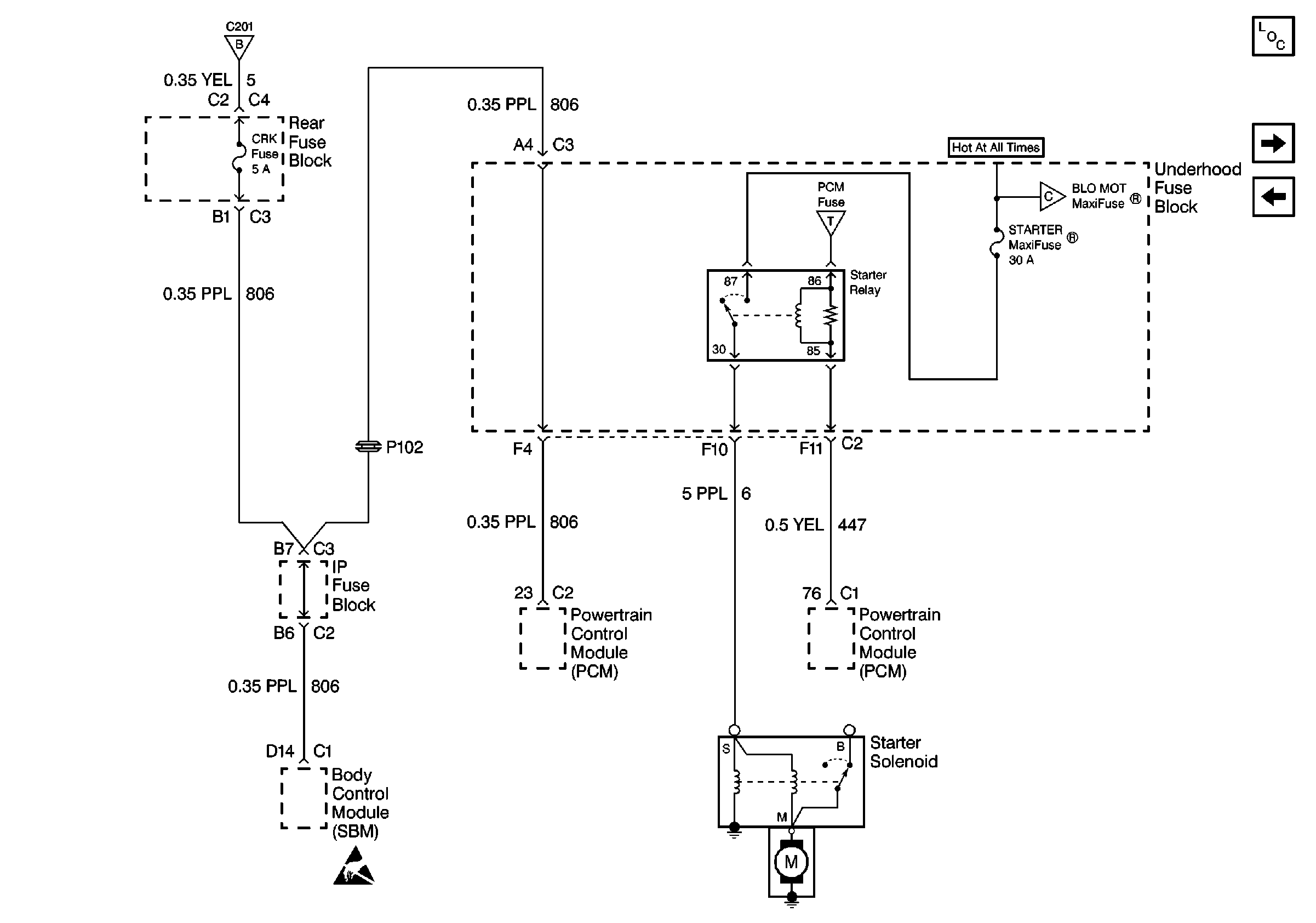
🢒 Cell 10: CRK and THFT Fuses
Cell 10: CRK and THFT Fuses
Cell 10: CRK and THFT Fuses
Power and Grounding Components
Cell 10: BLO MOT, Cool Fan 2 and Cool Fan 1 Fuses
Cell 10: IGN, RUN/CRK, RUN, SBM, and PDM/CRU Fuses
Cell 10: IGN, RUN/CRK, RUN, SBM, and PDM/CRU Fuses
Cell 10: BLO MOT, Cool Fan 2 and Cool Fan 1 Fuses
Handling ESD Sensitive Parts Notice