GM Service Manual Online
For 1990-2009 cars only
Makes
🢒
Buick
🢒
2000
🢒
LeSabre
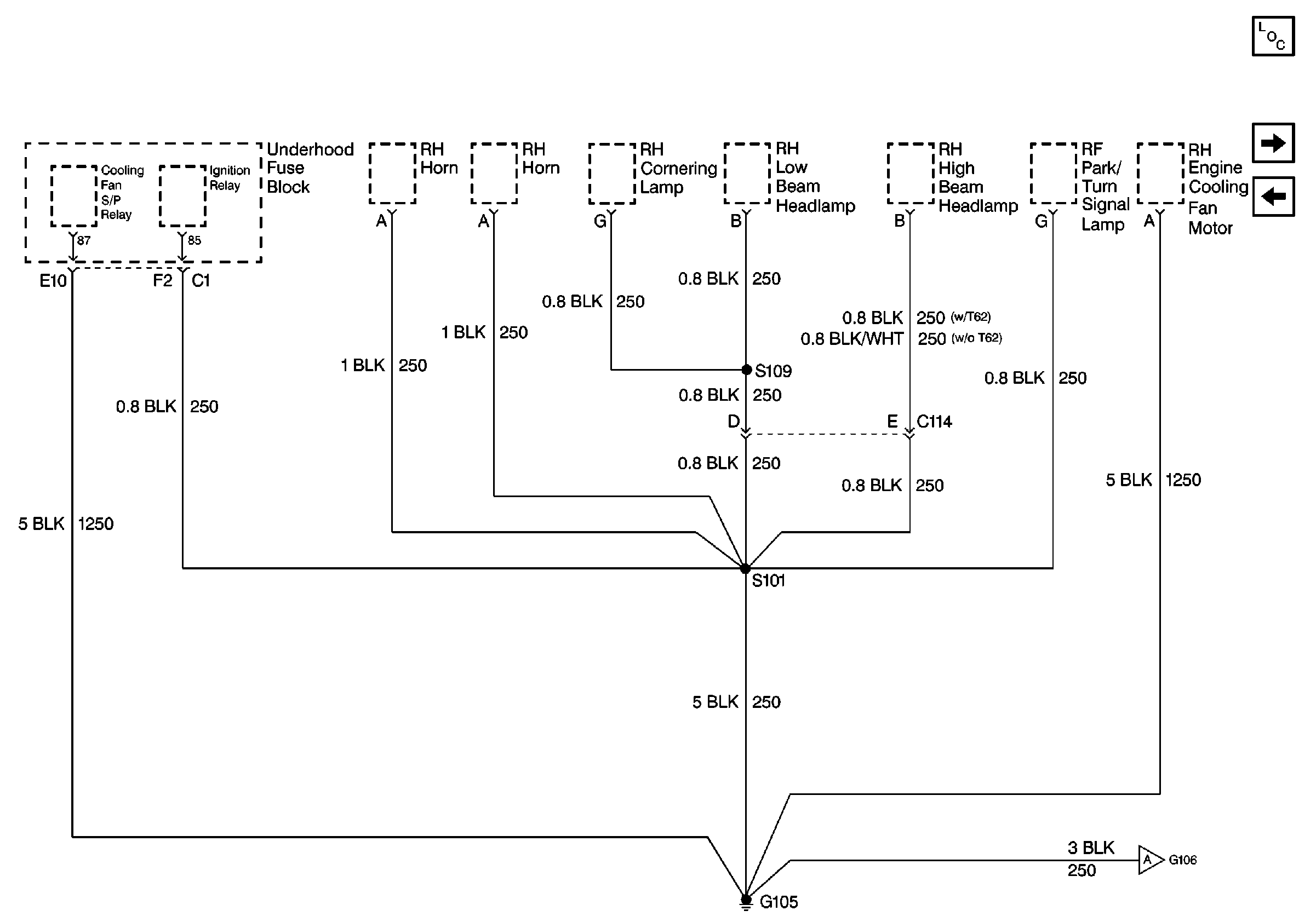
🢒 Cell 14: G105
Cell 14: G105
Cell 14: G105
Power and Grounding Components
Cell 14: G106 and G104
Cell 14: G101, G102 and G103
Cell 14: G106 and G104