GM Service Manual Online
For 1990-2009 cars only
Makes
🢒
Buick
🢒
2000
🢒
LeSabre
🢒 Generator Controls and Battery
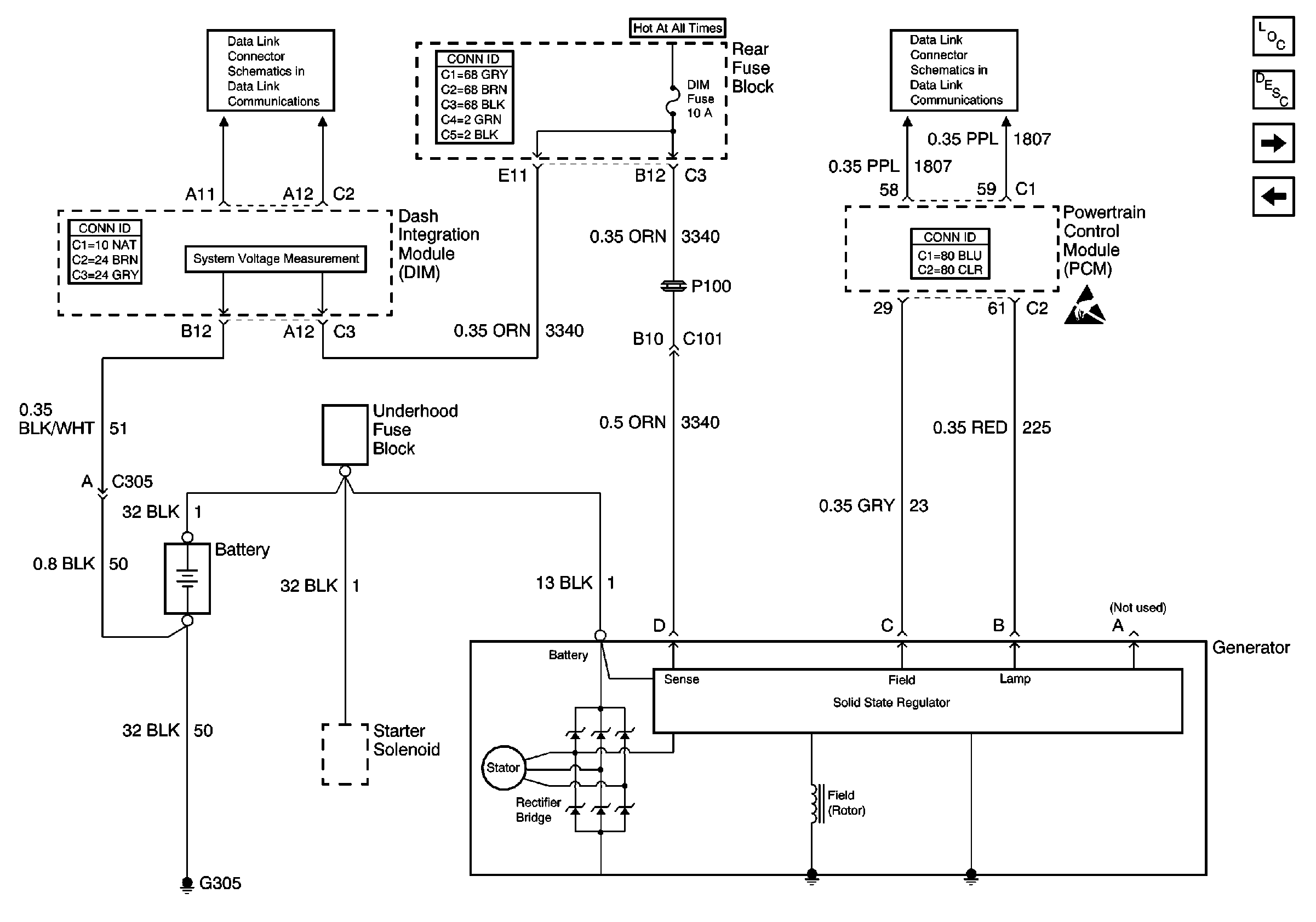
Generator Controls and Battery
Generator Controls and Battery
Engine Electrical Components
Charging System Circuit Description
Instrument Panel Cluster (IPC) Displays
Starter and Solenoid Controls
Serial Data Class 2
PCM and ESD Notice
Serial Data Class 2