GM Service Manual Online
For 1990-2009 cars only
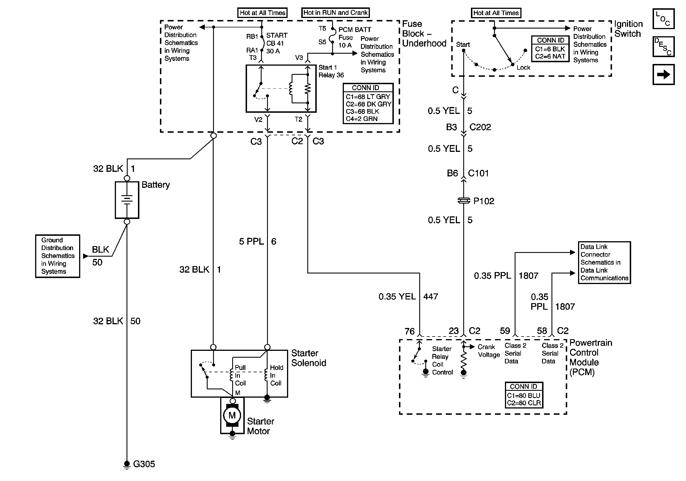
Figure 1:

Starter and Solenoid Controls


Object Number: 886621  Size: FS
Master Electrical Component List
Generator Controls and Battery
Serial Data Class 2
Ignition Switch (1 of 2)
Battery Feed to Underhood Fuse Block
Start-1 Relay,Injr-2, PCM IGN, CR CONT and INJR-1 Fuses
G305, G310, G404, and G303
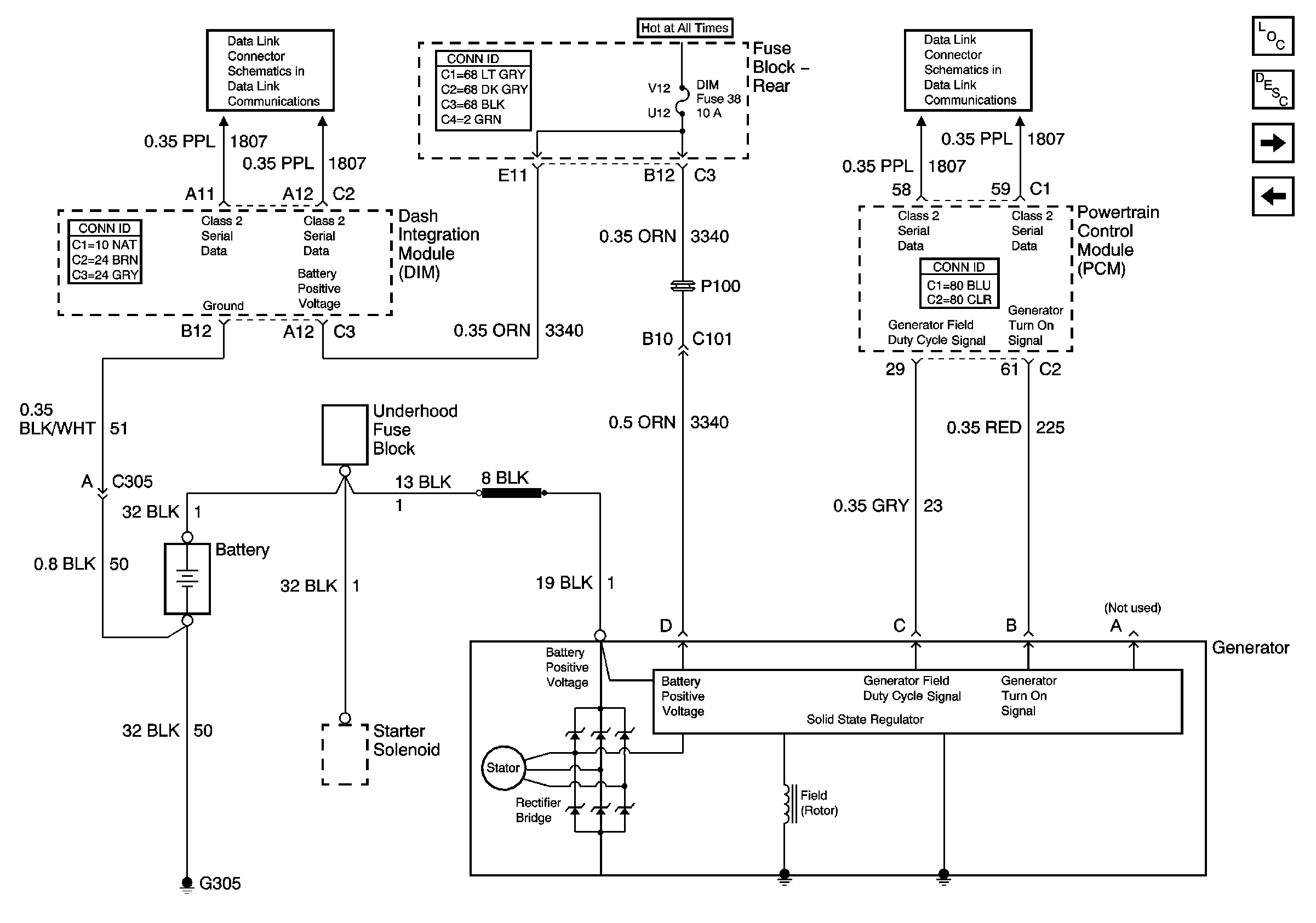
Figure 2:

Generator Controls and Battery


Object Number: 886622  Size: FS
Master Electrical Component List
Indicators
Starter and Solenoid Controls
Serial Data Class 2
Serial Data Class 2
Figure 3:

Indicators


Object Number: 669173  Size: FS
Master Electrical Component List
Starter and Solenoid Controls
Serial Data Class 2
Serial Data Class 2