GM Service Manual Online
For 1990-2009 cars only
Makes
🢒
Buick
🢒
2005
🢒
LeSabre
🢒 Starter and Solenoid Controls
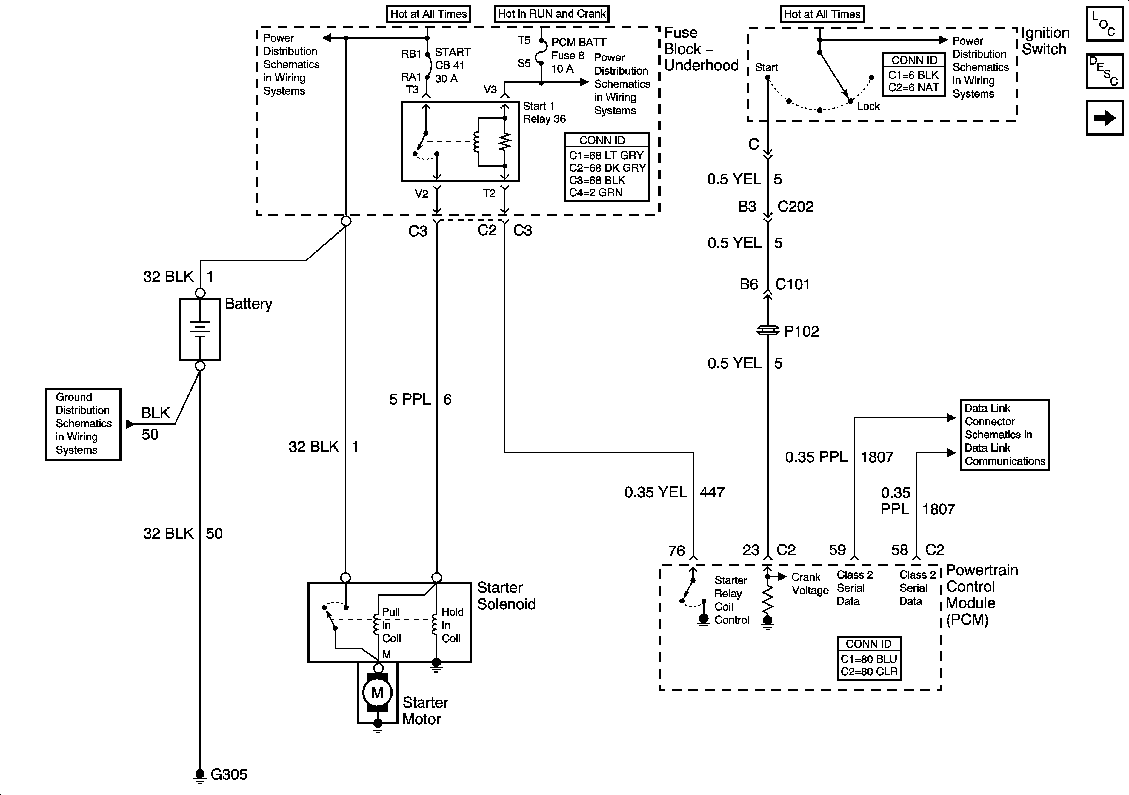
Starter and Solenoid Controls
Starter and Solenoid Controls
Master Electrical Component List
Starting System Description and Operation
Generator Controls and Battery
Battery Feed to Underhood Fuse Block
Fuse Block Underhood - HDLP HIBM and HDLP LOBM Relays, ABS, PCM BATT, HDHIBM, HDLOBM Fuses
Ignition Switch - 1 of 2
G305, G310, G404, and G303
Serial Data Class 2