GM Service Manual Online
For 1990-2009 cars only
Makes
🢒
Buick
🢒
2007
🢒
Lucerne
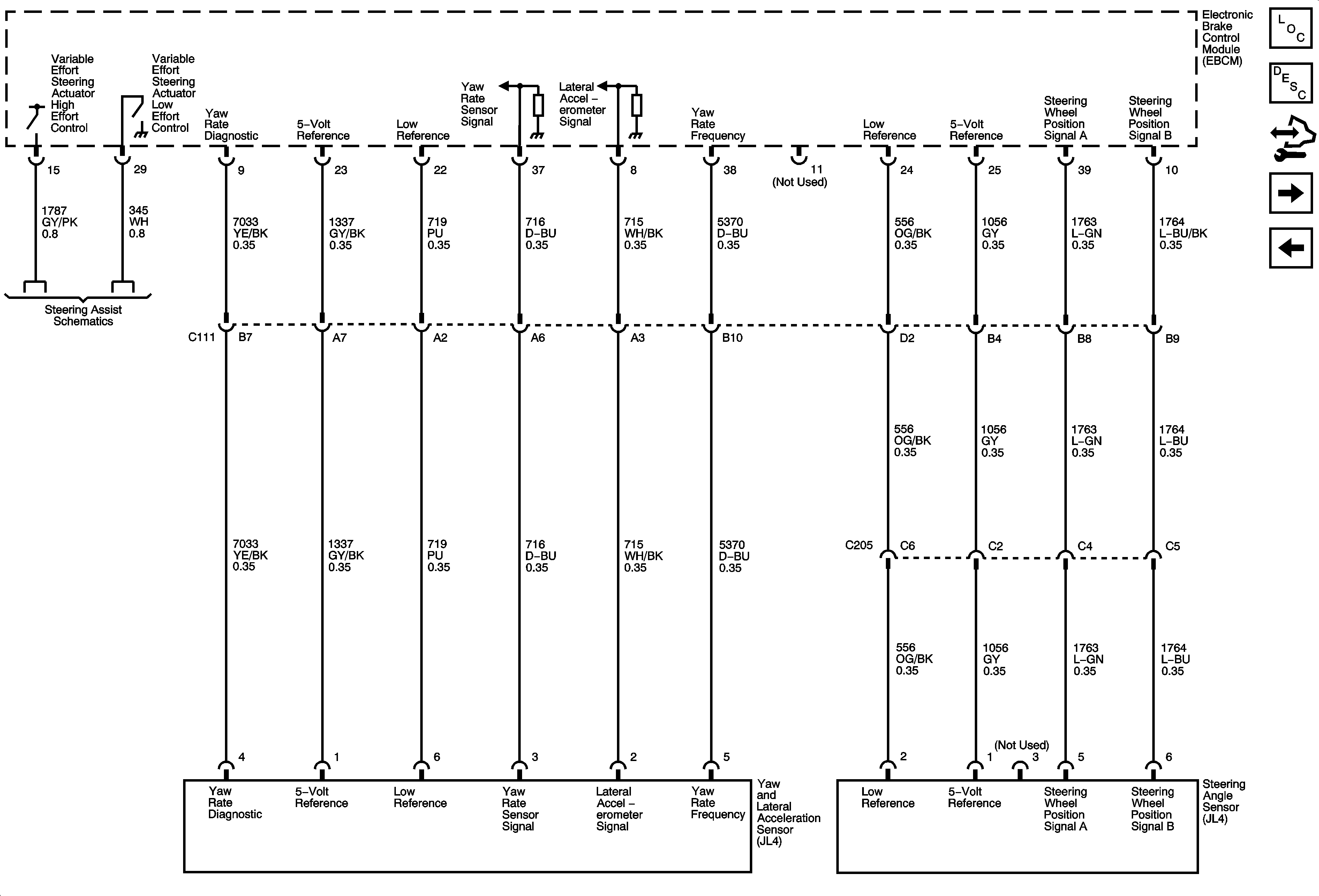
🢒 Yaw and Lateral Acceleration, Steering Angle Sensor
Yaw and Lateral Acceleration, Steering Angle Sensor
Yaw and Lateral Acceleration, Steering Angle Sensor
Master Electrical Component List
ABS Description and Operation
Control Module References
Brake Pedal Position, Traction Control Switch, Data Link Communication
Wheel Speed Sensors
Steering Assist Schematics