GM Service Manual Online
For 1990-2009 cars only
Makes
🢒
Buick
🢒
1998
🢒
Park Avenue
🢒 Cell 152
Cell 152
Cell 152
Entertainment Components
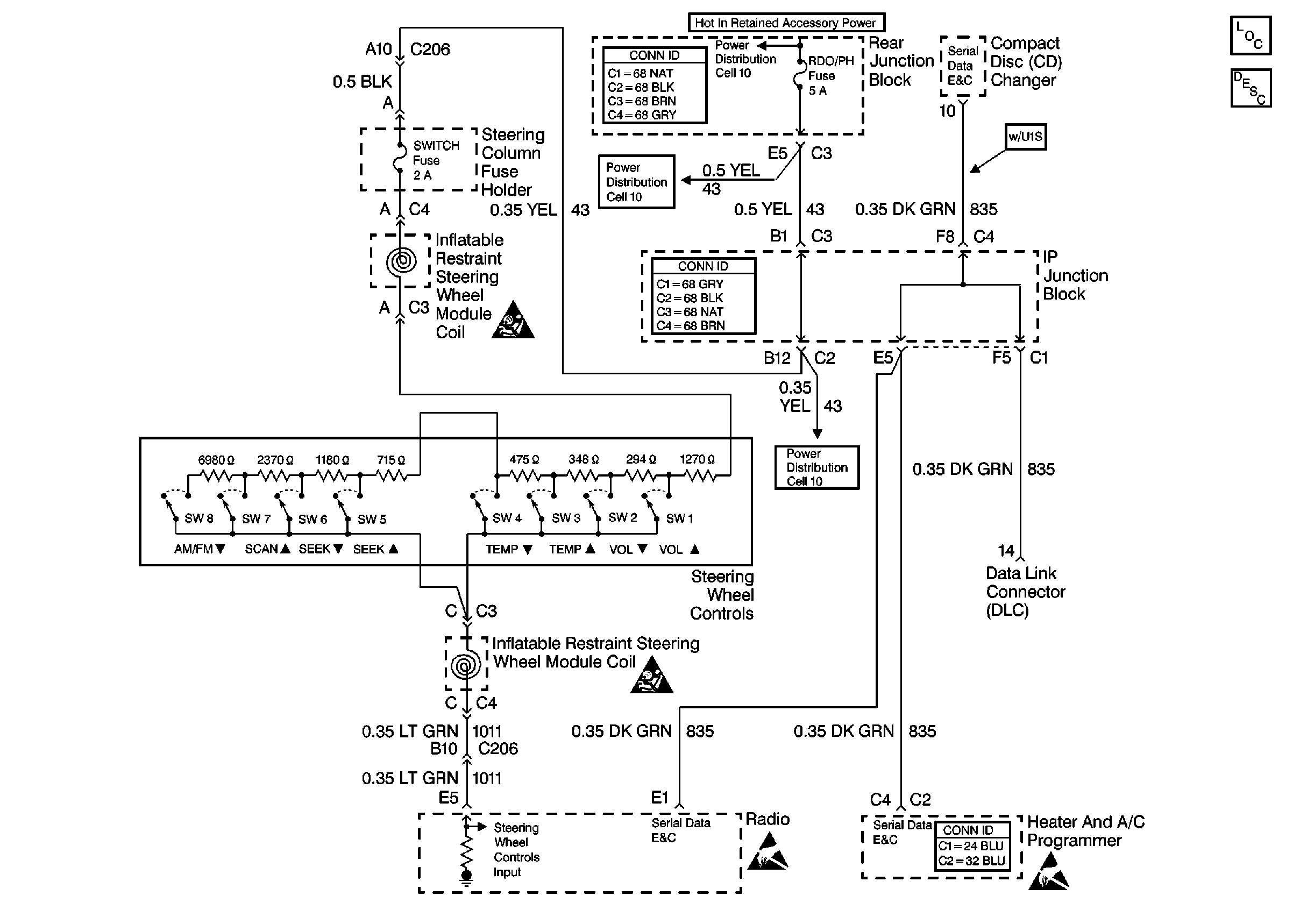
Steering Wheel Controls System Circuit Description
Cell 10: RDO, RDO/PH, CD/PH and SWITCH Fuses
Cell 10: RDO, RDO/PH, CD/PH and SWITCH Fuses
Handling ESD Sensitive Parts Notice
Handling ESD Sensitive Parts Notice
SIR Caution
SIR Caution
Cell 10: RDO, RDO/PH, CD/PH and SWITCH Fuses