GM Service Manual Online
For 1990-2009 cars only
Makes
🢒
Buick
🢒
1998
🢒
Regal
🢒
Body and Accessories
🢒
Seats
🢒 Heated Seats Schematics
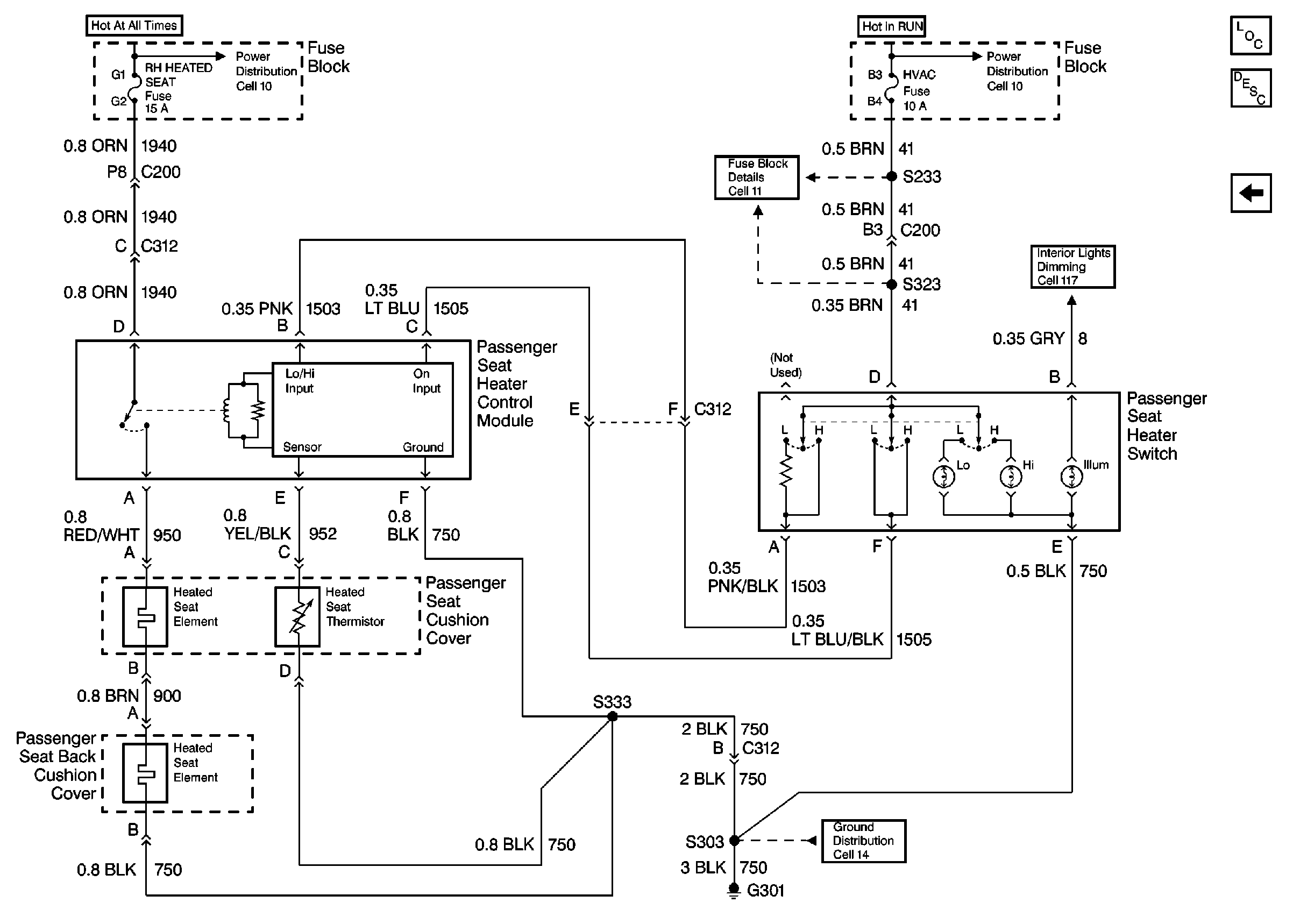
Figure
1:
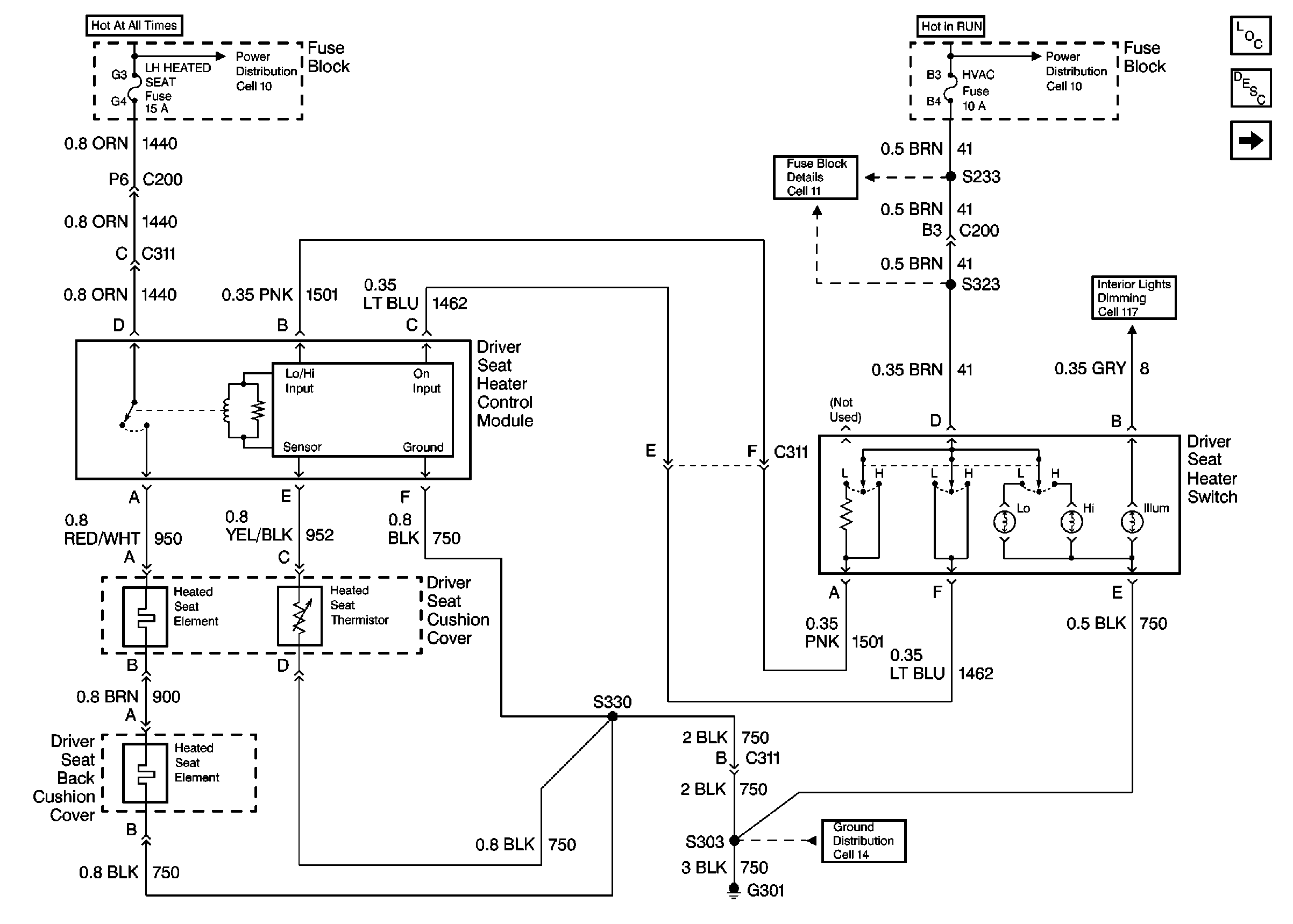
Cell 143: Driver Seat
Power Seat Systems Components
Heated Seats Circuit Description
Cell 143: Passenger Seat
Fuse Block Schematics
Ground Distribution Schematics
Interior Lights Schematics
Figure
2:
Cell 143: Passenger Seat
Power Seat Systems Components
Heated Seats Circuit Description
Cell 143: Driver Seat
Fuse Block Schematics
Ground Distribution Schematics
Interior Lights Schematics