GM Service Manual Online
For 1990-2009 cars only

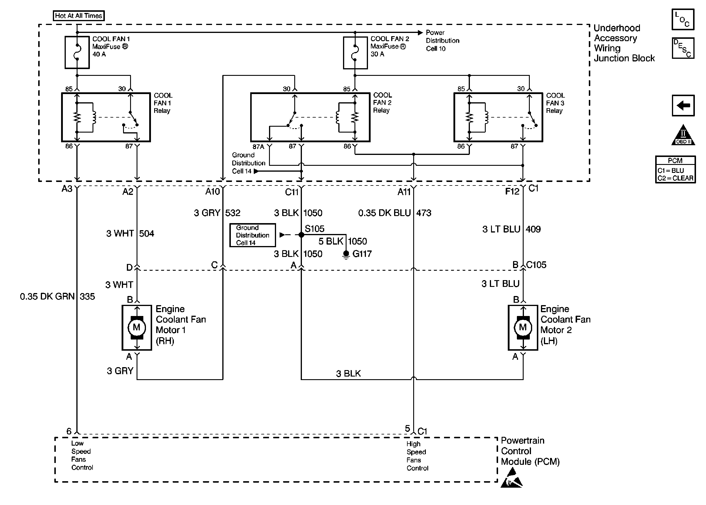
Coolant Fans

Coolant Fans


Object Number: 221559  Size: FS
Engine Controls Components
Information Sensors/Switches Description
A/C Compressor Controls
OBD II Symbol Description Notice
Powertrain Control Module Connector End Views