GM Service Manual Online
For 1990-2009 cars only
Makes
🢒
Buick
🢒
2000
🢒
Regal
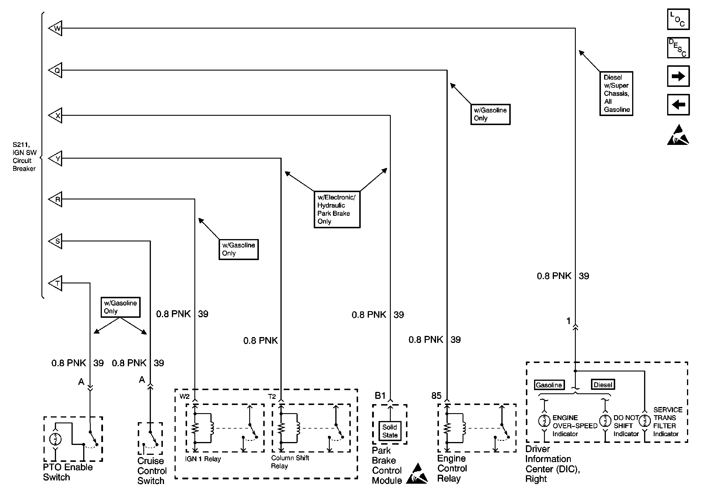
🢒 IGN SW Circuit Breaker (4 of 4)
IGN SW Circuit Breaker (4 of 4)
IGN SW Circuit Breaker (4 of 4)
Power and Grounding Components Power Distribution
Power and Grounding Circuit Description
B/U and IGN 3 Circuit Breaker (1 of 2)
IGN SW Circuit Breaker (3 of 4)
Handling ESD Sensitive Parts Notice
IGN SW Circuit Breaker (1 of 4)
IGN SW Circuit Breaker (1 of 4)
IGN SW Circuit Breaker (1 of 4)
IGN SW Circuit Breaker (1 of 4)
IGN SW Circuit Breaker (1 of 4)
IGN SW Circuit Breaker (1 of 4)
IGN SW Circuit Breaker (1 of 4)
Handling ESD Sensitive Parts Notice