GM Service Manual Online
For 1990-2009 cars only
Makes
🢒
Buick
🢒
2000
🢒
Regal
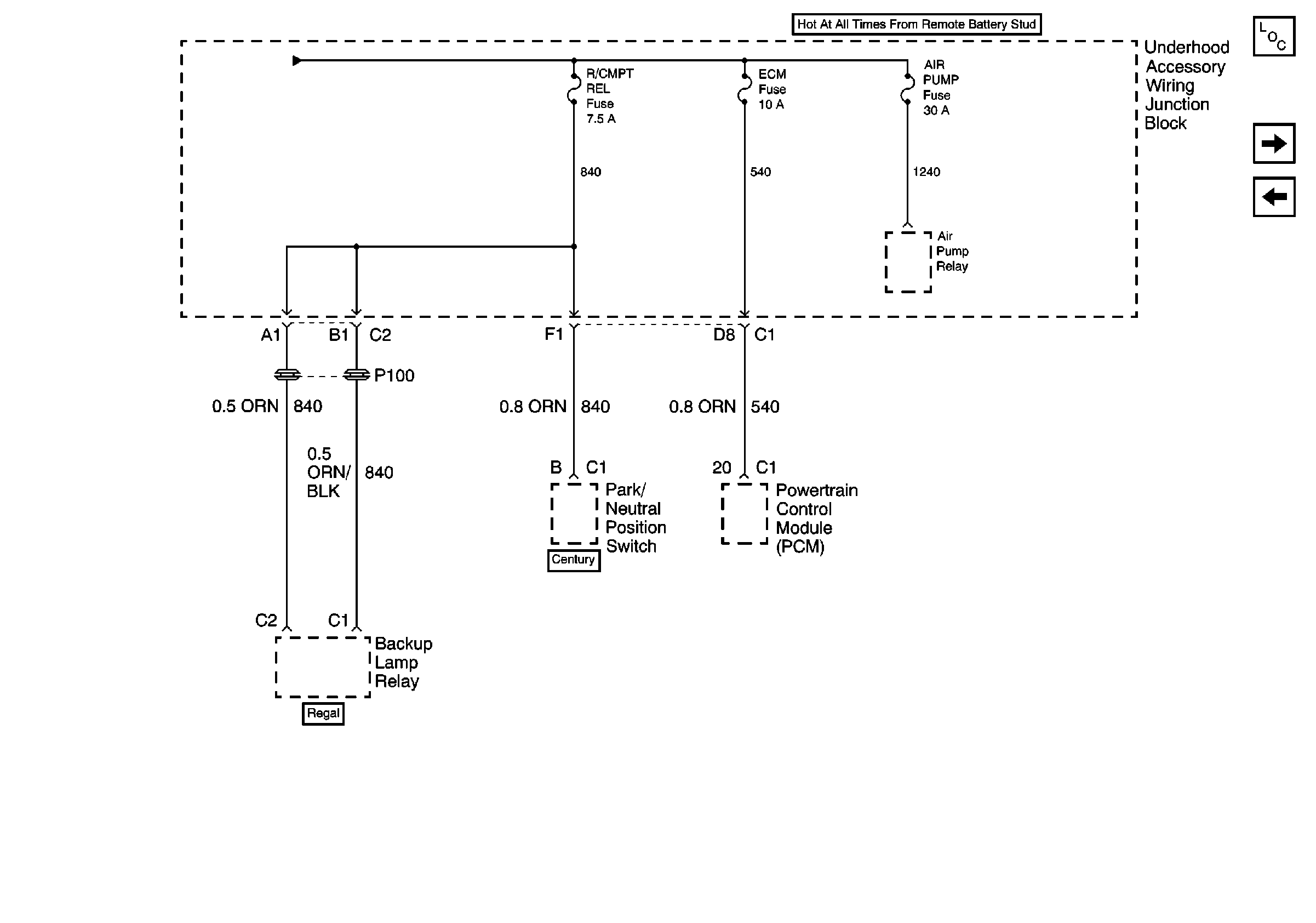
🢒 UAWJB, PCM, PNP Switch, and Backup Relay
UAWJB, PCM, PNP Switch, and Backup Relay
UAWJB, PCM, PNP Switch, and Backup Relay
Power and Grounding Components
Fuse Block, UAWJB, PCM, BCM, Cluster, Turn Signal Switch, and SDM Module
UAWJB