GM Service Manual Online
For 1990-2009 cars only
Makes
🢒
Buick
🢒
2003
🢒
Regal
🢒
Transmission/Transaxle
🢒
Shift Lock Control
🢒 Shift Lock Control Schematics
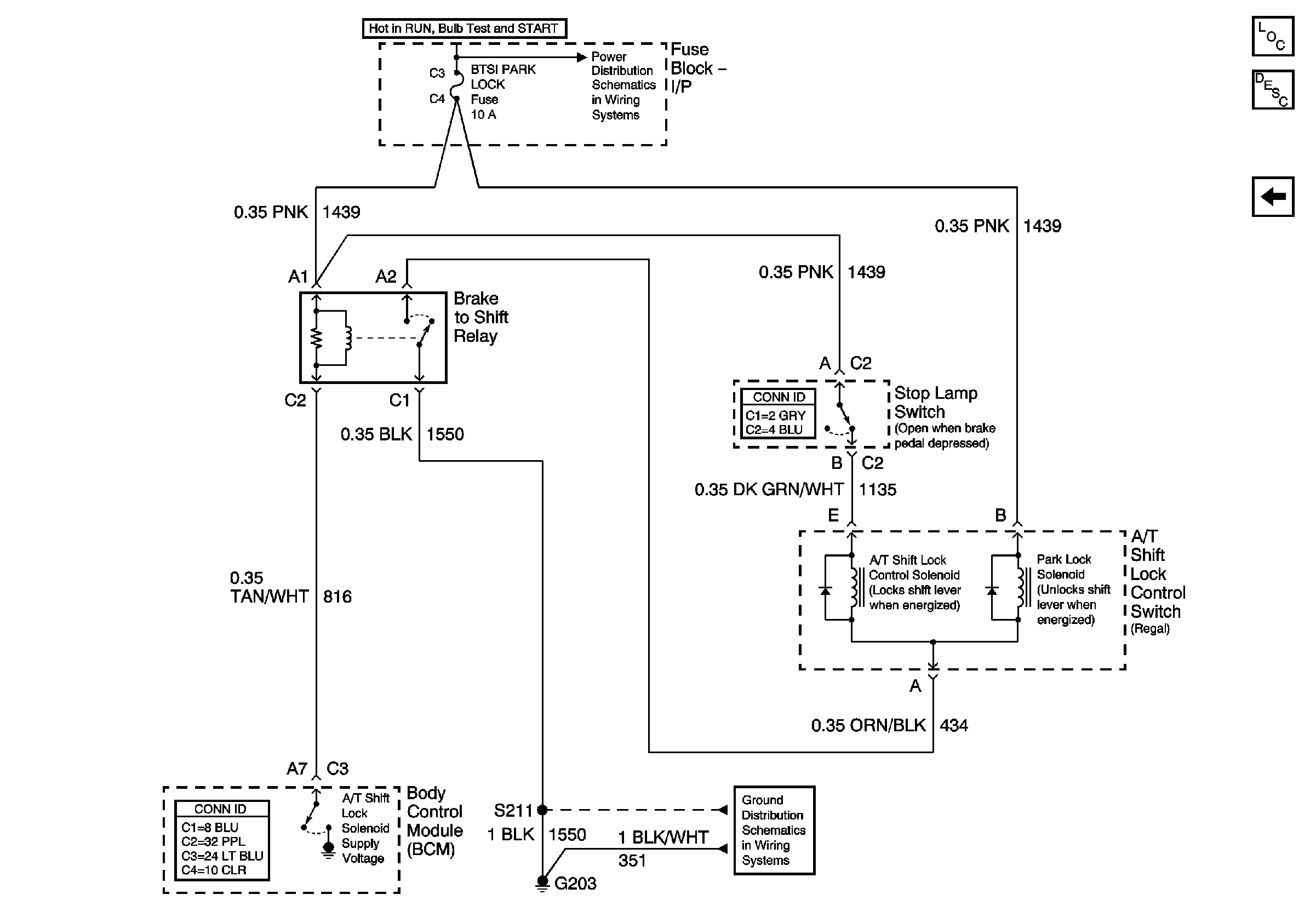
Figure
1:
Century
Master Electrical Component List
Automatic Transmission Shift Lock Control Description and Operation
Regal
Fuse Block-I/P ABS, and BTSI PARK LOCK Fuses
G203, Page 1 of 2
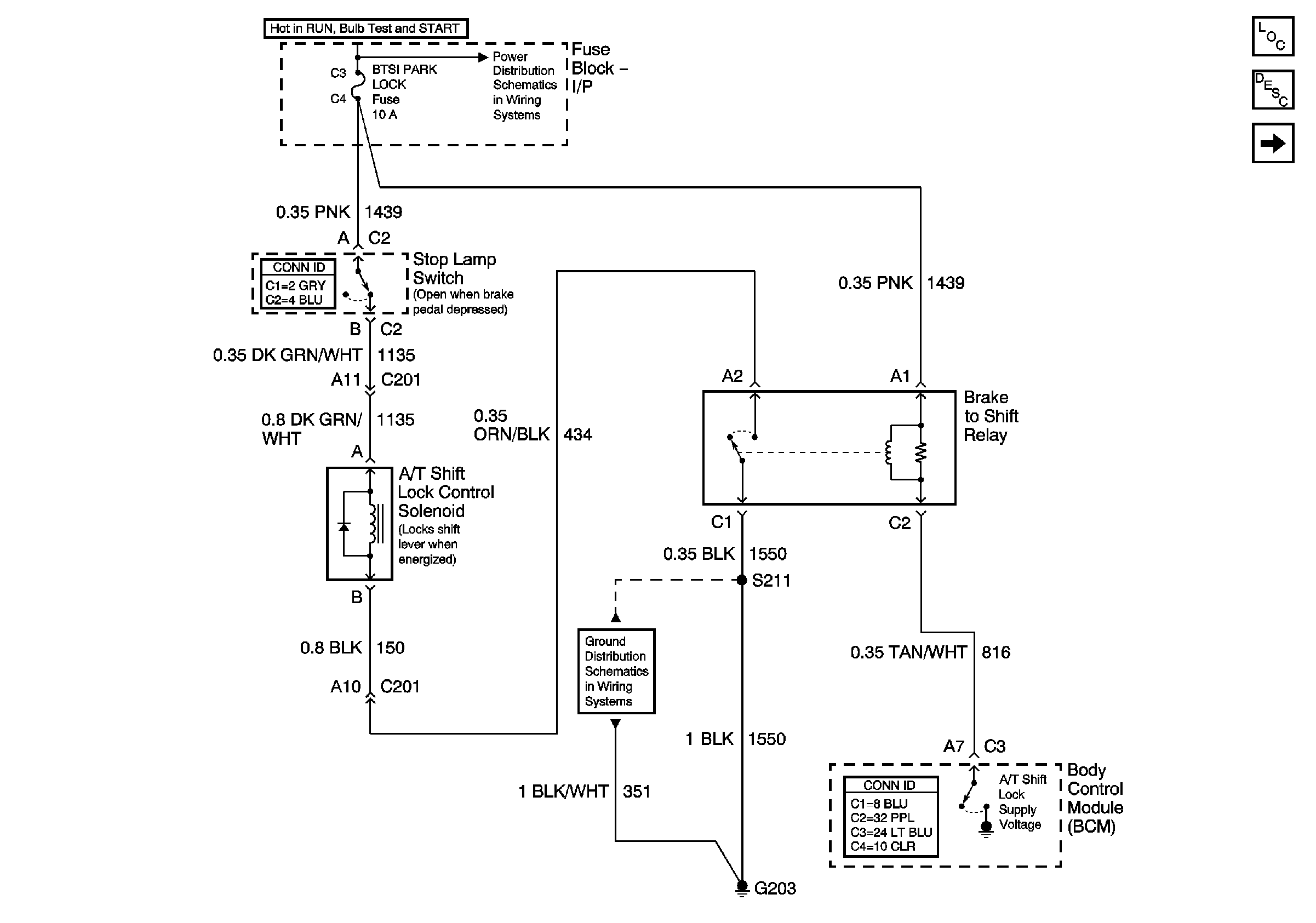
Figure
2:
Regal
Master Electrical Component List
Automatic Transmission Shift Lock Control Description and Operation
Century
Fuse Block-I/P ABS, and BTSI PARK LOCK Fuses
G203, Page 1 of 2