GM Service Manual Online
For 1990-2009 cars only
Makes
🢒
Buick
🢒
2009
🢒
Regal
🢒
Diagnostic Navigation
🢒
Vehicle Diagnostic Information
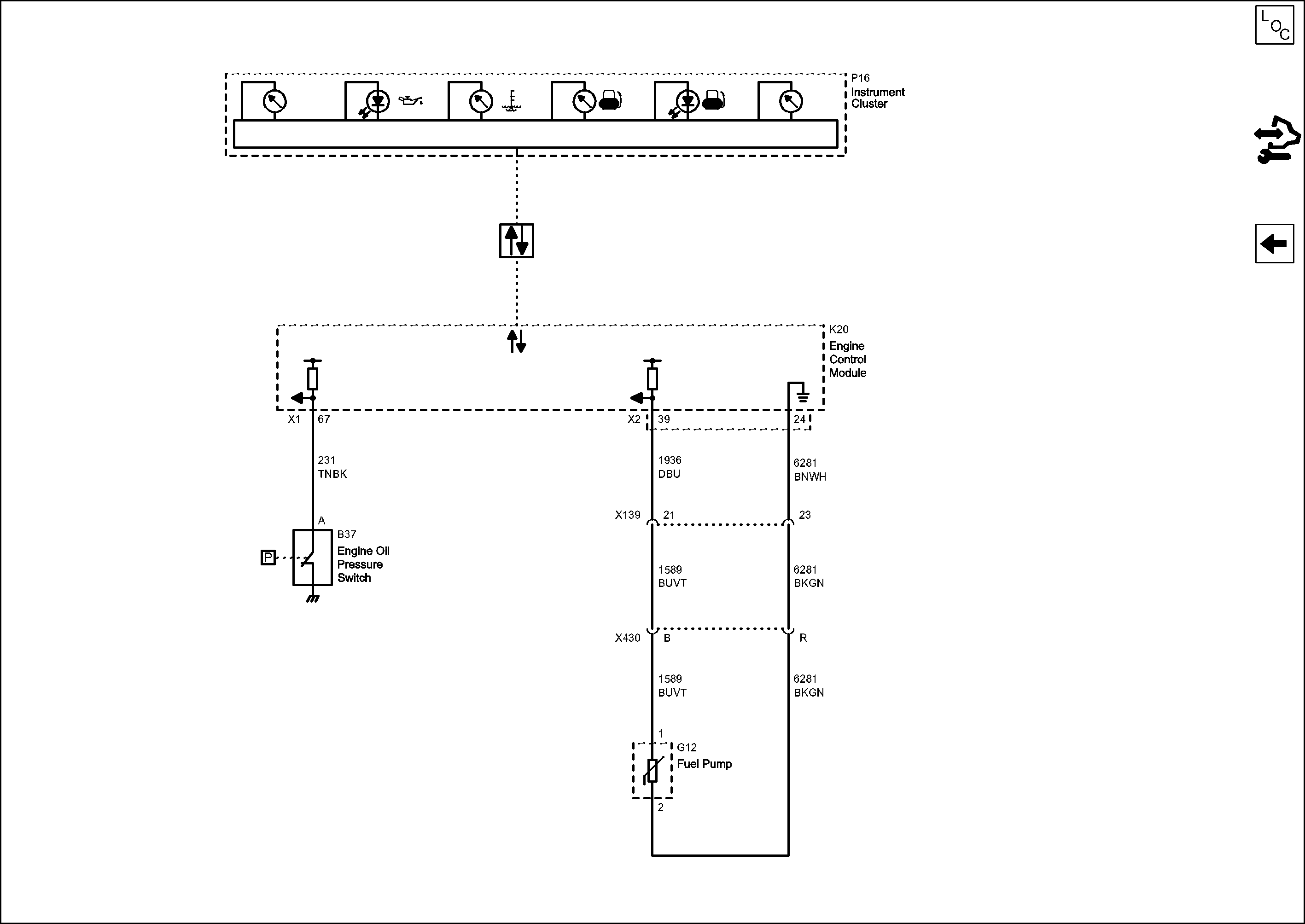
🢒 Instrument Cluster Schematics
Figure
1:
Power, Ground and Serial Data
Figure
2:
Indicators
Figure
3:
Gages, Engine Oil Pressure and Fuel Level Sensor (LTD/LE5)