GM Service Manual Online
For 1990-2009 cars only
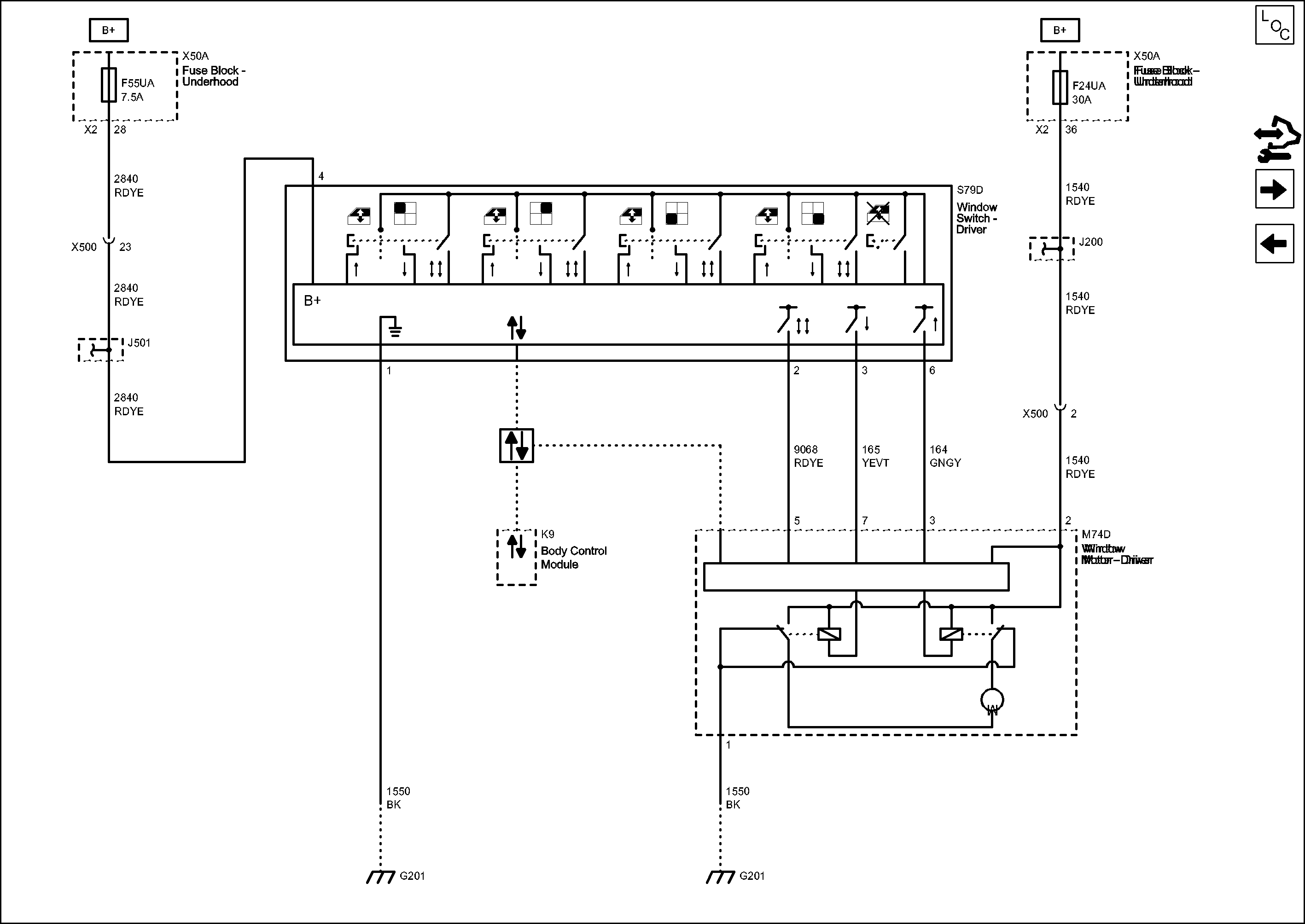
Figure 1:

Power Windows, Front Doors (AXG)


Object Number: 2179797  Size: FS
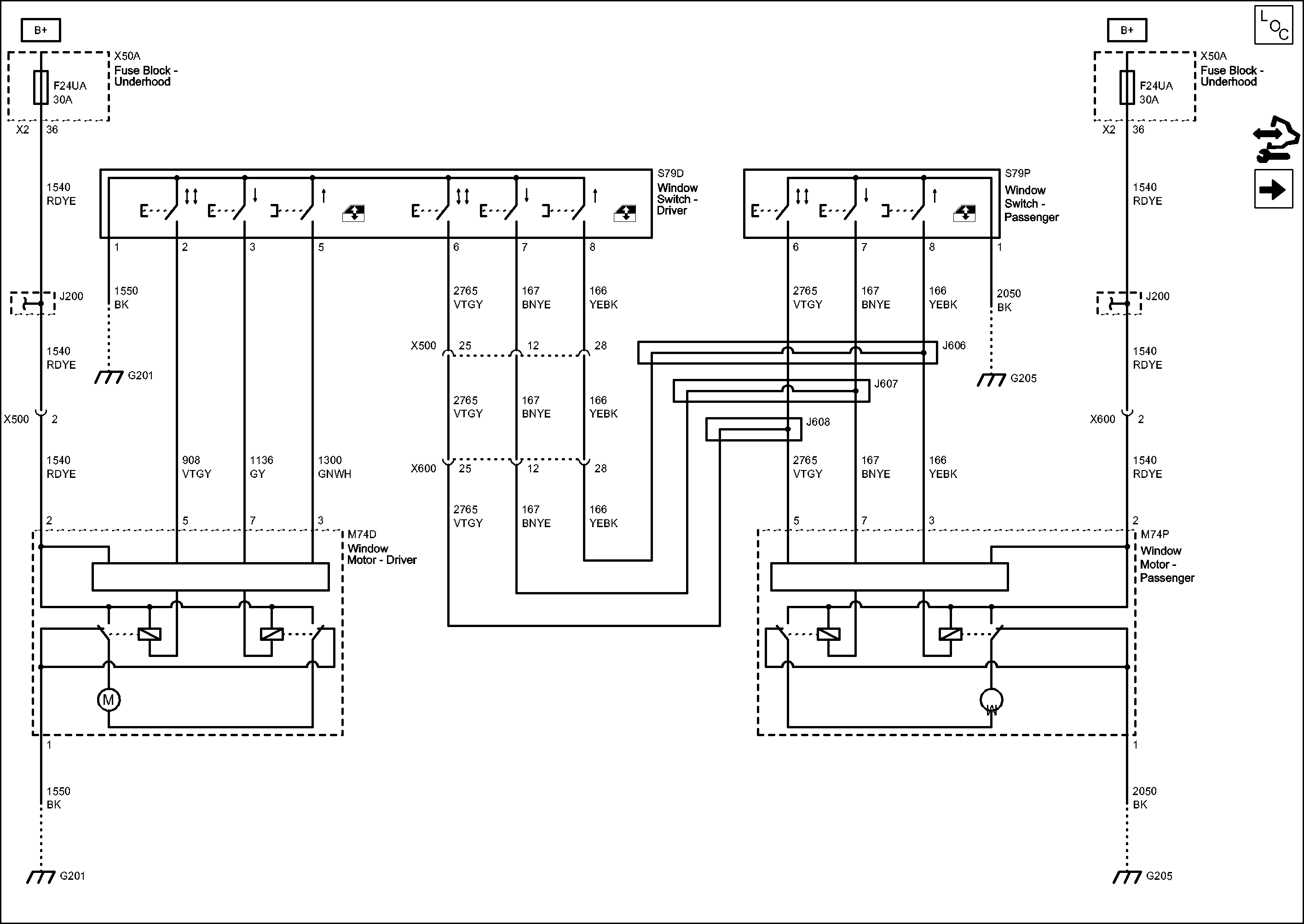
Figure 2:

Power Windows, Driver Door (AEQ)


Object Number: 2179798  Size: FS
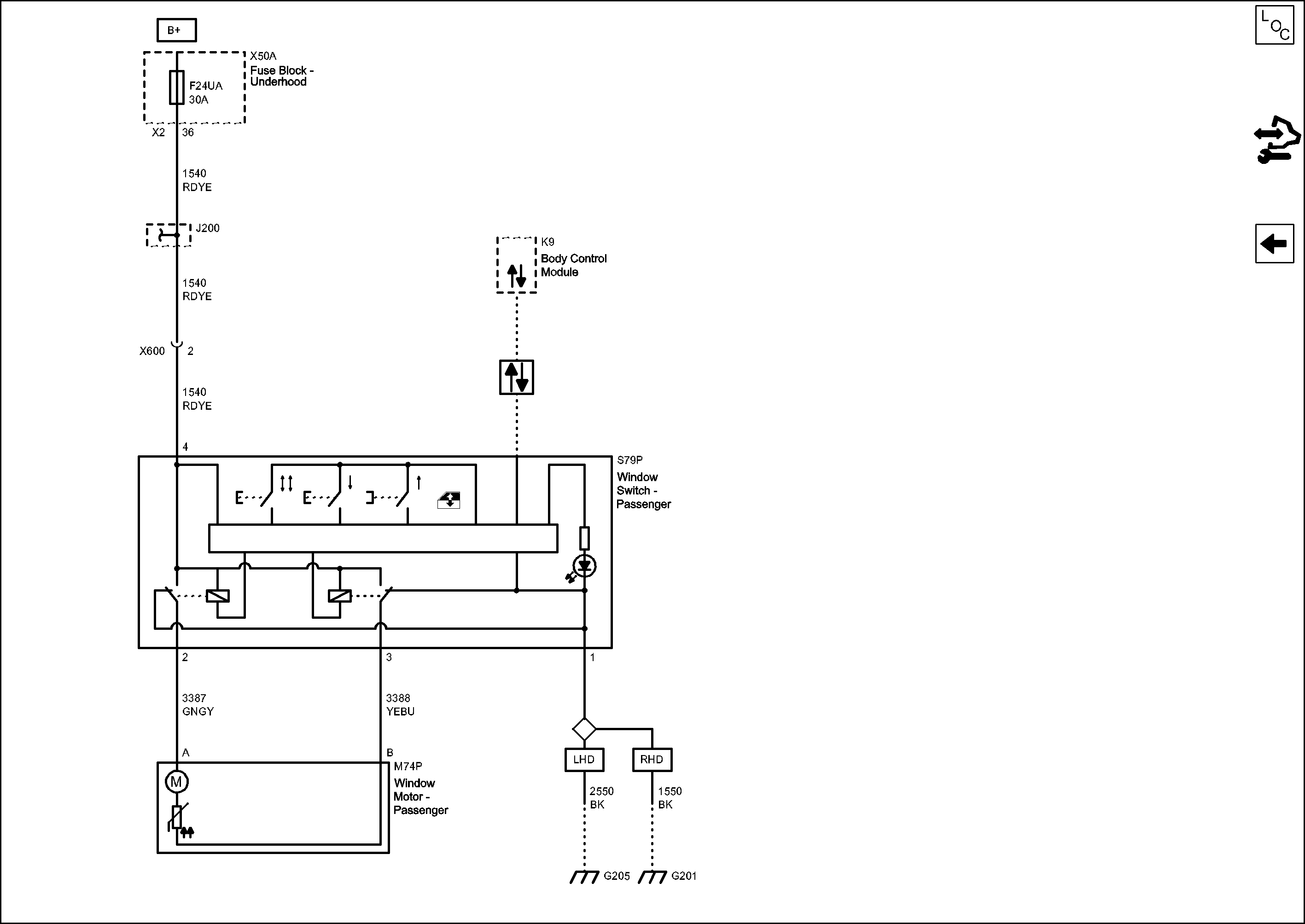
Figure 3:

Power Windows, Passenger Door (AED)


Object Number: 2179800  Size: FS