GM Service Manual Online
For 1990-2009 cars only
Makes
🢒
Buick
🢒
2006
🢒
Rendezvous - FWD
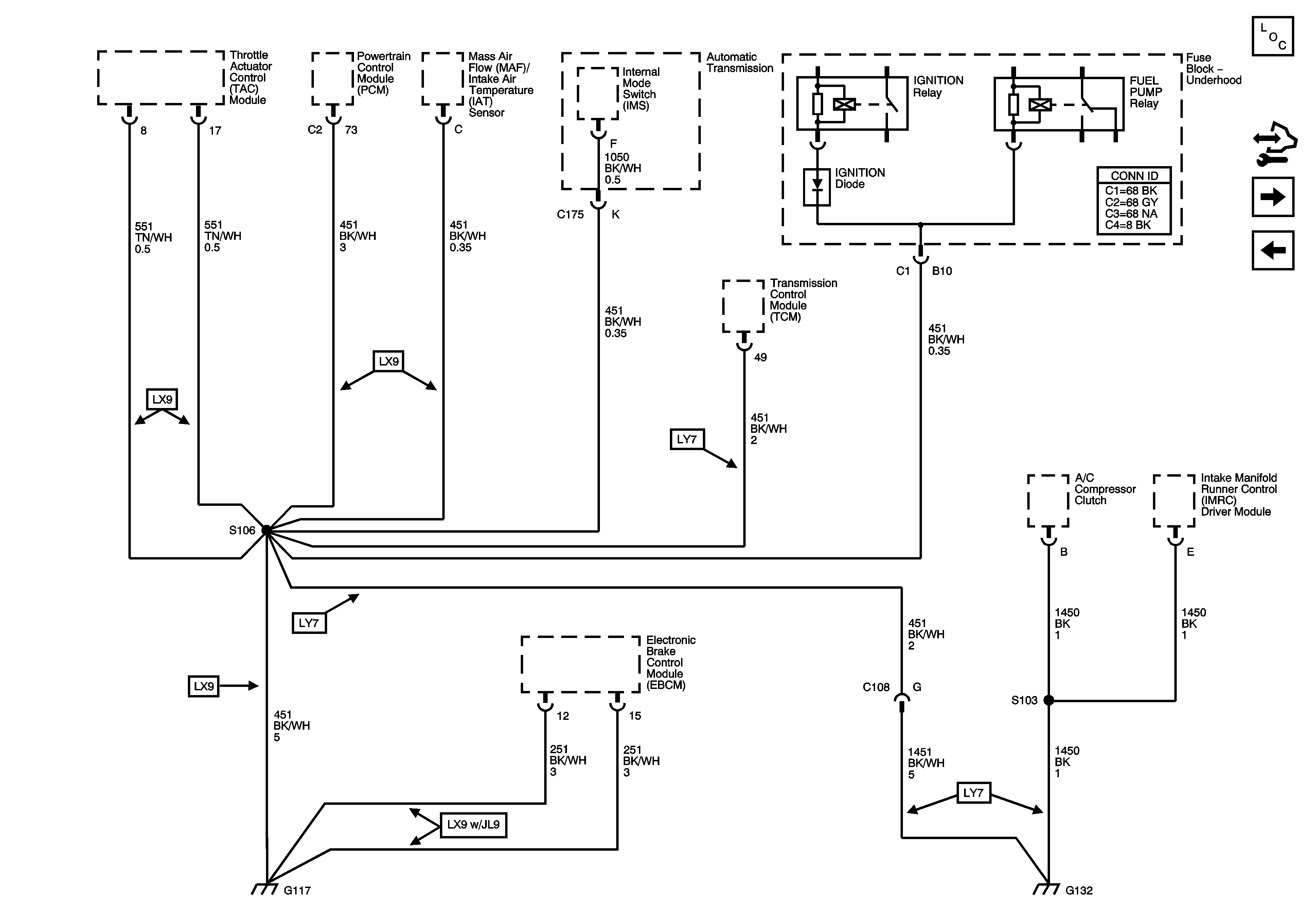
🢒 G117 and G132
G117 and G132
G117 and G132
Master Electrical Component List
Control Module References
G130, G131, and G134-LY7
G101