GM Service Manual Online
For 1990-2009 cars only
Makes
🢒
Buick
🢒
2006
🢒
Rendezvous - FWD
🢒 EGR and Fuel Controls-EVAP Controls
EGR and Fuel Controls-EVAP Controls
EGR and Fuel Controls - EVAP Controls
Master Electrical Component List
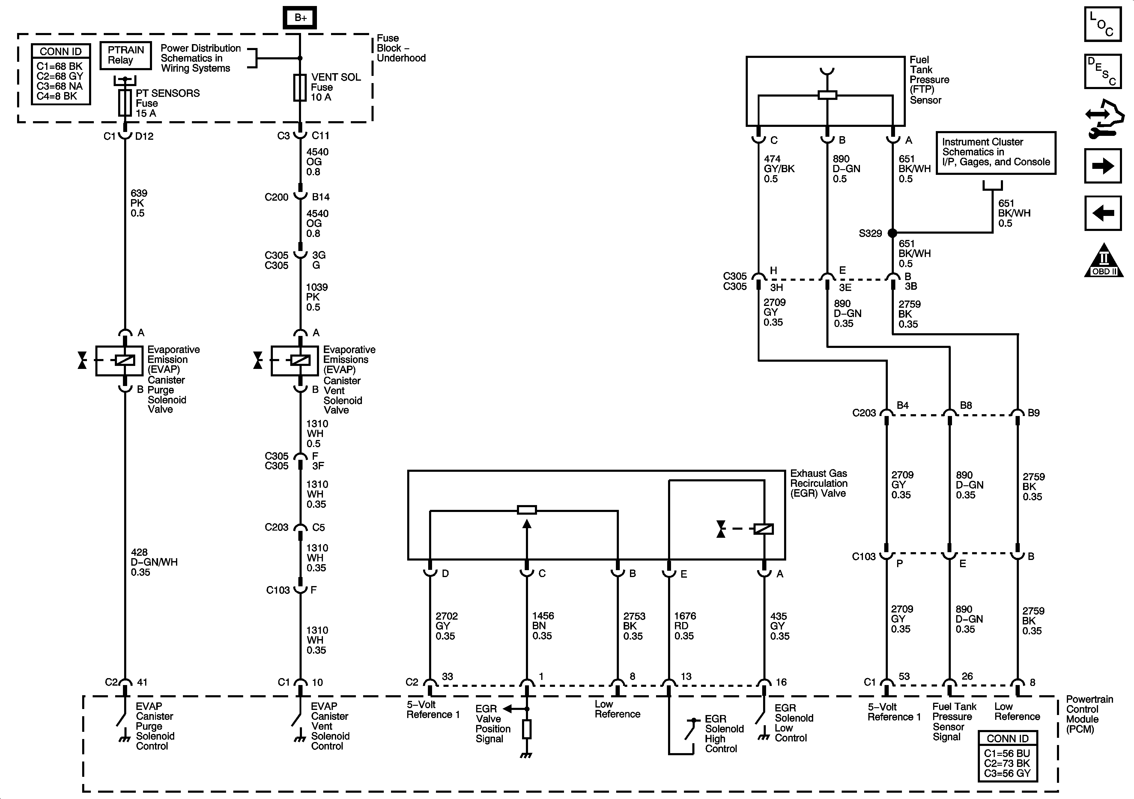
Evaporative Emission Control System Description
Control Module References
Controlled/Monitored Subsystem References
Fuel Controls-Fuel Injectors
Engine Controls Schematic Icons
Module Power, Ground, Serial Data, and MIL
B+ Bus 1 of 2
Gages-LX9