GM Service Manual Online
For 1990-2009 cars only
Makes
🢒
Buick
🢒
2007
🢒
Rendezvous - FWD
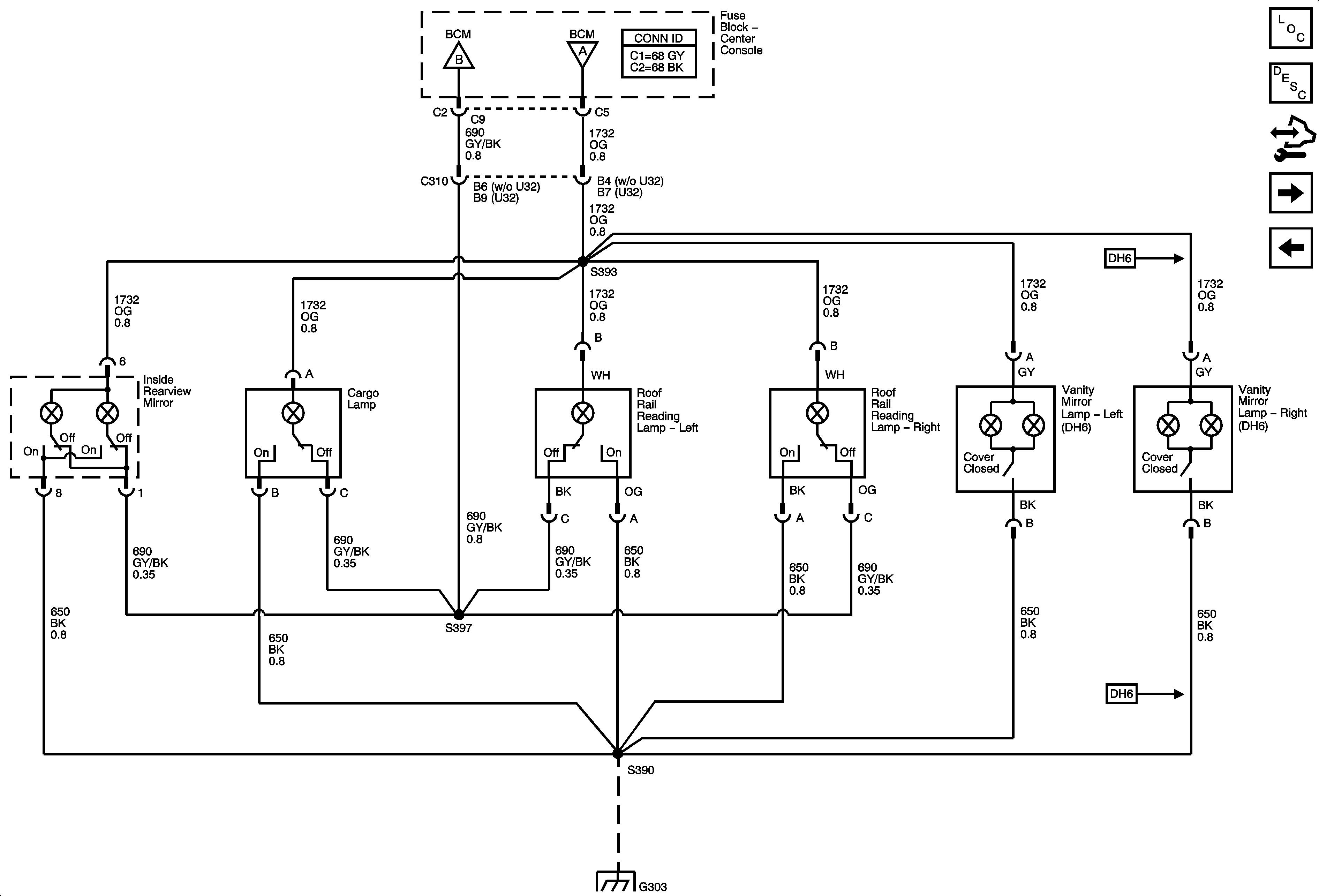
🢒 Roof Lighting
Roof Lighting
Roof Lighting
Master Electrical Component List
Interior Lighting Systems Description and Operation
Control Module References
Door and Liftgate Switches
I/P Lighting, Lamp Control
I/P Lighting, Lamp Control
G303-2 of 2