GM Service Manual Online
For 1990-2009 cars only

Interior Lights Dimming Schematics Buick

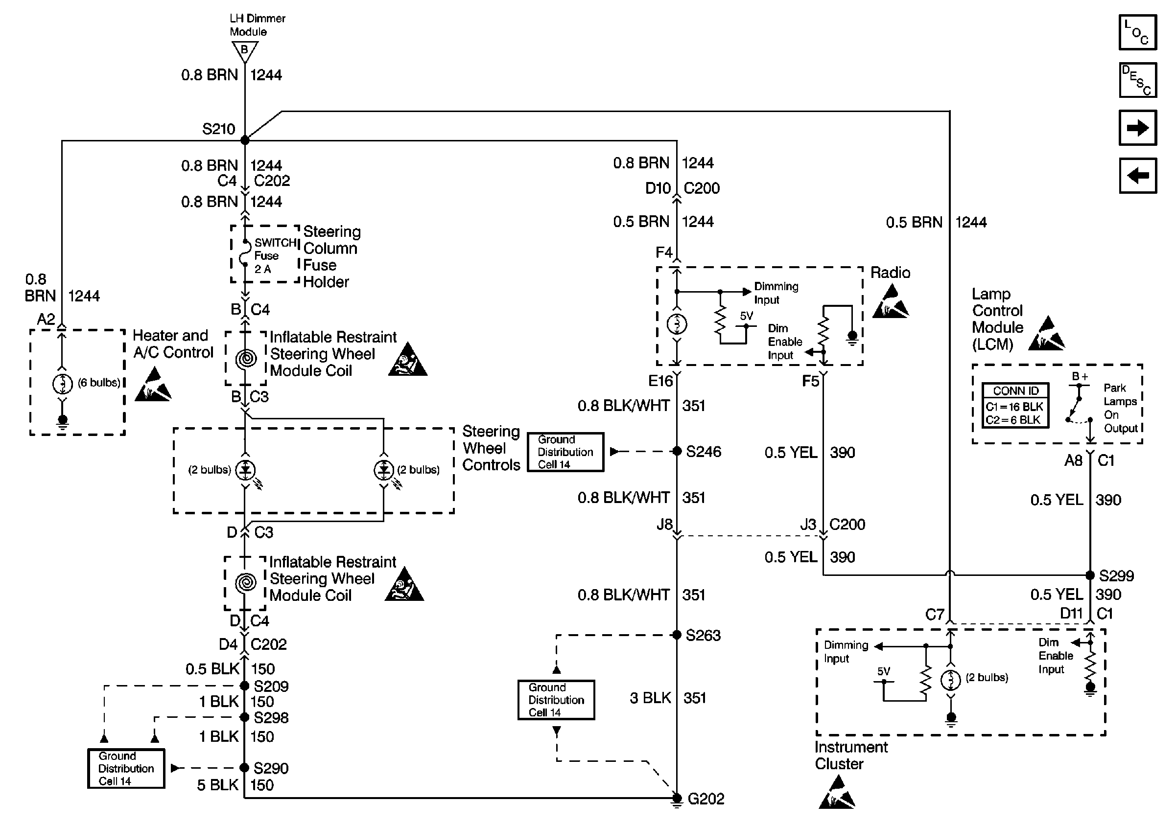
Figure 1:

Cell 117: Dimming Control


Object Number: 478985  Size: FS
Power Distribution Schematics
Power Distribution Schematics
Ground Distribution Schematics
Cell 114: PWR, GND, and Inputs
Cell 117: Door, Instrument Cluster, and Steering Wheel Controls Lamps
Cell 117: Door, Instrument Cluster, and Steering Wheel Controls Lamps
Lighting Systems Components
Interior Lights Dimming Circuit Description
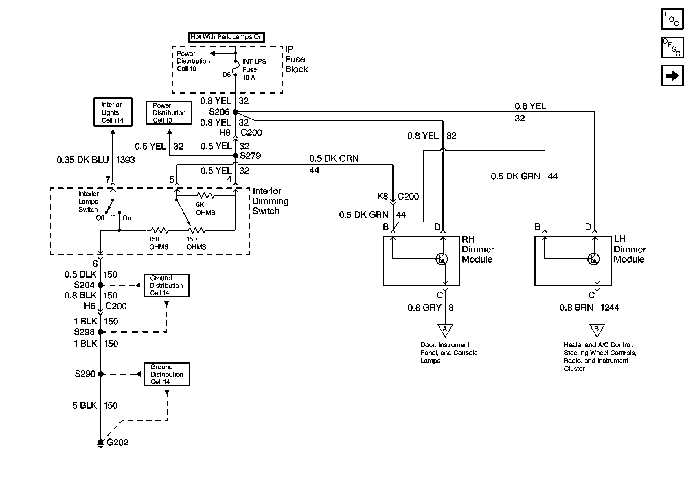
Figure 2:

Cell 117: Door, Instrument Cluster, and Steering Wheel Controls Lamps


Object Number: 478987  Size: FS
Ground Distribution Schematics
Ground Distribution Schematics
Ground Distribution Schematics
Handling ESD Sensitive Parts Notice
SIR Handling Caution
SIR Handling Caution
Cell 117: Dimming Control
Cell 117: Instrument Panel and Console Lamps
Cell 117: Dimming Control
Cell 117: Instrument Panel and Console Lamps
Interior Lights Dimming Circuit Description
Lighting Systems Components
Instrument Panel, Gages, and Console Connector End Views
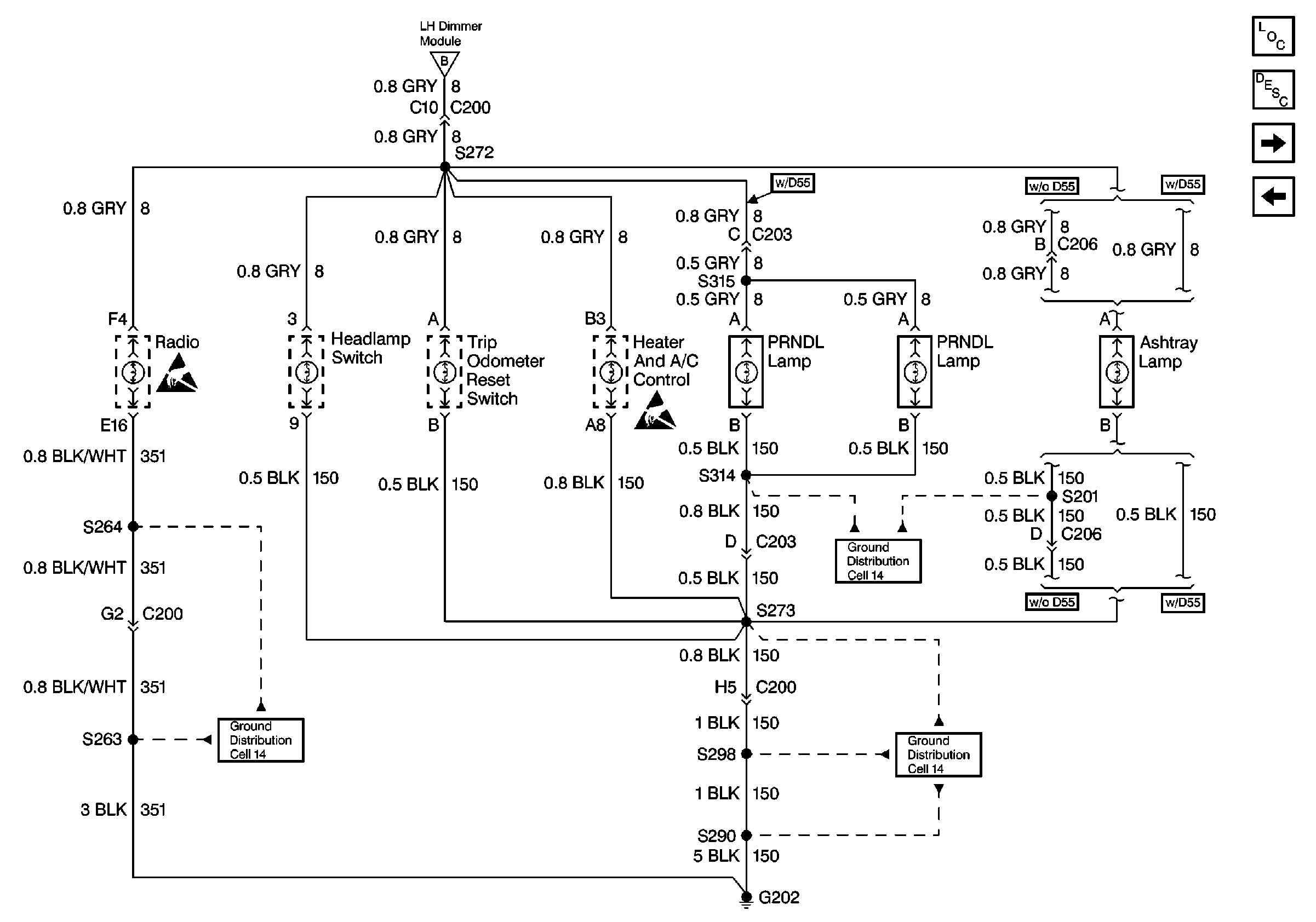
Figure 3:

Cell 117: Instrument Panel and Console Lamps


Object Number: 478994  Size: FS
Lighting Systems Components
Cell 117: VF Displays
Cell 117: Door, Instrument Cluster, and Steering Wheel Controls Lamps
Ground Distribution Schematics
Ground Distribution Schematics
Ground Distribution Schematics
Handling ESD Sensitive Parts Notice
Cell 117: Door, Instrument Cluster, and Steering Wheel Controls Lamps
Handling ESD Sensitive Parts Notice
Interior Lights Dimming Circuit Description
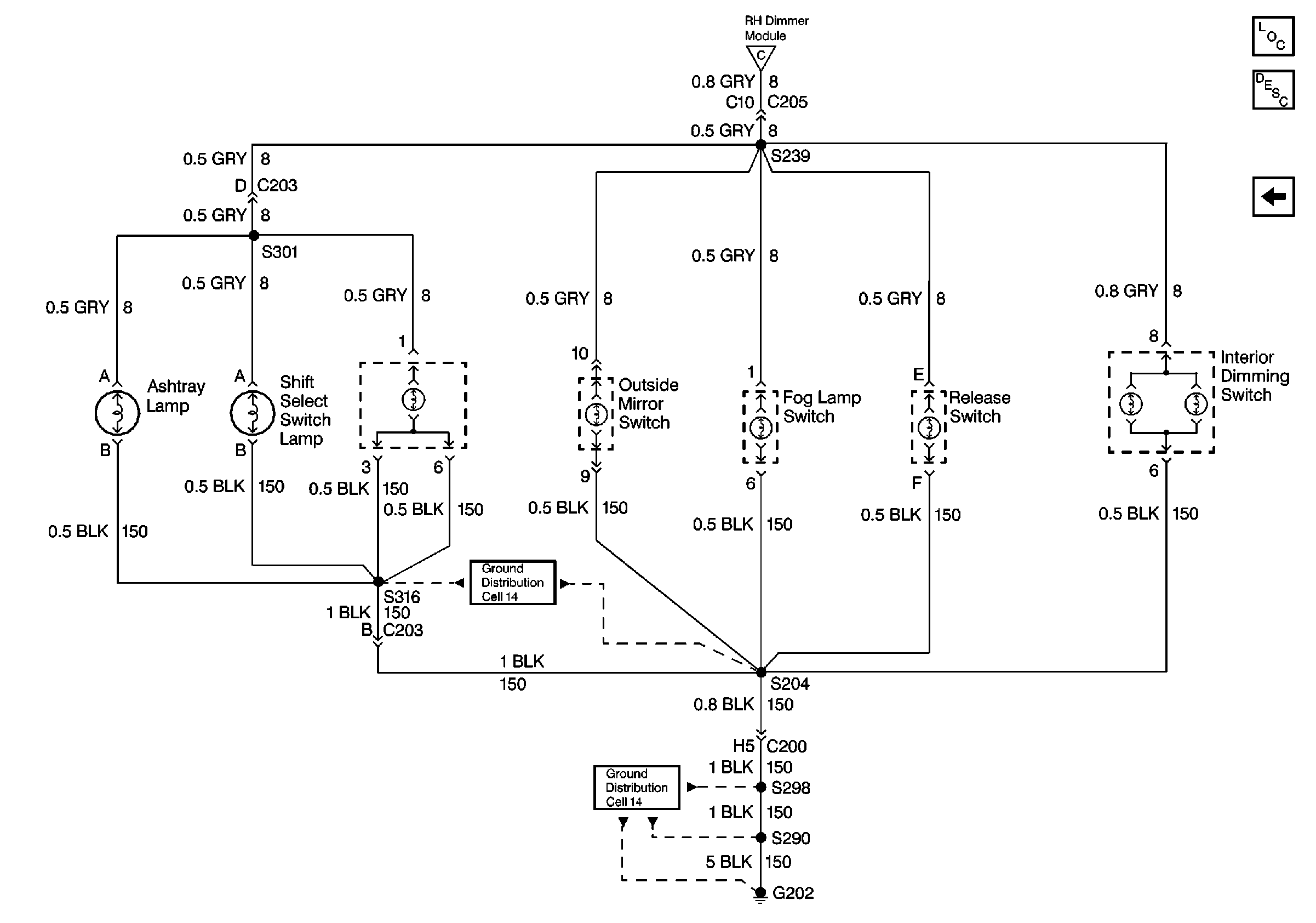
Figure 4:

Cell 117: VF Displays


Object Number: 478998  Size: FS
Handling ESD Sensitive Parts Notice
Handling ESD Sensitive Parts Notice
Handling ESD Sensitive Parts Notice
Handling ESD Sensitive Parts Notice
Instrument Panel, Gages, and Console Connector End Views
Lighting Systems Connector End Views
HVAC Connector End Views
Interior Lights Dimming Circuit Description
Lighting Systems Components
Cell 117: Instrument Panel and Console Lamps

Interior Lights Dimming Schematics Oldsmobile

Figure 1:

Cell 117: Dimming Control


Object Number: 479002  Size: FS
Lighting Systems Components
Cell 117: Heater and A/C Control, Steering Wheel Controls, Radio, And InstRument Cluster
Power Distribution Schematics
Power Distribution Schematics
Cell 114: PWR, GND, and Inputs
Ground Distribution Schematics
Ground Distribution Schematics
Cell 117: Door Lamps
Cell 117: Heater and A/C Control, Steering Wheel Controls, Radio, And InstRument Cluster
Interior Lights Dimming Circuit Description
Figure 2:

Cell 117: Heater and A/C Control, Steering Wheel Controls, Radio, and Instrument Cluster


Object Number: 479011  Size: FS
Lighting Systems Components
Cell 117: Door Lamps
Cell 117: Dimming Control
Ground Distribution Schematics
Ground Distribution Schematics
Handling ESD Sensitive Parts Notice
SIR Caution
Cell 117: Dimming Control
Handling ESD Sensitive Parts Notice
SIR Caution
Ground Distribution Schematics
Handling ESD Sensitive Parts Notice
Lighting Systems Connector End Views
Handling ESD Sensitive Parts Notice
Interior Lights Dimming Circuit Description
Figure 3:

Cell 117: Door Lamps


Object Number: 479019  Size: FS
Ground Distribution Schematics
Ground Distribution Schematics
Ground Distribution Schematics
Ground Distribution Schematics
Cell 117: Dimming Control
Cell 117: Instrument Panel and Console Lamps
Cell 117: Heater and A/C Control, Steering Wheel Controls, Radio, And InstRument Cluster
Cell 117: Instrument Panel and Console Lamps
Interior Lights Dimming Circuit Description
Lighting Systems Components
Figure 4:

Cell 117: Instrument Panel and Console Lamps


Object Number: 479021  Size: FS
Ground Distribution Schematics
Ground Distribution Schematics
Interior Lights Dimming Circuit Description
Cell 117: Door Lamps
Lighting Systems Components
Cell 117: Door Lamps