GM Service Manual Online
For 1990-2009 cars only
Makes
🢒
Buick
🢒
1998
🢒
Riviera
🢒 Cell 21: Engine Oil Level Switch, Generator, EBTCM
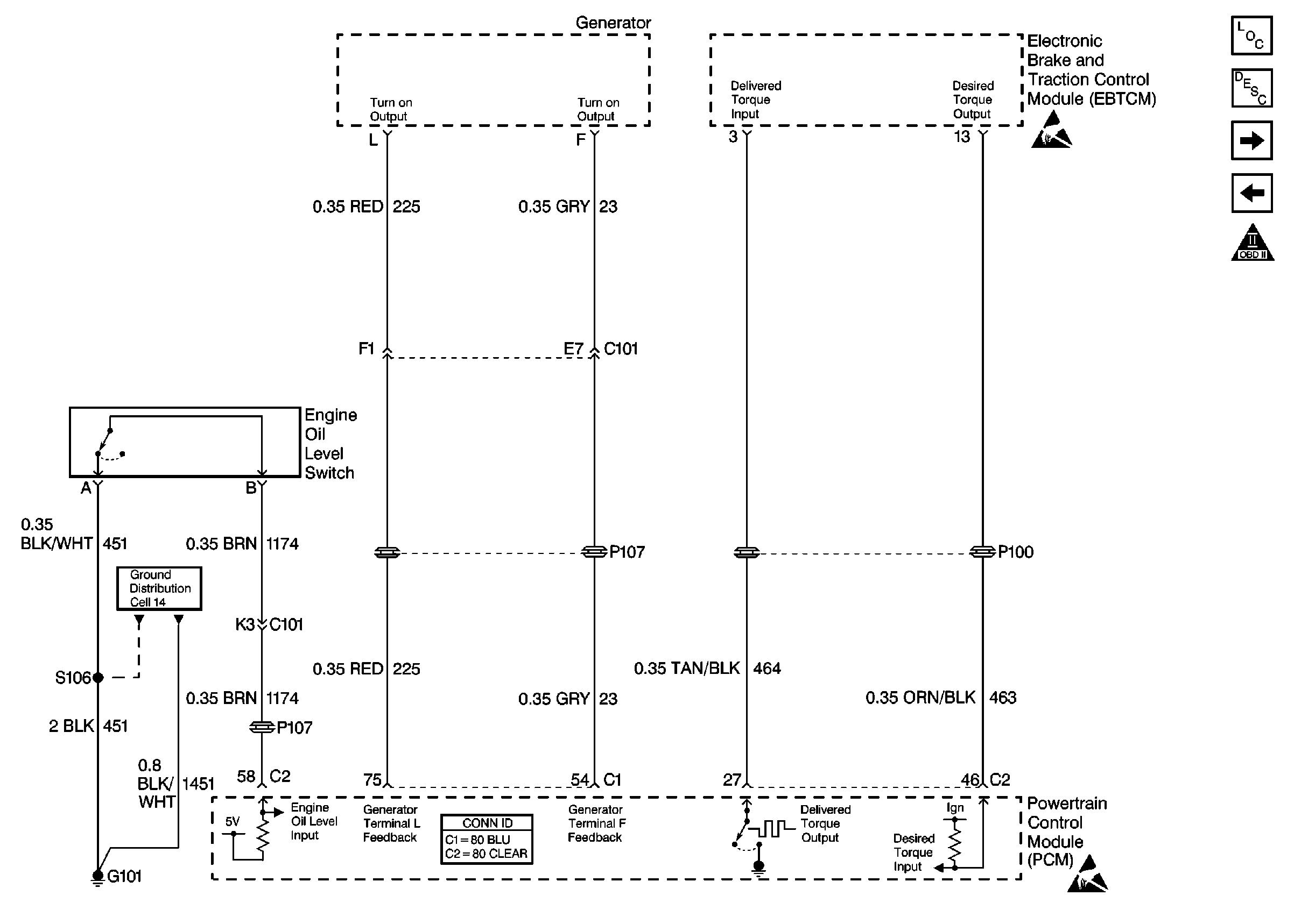
Cell 21: Engine Oil Level Switch, Generator, EBTCM
Cell 21: Engine Oil Level Switch, Generator, EBTCM
Engine Controls Components
Powertrain Control Module Description
Cell 21: TCC Switch, Transaxle Solenoids
Cell 21: Cruise Control Module
OBD II Symbol Description Notice
Handling ESD Sensitive Parts Notice
Ground Distribution Schematics
Powertrain Control Module Connector End Views
Handling ESD Sensitive Parts Notice