GM Service Manual Online
For 1990-2009 cars only
Makes
🢒
Buick
🢒
1998
🢒
Riviera
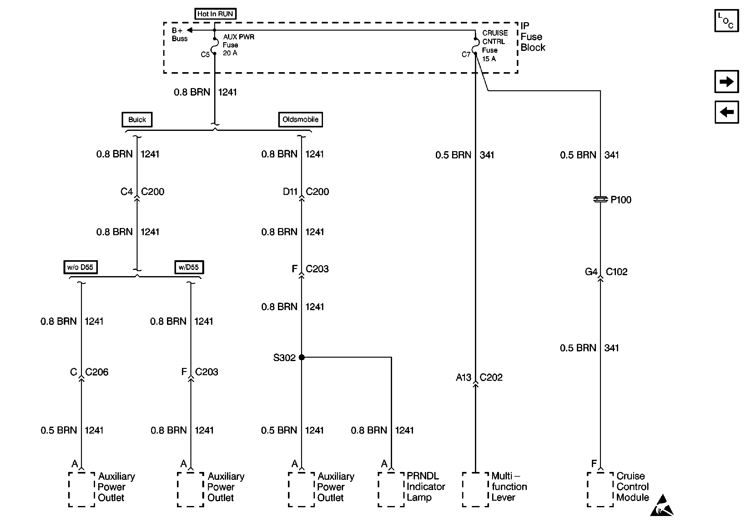
🢒 Cell 10: AUX PWR and CRUISE CNTRL Fuses
Cell 10: AUX PWR and CRUISE CNTRL Fuses
Cell 10: AUX PWR and CRUISE CNTRL Fuses
Power and Grounding Components
Cell 10: TMNSS and C/LTR Fuses
Cell 10: RADIO and CRANK Fuses
Cell 10: Battery Power
Handling ESD Sensitive Parts Notice