GM Service Manual Online
For 1990-2009 cars only
Makes
🢒
Buick
🢒
1998
🢒
Riviera
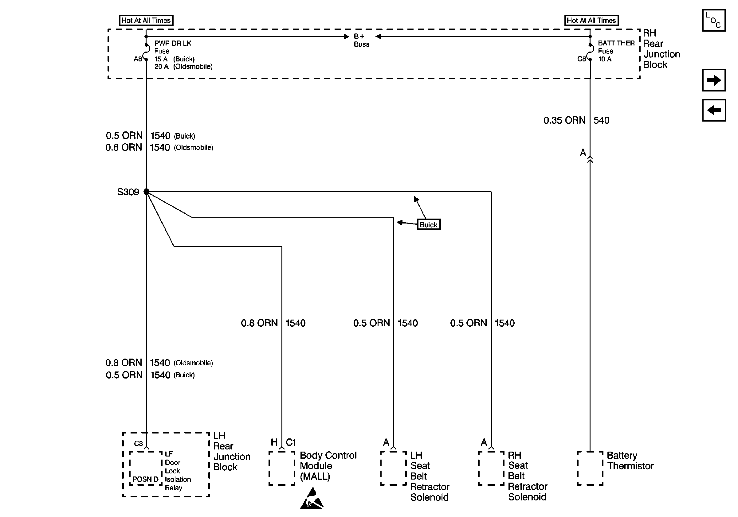
🢒 Cell 10: PWR DR LK and BATT THER Fuses
Cell 10: PWR DR LK and BATT THER Fuses
Cell 10: PWR DR LK and BATT THER Fuses
Power and Grounding Components
Cell 10: F/PMP, HZRD/STOP and INTR LP Fuses
Cell 10: CLG FAN, HDT MIR, RR DEFOG 2 and RR DEFOG 1 Fuses
Handling ESD Sensitive Parts Notice
Cell 10: Battery Power