GM Service Manual Online
For 1990-2009 cars only
Makes
🢒
Cadillac
🢒
2003
🢒
CTS
🢒
Driveline/Axle
🢒
Rear Drive Axle
🢒 Rear Axle Disassembled Views
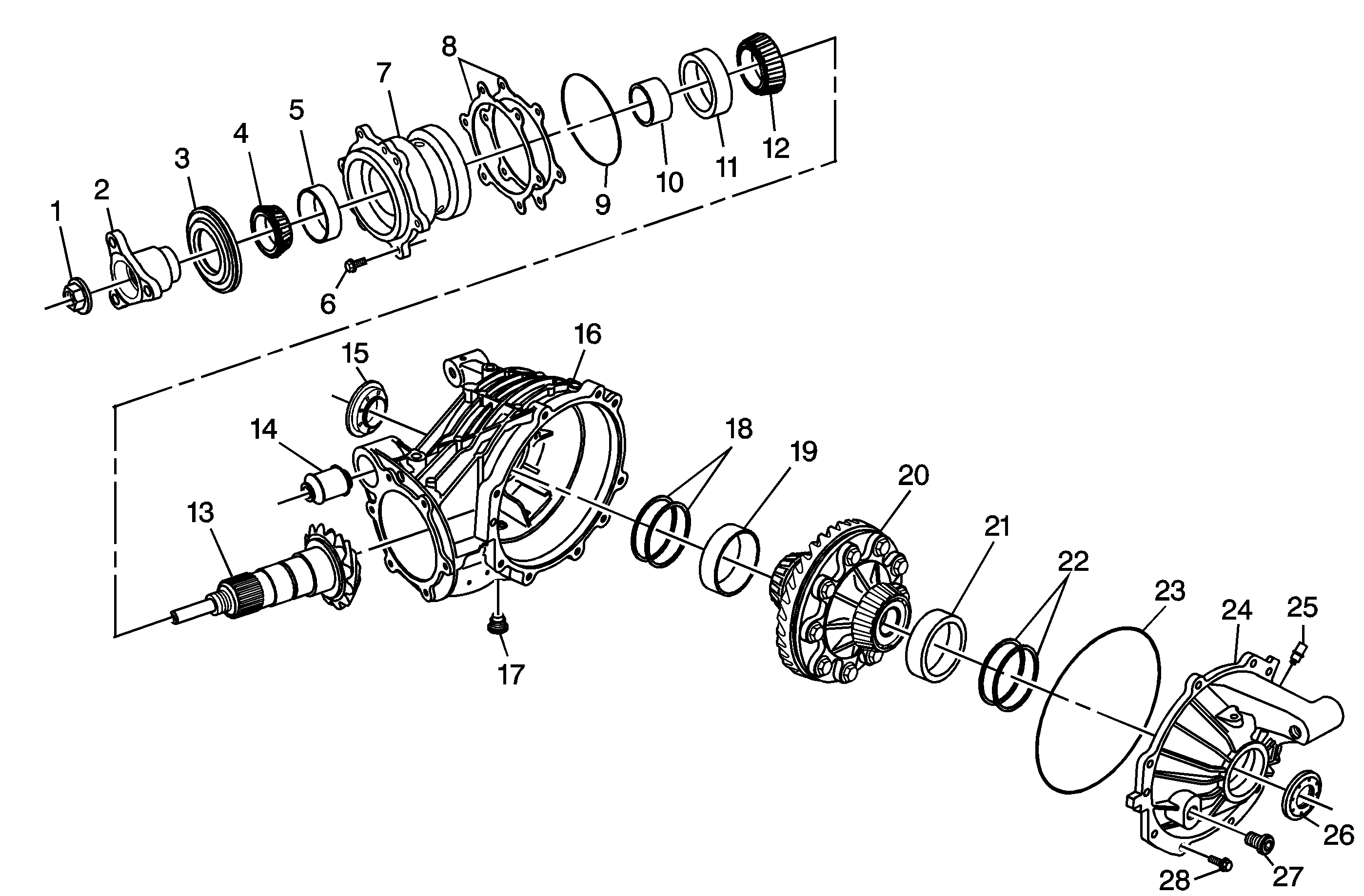
Figure
1:
Rear Axle
(1)
Nut
(2)
Flange
(3)
Pinion Oil Seal
(4)
Bearing
(5)
Cup
(6)
Bolt
(7)
Pinion Bearing Spacer
(8)
Shim
(9)
O-Ring Seal
(10)
Pinion Bearing Spacer
(11)
Cup
(12)
Bearing
(13)
Pinion Gear
(14)
Support Bushing
(15)
Axle Oil Seal
(16)
Differential Carrier
(17)
Drain Plug
(18)
Shim
(19)
Cup
(20)
Differential Assembly
(21)
Race
(22)
Shim
(23)
O-Ring Seal
(24)
Carrier Cover
(25)
Vent
(26)
Axle Seal
(27)
Fill Plug
(28)
Bolt
Figure
2:
Differential Assembly
(1)
Bearing
(2)
Bolt
(3)
Differential Pin
(4)
Differential Case
(5)
Ring Gear
(6)
Bearing
(7)
Washer
(7)
Washer
(8)
Axle Side Gear
(8)
Axle Side Gear
(9)
Washer
(9)
Washer
(10)
Pinion Gear
(10)
Pinion Gear