GM Service Manual Online
For 1990-2009 cars only

Circuit Description

The data link connector (DLC) is a standardized 16 cavity connector. Connector design and location is dictated by an industry wide standard, and is required to provide the following:

    • Scan tool power battery positive voltage at terminal 16.
    • Scan tool power ground at terminal 4.
    • Common signal ground at terminal 5.
    • Class 2 serial data at terminal 2.
    • Keyword serial data at terminal 7.

The serial data circuits are the means by which the control modules on the vehicle communicate with each other and the scan tool. There are 3 different types of protocols on this vehicle.

    • The class 2 serial data
    • The control area network (CAN) serial data w/M82
    • The keyword serial data

The scan tool will power up with the ignition off. Some modules however, will not communicate unless the ignition is on and the power mode master (PMM) module sends the appropriate power mode message. Refer to Body Control System Description and Operation in Body Control System for operation of the PMM.

Class 2 Serial Data

The data link connector (DLC) allows a scan tool to communicate with the class 2 serial data line. This serial data line is the means by which the microprocessor-controlled modules in the vehicle communicate with each other. Once the scan tool is connected to the class 2 serial data line through the DLC, the scan tool can be used to monitor each module for diagnostic purposes and to check for diagnostic trouble codes (DTCs). Class 2 serial data is transmitted on a single wire at an average of 10.4 kbps. This value is an average, class 2 uses a variable pulse width modulation to carry data and depending on the message it may operate faster or slower. The bus will float at a nominal 7.0 volts during normal operation. Each module can pull this lower during the transmission. The bus is not at battery positive voltage or ground potential during normal operation. When the ignition switch is in RUN, each module communicating on the class 2 serial data line sends a state of health (SOH) message every 2 seconds to ensure that the module is operating properly. When a module stops communicating on the class 2 serial data line, for example if the module loses power or ground, the SOH message it normally sends on the data line every 2 seconds disappears. Other modules on the class 2 serial data line, which expect to receive that SOH message, detect its absence; those modules in turn set an internal DTC associated with the loss of SOH of the non-communicating module. The DTC is unique to the module which is not communicating, for example, when the inflatable restraint sensing and diagnostic module (SDM) SOH message disappears, several modules set DTC U1088. Note that a loss of serial data DTC does not normally represent a failure of the module that set it.

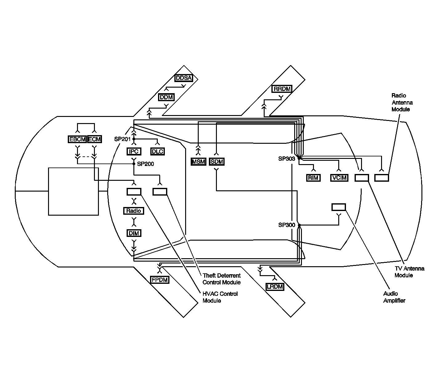
Class 2 Serial Data Circuit Left Hand Drive (LHD)

The class 2 serial data circuit on this vehicle consists of a hybrid ring and star configuration. Each module on the ring has 2 class 2 serial data circuits connected to it. If there is 1 open on the ring serial data communication will still take place. If there is more than 1 open on the ring, the modules not connected to the class 2 serial data circuit will not communicate. If there is 1 open on the star, the module not connected to the class 2 serial data circuit will not communicate. The following modules and splice packs are connected to the class 2 serial data circuit in a ring fashion:

    • SP201
    • The instrument panel cluster (IPC)
    • SP200
    • The electronic brake control module (EBCM)
    • The electronic control module (ECM)
    • The HVAC control module
    • The radio
    • The dash integration module (DIM)
    • SP303
    • The inflatable restraint sensing and diagnostic module (SDM)
    • SP300

The star has the following 4 splice packs:

    • SP201 located in the center of the instrument panel, near the radio.
    • SP200 located in the left side of the instrument panel, near the steering column , taped to the instrument panel harness.
    • SP303 located in the right rear of the passenger compartment, taped to the body harness, approximately 24 cm (9.5 in) from the fuse block - right rear.
    • SP300 located in the left side middle of the passenger compartment, taped to the body harness, near the carpet seam.

The following devices are connected to the class 2 serial data circuit in star fashion via splice packs:

    • SP201 - The DLC
    • SP303
       - The right rear door module (RRDM)
       - The radio antenna module
       - The TV antenna module
       - The vehicle communication interface module (VCIM)
       - The rear integration module (RIM)
       - The front passenger door module (FPDM)
    • SP300
       - The audio amplifier
       - The left rear door module (LRDM)
       - The driver door switch assembly (DDSA)
       - The driver door module (DDM)
       - The memory seat module (MSM) w/A45
    • SP200 - The theft deterrent control module

Refer to Data Link Connector Schematics and the following illustration in order to familiarize yourself with the architecture of the class 2 serial data circuit:

Left Hand Drive (LHD) Class 2 Loop


Object Number: 818915  Size: MF

Class 2 Serial Data Circuit Right Hand Drive (RHD)

The class 2 serial data circuit on this vehicle consists of a hybrid ring and star configuration. Each module on the ring has 2 class 2 serial data circuits connected to it. If there is 1 open on the ring serial data communication will still take place. If there is more than 1 open on the ring, the modules not connected to the class 2 serial data circuit will not communicate. If there is 1 open on the star, the module not connected to the class 2 serial data circuit will not communicate. The following modules and splice packs are connected to the class 2 serial data circuit in a ring fashion:

    • SP201
    • SP303
    • The inflatable restraint sensing and diagnostic module (SDM)
    • SP300
    • The dash integration module (DIM)
    • The radio
    • The HVAC control module
    • The electronic control module (ECM)
    • The electronic brake control module (EBCM)
    • SP200
    • The instrument panel cluster (IPC)

The star has the following 4 splice packs:

    • SP201 located in the right side of the instrument panel, near the steering column, taped to the instrument panel harness.
    • SP303 located in the right rear of the passenger compartment, taped to the body harness, approximately 24 cm (9.5 in) from the fuse block - right rear.
    • SP300 located in the left side middle of the passenger compartment, taped to the body harness, near the carpet seam.
    • SP200 located in the center of the instrument panel, near the radio.

The following devices are connected to the class 2 serial data circuit in star fashion via splice packs:

    • SP201 - The DLC
    • SP303
       - The right rear door module (RRDM)
       - The radio antenna module
       - The TV antenna module
       - The vehicle communication interface module (VCIM)
       - The rear integration module (RIM)
       - The memory seat module (MSM) w/A45
       - The driver door module (DDM)
       - The driver door switch assembly (DDSA)
    • SP300
       - The audio amplifier
       - The left rear door module (LRDM)
       - The front passenger door module (FPDM)
    • SP200 - The theft deterrent control module

Refer to Data Link Connector (DLC) Schematics and the following illustration in order to familiarize yourself with the architecture of the class 2 serial data circuit:

Right Hand Drive (RHD) Class 2 Loop


Object Number: 818916  Size: LF

Controller Area Network (CAN) Serial Data Line w/M82

The Controller Area Network (CAN) serial data line does not communicate with the scan tool via the DLC. CAN serial data information is interpreted by the ECM and transmitted to the class 2 serial data line by the ECM. The following modules communicate on the CAN serial data line:

    • The engine control module (ECM)
    • The transmission control module (TCM)

The CAN serial data line is high speed serial data bus used to communicate information between the engine control module (ECM) and the transmission control module (TCM). Typical data-transmission speeds must be high enough to ensure that the required real-time response is maintained.

The addressing scheme employed with CAN assigns a label to every message, with each message receiving a unique identifier. The identifier classifies the content of the message. Each module processes only those messages whose identifiers are stored in the module's acceptance list. This is CAN's form of message filtering.

The identifier labels both the data content and the priority of the message being sent. Each module can begin transmitting its most important data as soon as the bus is unoccupied. When more than one module starts to transmit simultaneously, the message with the highest priority is assigned first access. A module responds to failure to gain access by automatically switching to receive mode, the module then repeats the transmission attempt as soon as the bus is free again.

Keyword Serial Data Line

The keyword protocols utilize a single wire bi-directional data line between the modules and the scan tool. The message structure is a request and response arrangement. The keyword serial data line is used for scan tool diagnostics only. The modules do not exchange data on this circuit.

The modules on the keyword serial data line can include the following:

    • Engine control module (ECM)
    • Transmission control module (TCM)
    • Headlamp assembly-LF w/TR7
    • Headlamp assembly-RF w/TR7

GMLAN Circuit Description

The data link connector (DLC) allows a scan tool to communicate with the high speed GMLAN serial data circuit. The serial data is transmitted on two twisted wires that allow speed up to 500 Kbps. The twisted pair is terminated with two 120 ohms resistors, one is internal to the ECM and the other is internal to the BCM. The resistors are used to reduce noise on the high speed GMLAN bus during normal vehicle operation. The high speed GMLAN is a differential bus. The high speed GMLAN serial data bus (+) and high speed GMLAN serial data (-) are driven to opposite extremes from a rest or idle level. The idle level which is approximately 2.5 volts is considered a recessive transmitted data and is interpreted as a logic 1. Driving the lines to their extremes adds 1 volt to high speed GMLAN serial data bus (+) and subtracts 1 volt from high speed GMLAN serial data bus (-) wire. This dominant state is interpreted as a logic 0. GMLAN network management supports selective start up and is based on virtual networks. A virtual network is a collection of signals started in response to a vehicle event. The starting of a virtual network signifies that a particular aspect of the vehicles's functionality has been requested. A virtual network is supported by virtual devices which represents a collection of signals owned by a single physical device. So, any physical device can have one or more virtual devices. The signal supervision is the process of determining whether an expected signal is being received or not. Failsofting is the ability to substitute a signal with a default value or a default algorithm, in the absence of a valid signal. Some messages are also interpreted as a "heartbeat" of a virtual device. If such a signal is lost, the application will set a no communication code against the respective virtual device. This code is mapped on the Tech 2 screen as a code against the physical device. Note that a loss of serial data DTC does not normally represent a failure of the module that set it.

The interaction between high speed GMLAN and class 2 is assured by BCM, which is the gateway. Any message from the class 2 modules to the high speed GMLAN modules is translated by BCM without carrying the original transmitter ID. Therefore the GMLAN modules consider the BCM as being the originator of all class 2 messages that they receive.