GM Service Manual Online
For 1990-2009 cars only

Info - Hydra-Matic 5L40-E / 5L50-E Serviceable Components and Labor Operations

Subject:Hydra-Matic® 5L40-E / 5L50-E Serviceable Components and Labor Operations

Models:2003-2004 Cadillac CTS
2004 Cadillac SRX, XLR
with 5L40-E (RPO M82), 5L50-E (RPO M22), 5L40-E PTU (RPO MX5) or 5L50-E PTU (RPO MV3)



This bulletin is being revised to add additional information, models, years and transmissions. Please discard Corporate Bulletin Number 02-07-30-012B (Section 07 - Transmission).


The Hydra-Matic® 5L40-E / 5L50-E transmissions are five-speed, rear wheel drive, electronically controlled transmissions used in the Cadillac CTS, SRS and XLR.

This bulletin contains the following information regarding the Hydra-Matic® 5L40-E transmission:

    • Related Service Information in SI
    • Hydra-Matic® 5L40-E / 5L50-E service components
    • Transmission core return policy
    • Warranty information
    • General service guidelines

Related Service Information in SI

    • Corporate Bulletin Number 02-07-30-002 - 5L40-E Unique Operating Characteristics
    • Corporate Bulletin Number 02-07-30-026 - 5L40-E Shudder on Launch or Hard Acceleration
    • Corporate Bulletin Number 02-07-30-028 - Hydra-Matic Serial Number Locations
    • Corporate Bulletin Number 02-07-30-033 - 5L40-E TCM Does Not Communicate with Tech 2®
    • Corporate Bulletin Number 01-07-30-010 - Guidelines for Torque Converter Replacement
    • Corporate Bulletin Number 04-07-30-012 - Transmission Fluid Checking Procedure for 5L40-E and 5L50-E Automatic Transmissions
    • Corporate Bulletin Number 03-07-30-059A - Loss of Drive or Reverse, Loss of Transmission Fluid, Noise When Shifted into Driver or Reverse (Replace and Torque Transmission Output Shaft Flange Nut)
    • Corporate Bulletin Number 02-07-30-052B - Info - Automatic Transmission Oil Cooler Flush and Flow Test Essential Tool J 45096 TransFlow
    • Remember to use SI link to Bulletins, full text Preliminary Information and Special Tools for the latest updated Service Information. SI on the web is updated weekly at http://service.gm.com.

Notice: The 5L40E / 5L50-E transmission case will be damaged if pressure test gauge J 21867 is used without the J 21867-L40 adapter.

Hydra-Matic® 5L40-E / 5L50-E Service Policy

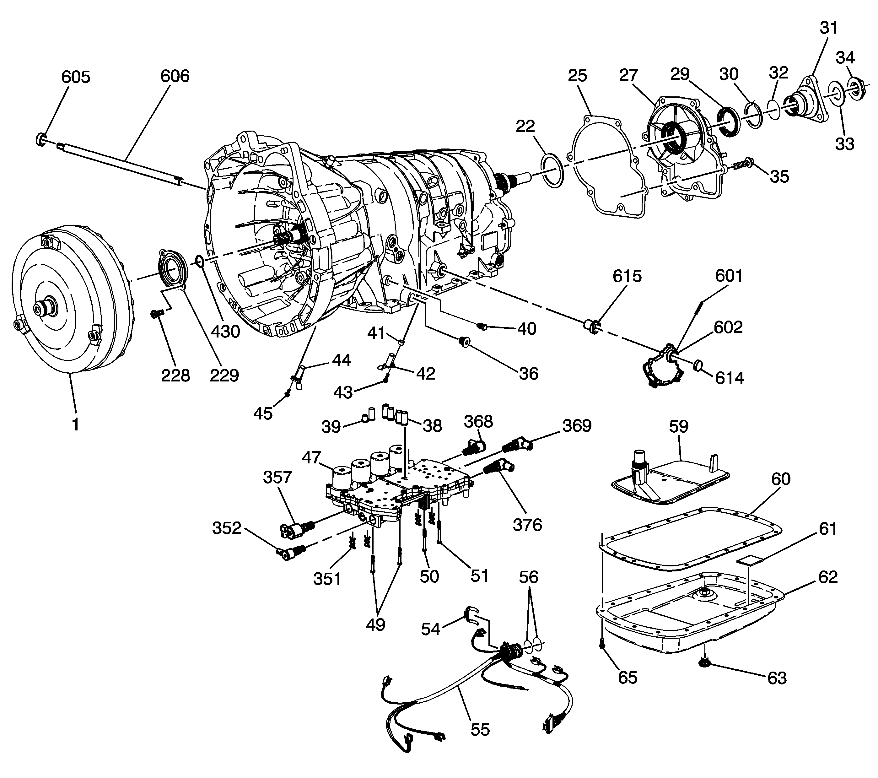
Beginning July 1, 2002, on-car service was changed from a service replacement policy to limited on-car service for those components shown in the following illustration. Also included in the legend is the correct labor operation for each of these components. The electronic Labor Time Guide was updated during the first quarter of 2003.

On-Vehicle Service Parts and Applicable Labor Operations


Object Number: 833271  Size: LF
(1)Torque Converter Assembly (K7020)
(22)Input and Reaction Carrier Washer - Selective (K6390)
(25)A/T Case Extension Gasket (K6390)
(27)Transmission Case Extension (K6390)
(29)Transmission Prop Shaft Flange Seal (K6360)
(30)Output Shaft Assembly Retainer (K6232)
(31)Transmission Prop Shaft Flange (K6232)
(32)Transmission Prop Shaft Flange - O-ring Seal (K6232)
(33)Transmission Prop Shaft Thrust Washer (K6232)
(34)Prop Shaft Flange Nut (K6232)
(35)A/T Case Extension Bolt (K6390)
(36)Transmission Level Hole Plug (N/A)
(38)Center Support Fluid Passage Sleeve (K6560)
(39)Overdrive Clutch Fluid Passage Sleeve (K6560)
(40)Transmission Pressure Test Plug (N/A)
(41)Output Speed Sensor Spacer (K6312)
(42)Output Speed Sensor (K6312)
(43)Output Speed Sensor Bolt (K6312)
(44)Input Speed Sensor (K6311)
(45)Input Speed Sensor Bolt (K6311)
(47)Control Valve Body and Accumulator Assembly (K6560)
(49)Control Valve Body Bolt (K6560)
(50)Control Valve Body Bolt (K6560)
(51)Control Valve Body Bolt (K6560)
(54)Wiring Harness Clip (K6554)
(55)A/Transmission Wiring Harness (K6554)
(56)A/Transmission Wiring Harness - O-ring Seal - 2 (K6554)
(59)A/Transmission Fluid Filter (K6500)
(60)A/Trans Fluid Pan Gasket (K6500)
(61)A/Trans Fluid Pan Magnet (K6500)
(62)A/Trans Fluid Pan Assembly (K6500)
(63)A/Trans Fluid Pan Drain Plug (K6500)
(65)A/Trans Fluid Pan Bolt (K6500)
(228)Torque Converter Housing Seal Bolt (K7023)
(229)Torque Converter Housing Seal (K7023)
(351)Solenoid Valve Retainer (K6560)
(352)TCC PWM Solenoid Valve (K6557)
(357)Pressure Control Solenoid Assembly (K6353)
(368)1-2 Shift Solenoid Valve Assembly (K6555)
(369)2-3 Shift Solenoid Valve Assembly (K6556)
(376)4-5 Shift Solenoid Valve Assembly (K6528)
(430)Input Shaft - O-ring Seal (K7023)
(601)Manual Shaft Detente Lever Pin (K5228)
(602)Transmission Manual Shift Shaft Switch Assembly (K5228)
(605)Manual Shift Shaft Seal (K6501)
(606)Manual Shift Shaft (K6501)
(614)Cup Plug (K5228)
(615)Transmission Manual Shift Shaft Assembly Spacer (K5228)

Transmission Core Return Policy

WPC (Warranty Parts Center) return requests will be received at the time of claim payment. The transmission core should be returned to WPC.

It is important that the product feedback form (found in the information packet with the replacement transmission) be properly completed by the technician and include all diagnostic information. This information is essential for proper root cause analysis. For additional information, refer to Corporate Bulletin Number 01-07-30-029, dated October, 2001.

Insert the white (top) copy of the completed feedback form into the CORE RETURN ENVELOPE, #2XJ19572, found in the information packet:

Remove the protective paper from the back side of the transparent envelope (2XJ19572). Attach the envelope to the inside of the shipping container.

Shipping Preparation

Important: 

   • If the transmission case has a leak, mark the leak area with a permanent marker.
   • Write the TAC or PQC (Product Quality Center) case number on the core bellhousing using a permanent marker.

  1. Drain all the fluid from the transmission.
  2. If the transmission case has a leak, mark the leak area with a permanent marker.
  3. Tighten any fasteners that were loosened or removed.
  4. Remove any plastic shipping plugs and covers from the SRTA unit and install them on the core.
  5. Write the TAC or PQC (Powertrain Quality Center) case number on the core bellhousing using a permanent marker.
  6. Repack the core in the original shipping container. The side flaps of the container are specific to the front and rear of the 5L40E / 5L50E transmissions.

General Service Guidelines

XLR Transmission Assembly Replacement

If replacing an XLR 5L50E Transmission assembly (RPO M22), a new output shaft (562) and snap ring (563) must also be ordered. DO NOT remove or reuse the output shaft from the transmission core being returned to GM. If required, modify the shipping container to accept the core unit with output shaft installed.

Fluid Level Checking Procedure

Important: The transmission fluid temperature MUST be between 30°C - 50°C (86°F - 122°F) when checking the fluid level. Checking the fluid level with fluid temperatures out of range may lead to an incorrect fluid level causing additional customer concerns.

For additional information on fluid level checking, refer to Transmission Fluid Checking Procedure for 5L40-E and 5L50-E Automatic Transmissions, Corporate Bulletin # 04-07-30-012 - (03/05/2004), SI Document ID #1468756.

The Hydra-Matic® 5L40-E / 5L50-E SRTA transmission service units from Service Parts Operation (SPO) are shipped with extra oil in them to accommodate for fluid loss during installation and/or possible fluid loss when flushing the transmission oil cooler. It is critical to check fluid levels within 30°C - 50°C (86°F - 122°F) when replacing a service unit.

Transmission Fluid Leaks

Transmission fluid leaks should be diagnosed using the preferred fluid dye, P/N 12345796, (in Canada, P/N 10953490), and black light procedure as detailed in SI. Repair the leak. DO NOT replace the transmission assembly.

If the transmission has a fluid leak other than a serviceable component, circle the leak area on the transmission. Contact the PQC for authorization to replace the transmission.

Important: 

   • The oil level plug (36) or pressure test plug (40) must be inspected for damage to the threads or O-ring seal. If damage is found, replace with a new plug.
   • The 5L40E / 5L50-E transmission case will be damaged if pressure test gauge J 21867 is used without the J 21867-L40 adapter.

Flush and thoroughly drain all fluid from the transmission oil cooler and cooler lines. Refer to Automatic Transmission Oil Cooler Flush and Flow Test Essential Tool J 45096 TransFlow Corporate Bulletin # 02-07-30-052B, SI Document ID #1238110.

The Hydra-Matic® 5L40-E / 5L50-E transmission is filled with Dexron® lll automatic transmission fluid. It is important that only Dexron® lll transmission fluid be used with the Hydra-Matic® 5L40-E / 5L50-E to maintain appropriate transmission shift characteristics.

Warranty Information

If a complete assembly is required, contact the Product Quality Center at 1-866-654-7654 prior to removing the transmission.

Included in the K7000 labor operation is an allowance for normal diagnosis (including road test and/or leak test), repackaging the core for shipment and the cooler flushing procedure.

For repairs other than a complete assembly replacement, use the applicable labor operation from this bulletin (refer to the legend in the first illustration) or the Labor Time Guide updated after January, 2003.