GM Service Manual Online
For 1990-2009 cars only
Makes
🢒
Cadillac
🢒
2004
🢒
CTS
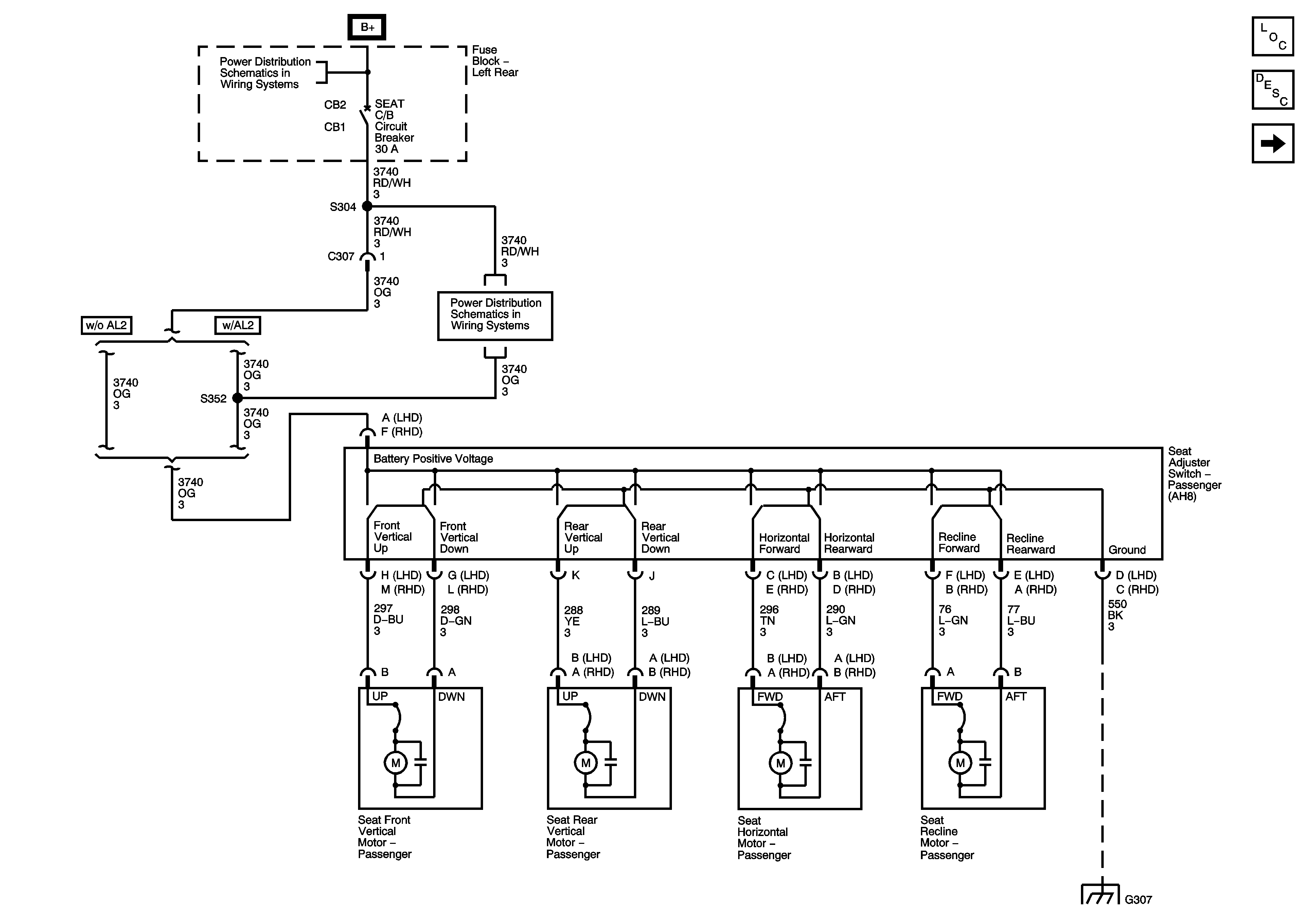
🢒 Power Seat - Passenger (A45)
Power Seat - Passenger (A45)
Power Seat - Passenger (AH8)
Master Electrical Component List
Power Seats System Description and Operation
Heated Seat - Passenger (KA1)
Left Rear Fuse Block B+ Bus
Left Rear Fuse Block SEAT Circuit Breaker, TRUNK Fuse/Relay, AMP, AUDIO, DRIVER DR MOD and REAR DR MOD Fuses
G307