GM Service Manual Online
For 1990-2009 cars only
Makes
🢒
Cadillac
🢒
2005
🢒
CTS
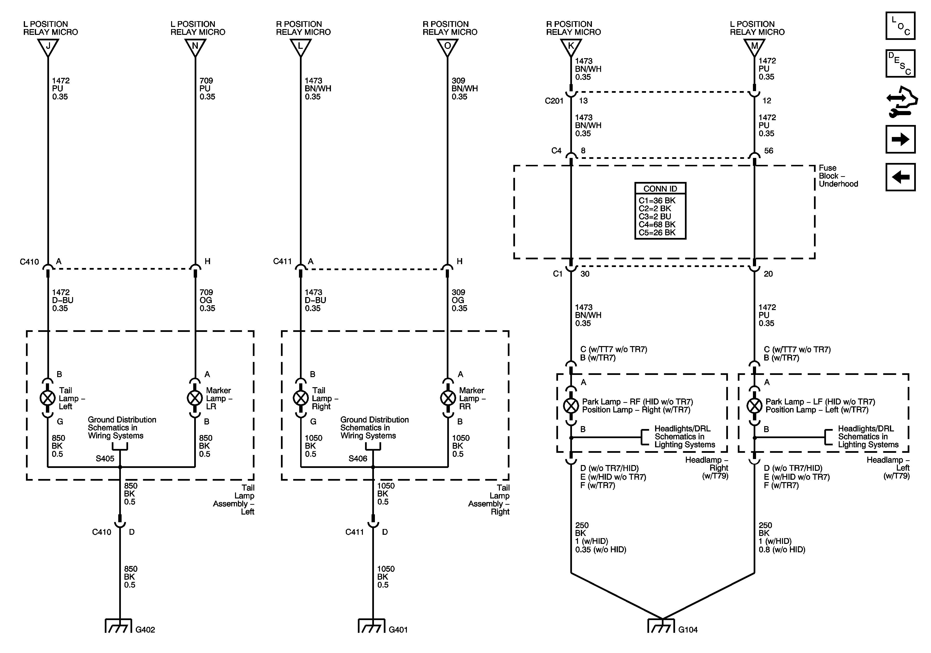
🢒 Position, Park and Tail Lamps - Export
Position, Park and Tail Lamps - Export
Position Lamps, Park Lamps, and Tail Lamps (Export w/T79)
Master Electrical Component List
Exterior Lighting Systems Description and Operation
Control Module References
Stop Lamps, BPP Sensor and BAS Fuse/Relay - Domestic and Export
Position Lamp Controls - Export (T79)
Position Lamp Controls - Export (T79)
Position Lamp Controls - Export (T79)
Position Lamp Controls - Export (T79)
Position Lamp Controls - Export (T79)
Position Lamp Controls - Export (T79)
Position Lamp Controls - Export (T79)
G402 - 2 of 2
G401
Headlamps
Headlamps
G402 - 2 of 2
G401
G104 - 2 of 2