GM Service Manual Online
For 1990-2009 cars only
Makes
🢒
Cadillac
🢒
2007
🢒
CTS
🢒 Wiring Systems and Power Management Power Distribution Underhood Fuse Block Post O2 Fuse
Wiring Systems and Power Management Power Distribution Underhood Fuse Block Post O2 Fuse
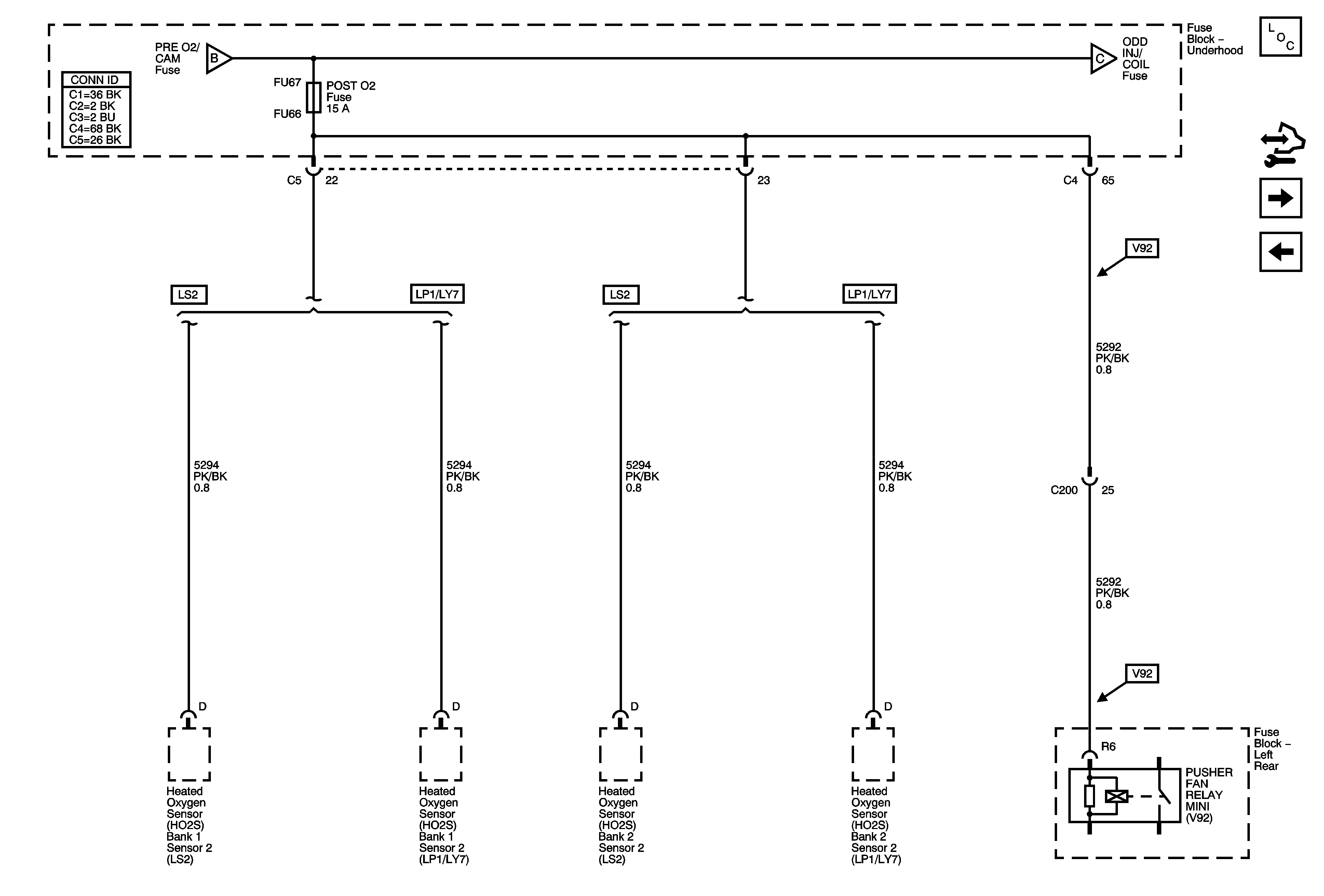
Underhood Fuse Block - POST 02 Fuse
Master Electrical Component List
Control Module References
Underhood Fuse Block Odd INJ/Coil Fuse
Underhood Fuse Block Pre O2/CAM Fuse
Underhood Fuse Block Pre O2/CAM Fuse
Underhood Fuse Block Odd INJ/Coil Fuse