GM Service Manual Online
For 1990-2009 cars only
Makes
🢒
Cadillac
🢒
2008
🢒
CTS
🢒
Body Systems
🢒
Fixed and Moveable Windows
🢒 Moveable Window Schematics
Figure
1:
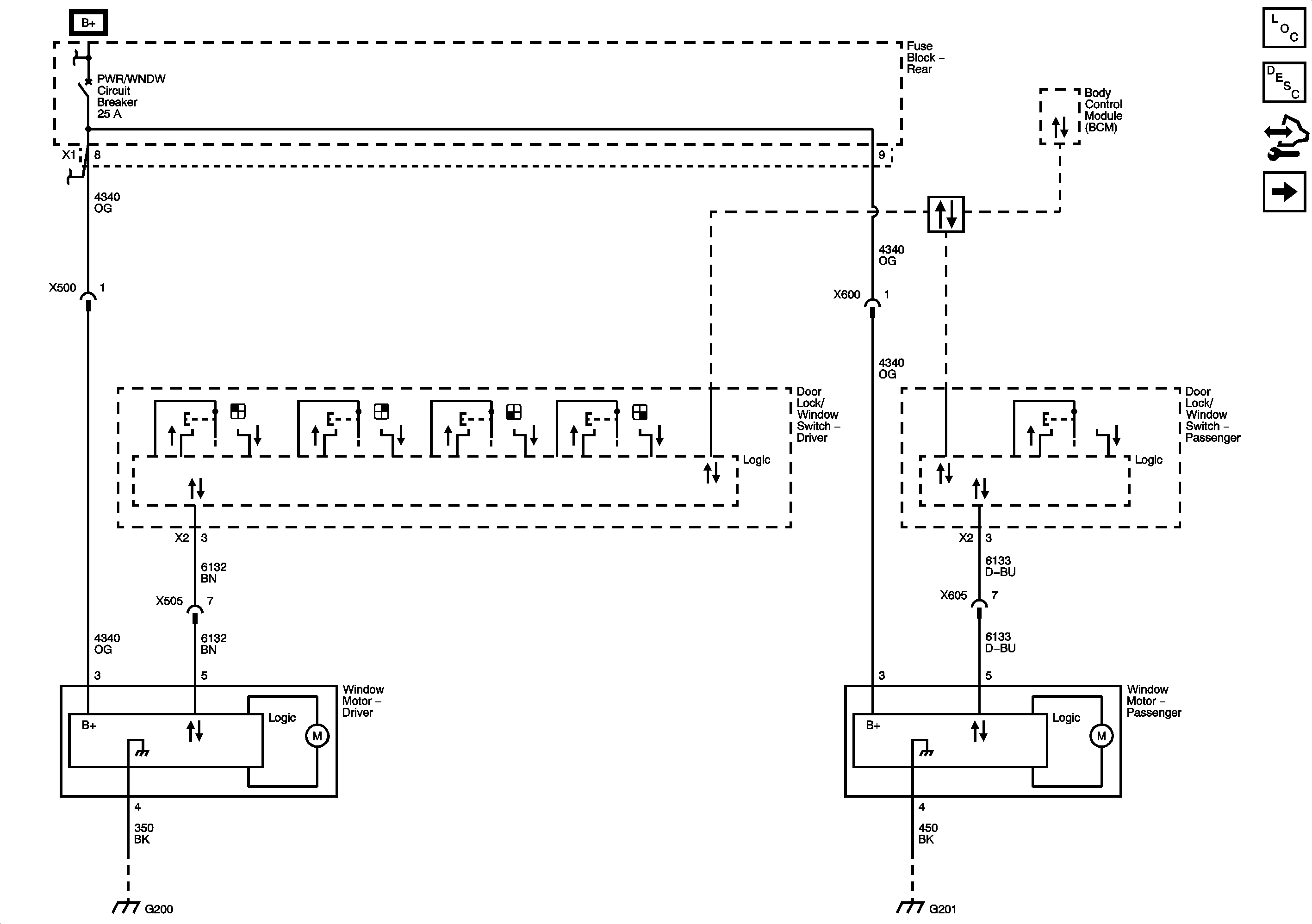
Front
Master Electrical Component List
Power Windows Description and Operation
Control Module References
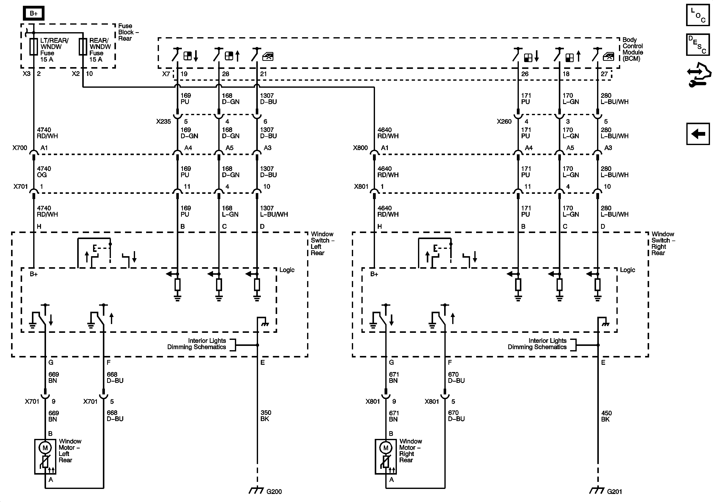
Rear
Figure
2:
Rear
Master Electrical Component List
Power Windows Description and Operation
Control Module References
Front