GM Service Manual Online
For 1990-2009 cars only

Special Tools

    • DT-47722 Shift Rail Bushing Remover and Installer
    • J 2619-01 Slide Hammer
    • J 26941 Bushing and Bearing Remover 3-4 in

Rear Case Disassemble


    Object Number: 1467807  Size: SH
  1. Remove the oil trough (17).

  2. Object Number: 1467809  Size: SH
  3. Remove the bolt (38) and retainer (21).
  4. Remove the gasket (29).

  5. Object Number: 1467813  Size: SH
  6. Using J 26941  (2) and J 2619-01  (1) , remove and discard the counter gear roller bearing (138).

  7. Object Number: 1921470  Size: SH
  8. Using DT-47722 , remove the shift shaft bearing (25) from the case.
  9. Remove the output shaft bearing race (139).

Middle Case Disassemble


    Object Number: 1921471  Size: SH
  1. Using DT-47722 , remove the shift shaft bearing (8) from the middle case.
  2. Remove the oil trough (19) from the middle case.

Clutch Housing Disassemble


    Object Number: 1505877  Size: SH
  1. Remove and discard the input shaft seal (12) from the front case (11).

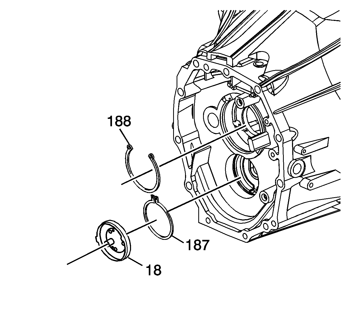
  2. Object Number: 1998291  Size: SH
  3. Pry the front input shaft oil slinger (18) from the transmission front case using a suitable tool.
  4. Remove the front input shaft oil slinger (18).
  5. Remove the input shaft bearing front retainer (188).
  6. Remove the counter shaft bearing front retainer (187).