GM Service Manual Online
For 1990-2009 cars only
Makes
🢒
Cadillac
🢒
2003
🢒
CTS - RHD
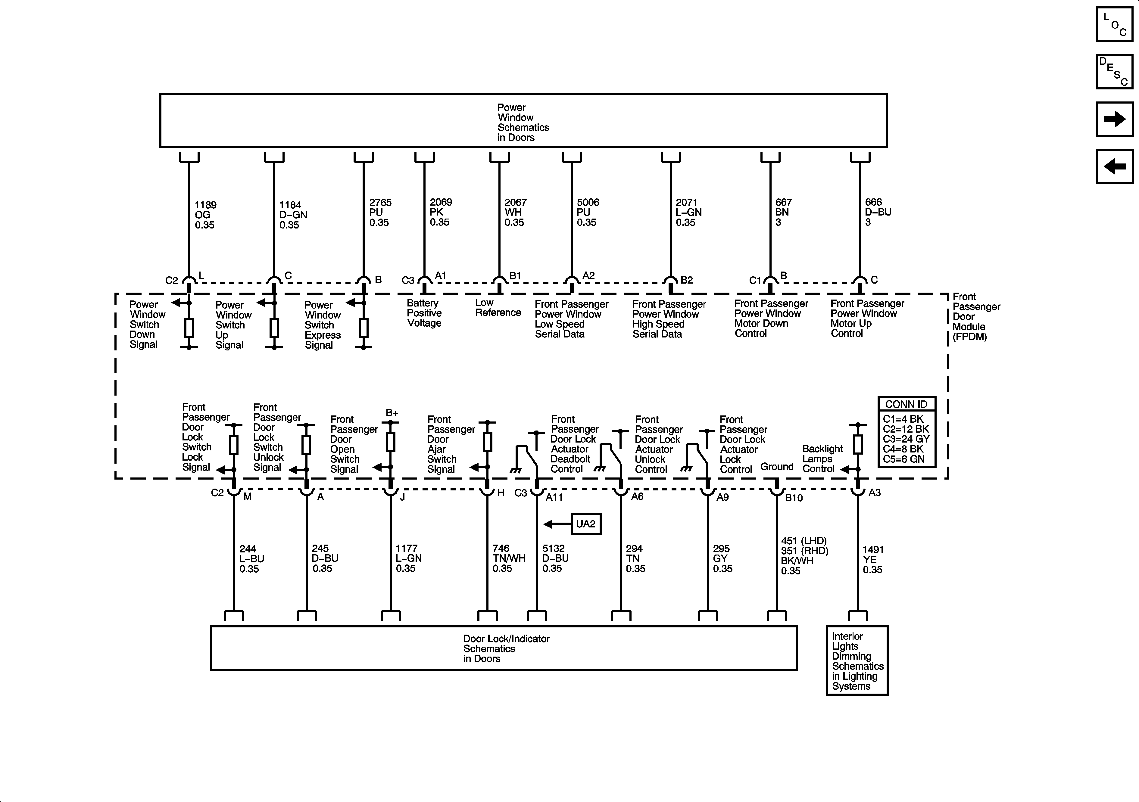
🢒 FPDM Signals/Controls 1 of 2
FPDM Signals/Controls 1 of 2
FPDM Signals/Controls 1 of 2
Master Electrical Component List
Outside Mirror Description and Operation
FPDM Signals/Controls 2 of 2
FPDM Power, Ground, and Serial Data
Power Window Schematics Passenger Window Switch and Sensors
Power Door Lock Schematics Front Passenger Door Module
Interior Lights Dimming Schematics ( 2 of 2 )