GM Service Manual Online
For 1990-2009 cars only
Makes
🢒
Cadillac
🢒
1997
🢒
Catera
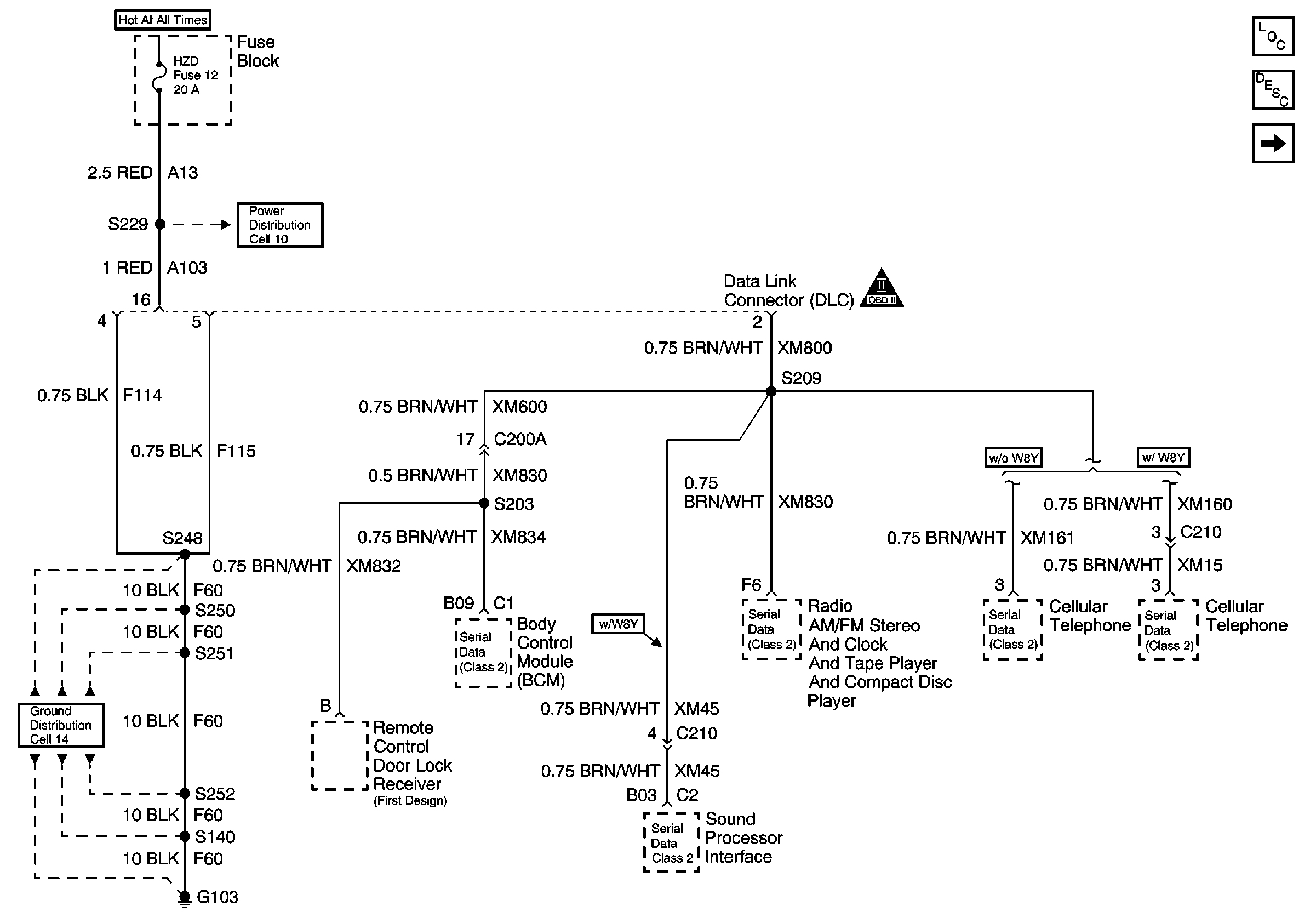
🢒 Cell 50 DLC Power and Ground
Cell 50 DLC Power and Ground
Cell 50 DLC Power and Ground
Data Link Communications Components
Data Link Communications Operation
Cell 50 Sun Roof Actuator, TCM, ECM, and Instrument Cluster
OBDII Symbol Description Notice
Cell 10 Fuse Block, LH and RH Outside Rear View Mirro, DLC, and Gauge Cluster
Ground Distribution Schematics