GM Service Manual Online
For 1990-2009 cars only

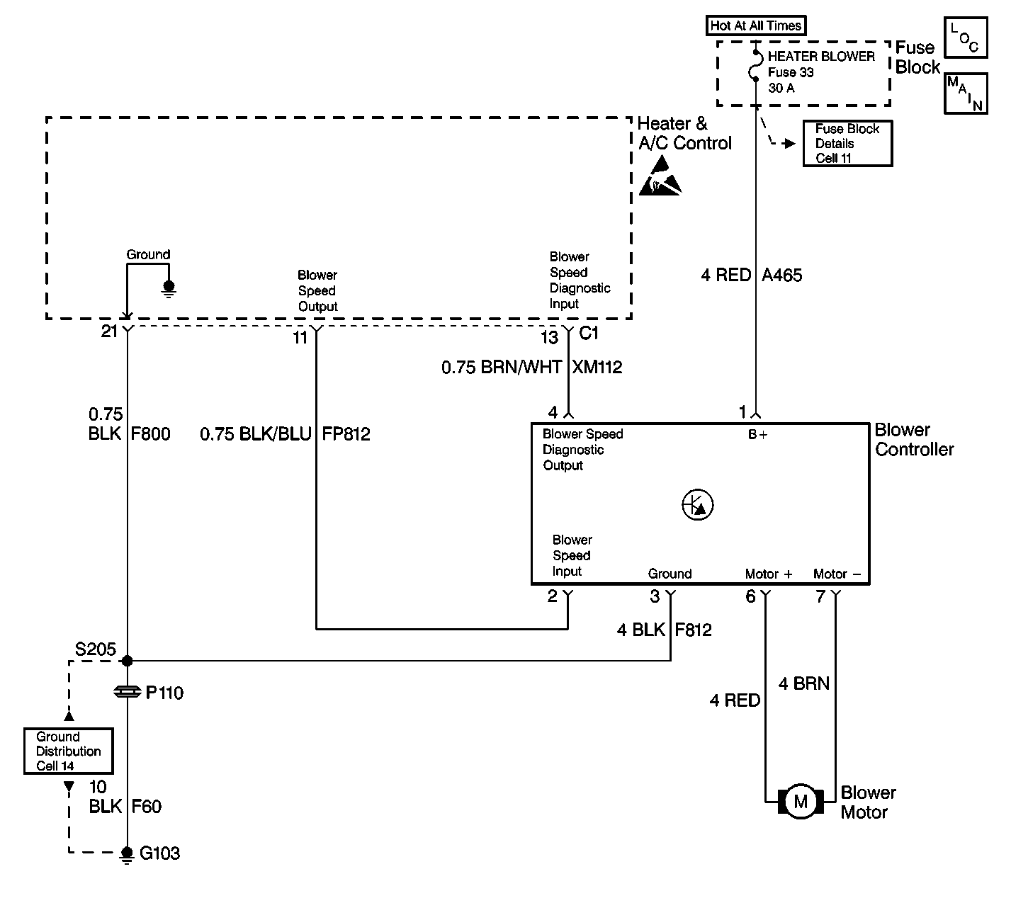
Object Number: 242520  Size: LF

Circuit Description

The blower motor speed is determined by the amount of voltage applied to the blower motor. This voltage varies from approximately 3.5 volts (low speed) to approximately 8.5 to 12 volts (high speed).

The speed at which the blower motor operates is determined by the heater and A/C control. The blower motor speed can be adjusted manually by pressing the arrow UP or arrow DOWN switch or automatically by placing the heater and A/C control in the AUTO mode.

The heater and A/C control sends the requested information to the blower controller in the form of a variable voltage signal. The following is a list of the approximate voltage reading:

    • Position 1 - 1.5 V (low speed)
    • Position 2 - 2.1 V
    • Position 3 - 2.8 V
    • Position 4 - 3.4 V
    • Position 5 - 5.0 V (high speed)

The blower controller contains an amplifier and driver circuit that amplifies the received voltage signal. Depending on the requested blower speed, the approximate voltage supplied to the blower motor is between 3.5 to 12 volts. Blower motor voltage is also fed back on CKT XM112 to the heater and A/C control to insure blower motor speed stability and to indicate any failure in the blower motor circuitry.

Conditions for Setting the DTC

    • When the blower speed is greater than 50% (position 3), the heater and A/C control tests for an open or short to ground. If the blower feedback is 0.5 volts or less, the fault is set.
    • Circuit XM112 is tested every 200 ms.
    • A DTC 27 indicates that CKT XM112 is open or shorted to ground.

Action Taken When the DTC Sets

  1. The heater and A/C control stores a DTC 27 in memory.
  2. The heater and A/C control internally disables the blower speed output ceasing blower motor operation.

Conditions for Clearing the DTC

    • The conditions for the fault are no longer present.
    • Using a scan tool.
    • A history DTC will clear after 20 consecutive ignition cycles if the conditions for the fault is no longer present.

Diagnostic Aids

    • If the DTC is a history or an intermittent. Try performing the tests shown while "wiggling" wiring harnesses and connectors, this often can cause the malfunction to appear.
    • When moving related harnesses and harness connectors, visually/physically inspect wiring and connectors for the following:
      • Wiring broken inside the insulation.
      • Poor mating of the connector halves or a terminal not fully seated in the connector body (backed out)
      • Improperly formed or damaged terminals. All connector terminals in the related circuits should be carefully reformed or replaced to insure proper contact tension.
      • Poor terminal to wire connection. Inspect for poor crimps, crimping over wire insulation rather than the wire.
    • Check the power and ground circuits before replacing the heater and A/C control.

Test Description

The numbers below refer to the step numbers on the diagnostic table.

  1. This step tests for an open in CKT XM112.

  2. This step tests for a short to ground in CKT XM112.

  3. This step tests for an open in CKT FP812.

  4. Always clear the DTCs after you perform a repair. Cycling through all of the blower speed exercises all of the components and the related circuitry in this system. Inspect for a current DTC 26 in order to verify the repair.

  5. This test step tests for a short to ground in CKT  FP812.

  6. If the DTC reappears after a circuit repair or no trouble was found in the circuits, the blower controller or heater and A/C controller may be at fault. Both components cannot be bench tested in the field. For test purposes, replace the blower controller first.

  7. When you are inspecting for a possible intermittent condition, moving the harness may cause the condition to reappear.

Step

Action

Value(s)

Yes

No

1

Did you perform the Blower Controls System Check?

--

Go to Step 2

Go to HVAC Blower Controls System Check

2

  1. Remove the heater and A/C control.
  2. Remove connector C1.
  3. Locate the blower controller and remove the large connector.
  4. Connect a digital multimeter (DMM) between connector C1 cavity 13 and blower controller connector cavity 4.
  5. Measure the resistance.

Is the resistance less than specified value?

5 ohms

Go to Step 3

Go to Step 4

3

  1. Leave the connectors disassembled.
  2. Connect one of the DMM leads to a good ground.
  3. Measure the resistance.

Is the resistance at the specified value?

OL (∞)

Go to Step 5

Go to Step 6

4

Locate and repair the open in CKT XM112 (BRN/WHT).

Is the repair complete?

--

Go to Step 7

--

5

  1. Leave the connectors disassembled.
  2. Connect a DMM between connector C1 cavity 11 and blower controller connector cavity 2.
  3. Measure the resistance

Is the resistance less than specified value?

5 ohms

Go to Step 8

Go to Step 9

6

Locate and repair the short to ground in CKT XM112 (BRN/WHT).

Is the repair complete?

--

Go to Step 7

--

7

  1. Reconnect the connectors that were previously disconnected, as needed.
  2. Install the scan tool in order to clear any HVAC DTCs.
  3. Cycle through all of the blower speeds.
  4. Inspect for DTC 26.

Does DTC 26 reset as current?

--

Go to Step 10

System OK

8

  1. Leave the connectors disassembled.
  2. Connect one of the DMM leads to a good ground.
  3. Measure the resistance.

Is the resistance at the specified value?

OL (infinite)

Go to Step 11

Go to Step 12

9

Locate and repair the open in CKT FP812 (BLK/BLU).

Is the repair complete?

--

Go to Step  7

--

10

Replace the blower controller.

Is the repair complete?

--

Go to Step 13

--

11

  1. The condition may be intermittent at this time in either CKT XM112 or CKT FP812.
  2. Repeat the above electrical checks while moving the related harnesses.

Is the repair complete?

--

Go to Step 7

Go to Intermittents and Poor Connections

12

Locate and repair the short to ground in CKT FP812 (BLK/BLU).

Is the repair complete?

--

Go to Step 7

--

13

  1. Install the scan tool in order to clear any HVAC DTCs.
  2. Cycle through all of the blower speeds.
  3. Inspect for DTC 26.

Does DTC 26 reset as current?

--

Go to Step 14

System OK

14

Replace and reprogram the heater and A/C controller.

Refer to Control Assembly Replacement .

Is the repair complete?

--

Go to Step 15

--

15

  1. Install the scan tool in order to clear any HVAC DTCs.
  2. Cycle through all the blower speeds.
  3. Inspect for DTC 26.

Does DTC 26 reset as current?

--

--

System OK