GM Service Manual Online
For 1990-2009 cars only
Figure 1:

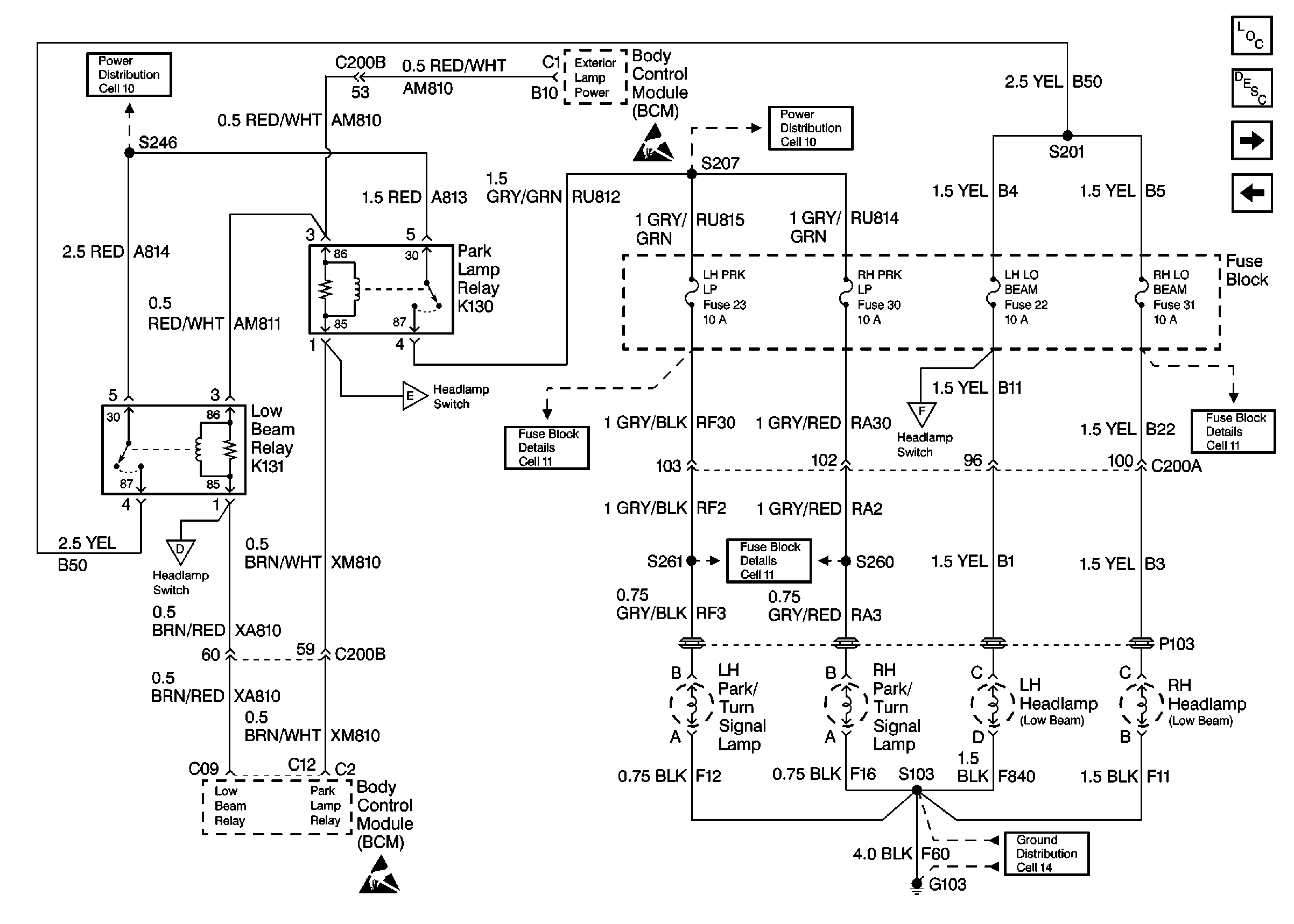
Cell 102 BCM, Headlamp Switch, Park Lamp Relay K130, and Low Beam Relay K131


Object Number: 241889  Size: FS
Lighting Systems Components
Headlights/Daytime Running Lights (DRL) Circuit Description
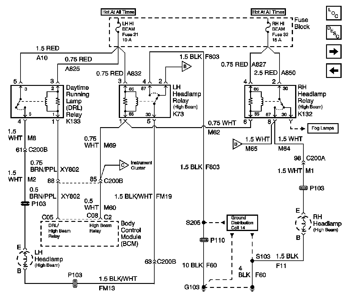
Cell 102 DRL Relay K133, LH and RH Hi Beam Headlamp Relays, and BCM
Power Distribution Schematics
Ground Distribution Schematics
Ground Distribution Schematics
Figure 2:

Cell 102 DRL Relay K133, LH and RH Hi Beam Headlamp Relays, and BCM


Object Number: 241890  Size: FS
Lighting Systems Components
Headlights/Daytime Running Lights (DRL) Circuit Description
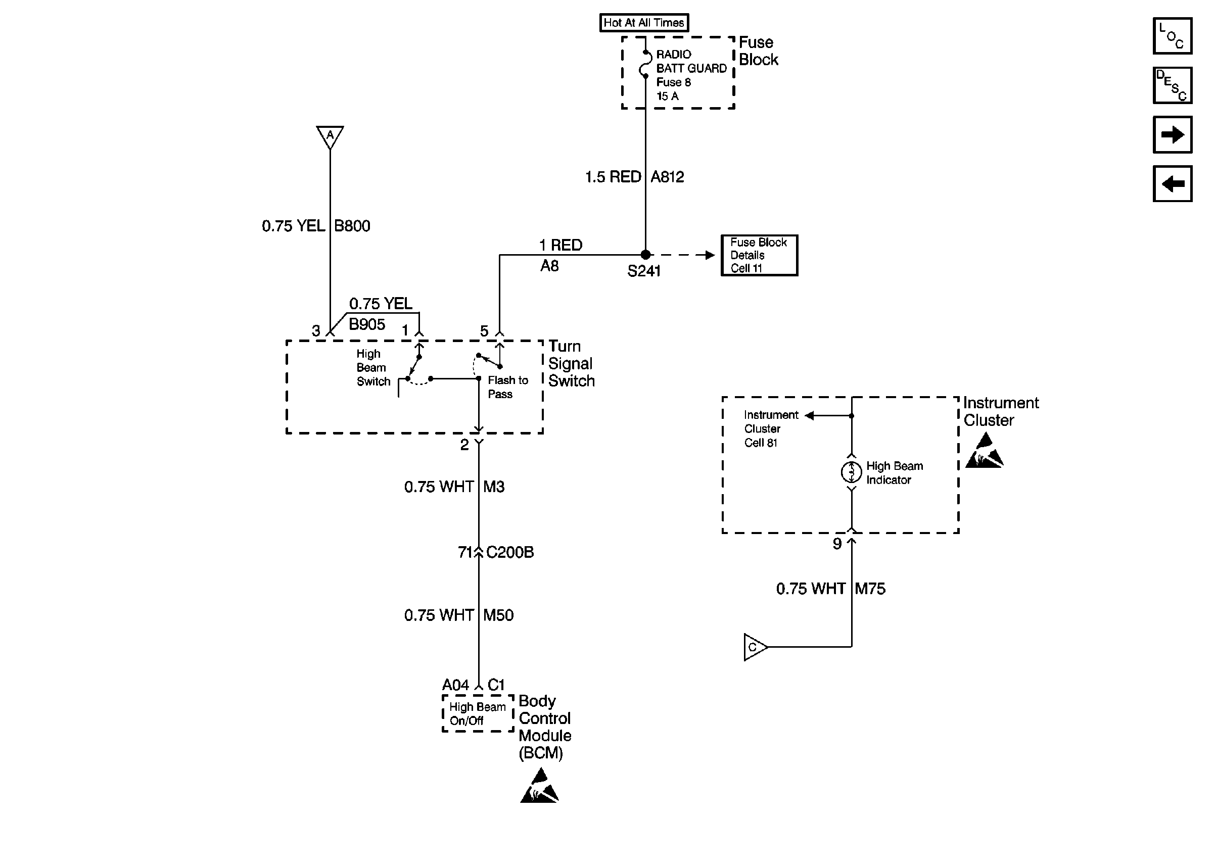
Cell 102 Turn Signal Switch, BCM, and Instrument Cluster
Cell 102 BCM, Headlamp Switch, Park Lamp Relay K130, and Low Beam RelayK131
Fog Lights Schematics
Ground Distribution Schematics
Figure 3:

Cell 102 Turn Signal Switch, BCM, and Instrument Cluster


Object Number: 241891  Size: FS
Lighting Systems Components
Headlights/Daytime Running Lights (DRL) Circuit Description
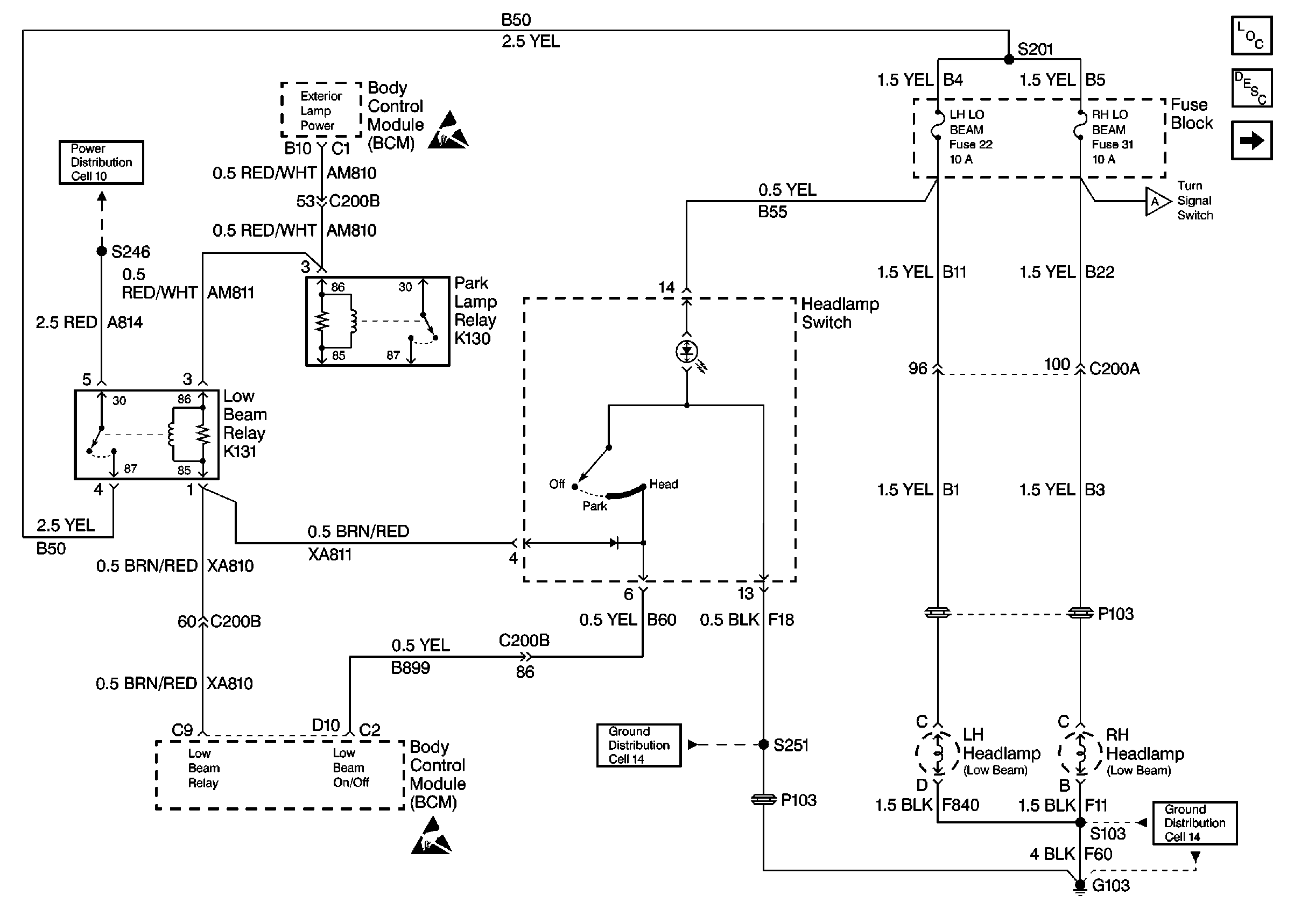
Cell 102 Fuse Block, BCM, Headlamps, and Park/Turn Signal Lamps
Cell 102 DRL Relay K133, LH and RH Hi Beam Headlamp Relays, and BCM
Fuse Block Schematics Schematics
Figure 4:

Cell 102 Fuse Block, BCM, Headlamps, and Park/Turn Signal Lamps


Object Number: 241892  Size: FS
Lighting Systems Components
Headlights/Daytime Running Lights (DRL) Circuit Description
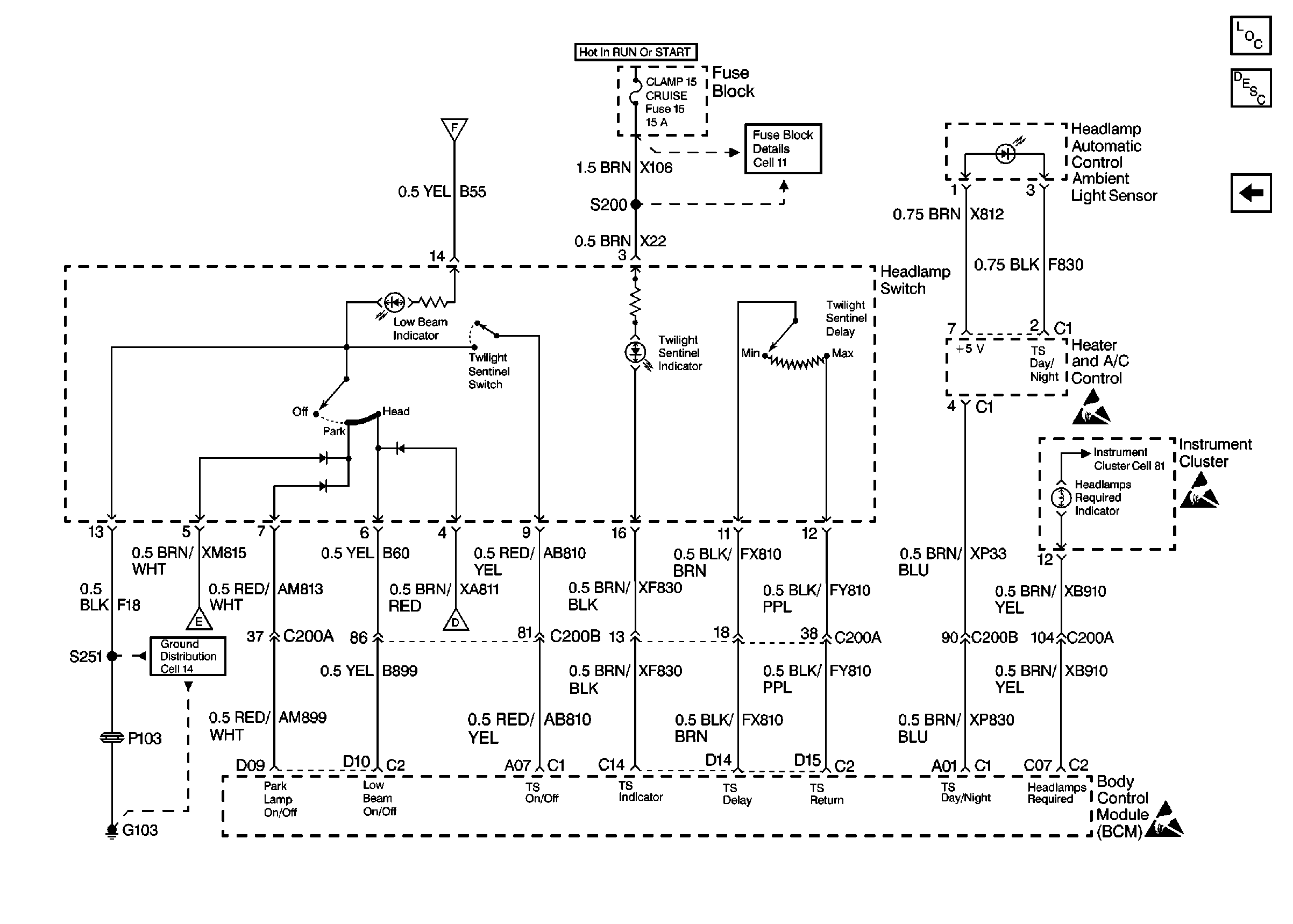
Cell 102 Headlamp Switch, BCM, Heater and A/C Control, and Instrument Cluster
Cell 102 Turn Signal Switch, BCM, and Instrument Cluster
Power Distribution Schematics
Power Distribution Schematics
Fuse Block Schematics Schematics
Fuse Block Schematics Schematics
Fuse Block Schematics Schematics
Ground Distribution Schematics
Figure 5:

Cell 102 Headlamp Switch,BCM, Heater and A/C Control, and Instrument Cluster


Object Number: 241893  Size: FS
Lighting Systems Components
Headlights/Daytime Running Lights (DRL) Circuit Description
Cell 102 Fuse Block, BCM, Headlamps, and Park/Turn Signal Lamps
Fuse Block Schematics Schematics
Ground Distribution Schematics