GM Service Manual Online
For 1990-2009 cars only
Makes
🢒
Cadillac
🢒
2000
🢒
Catera
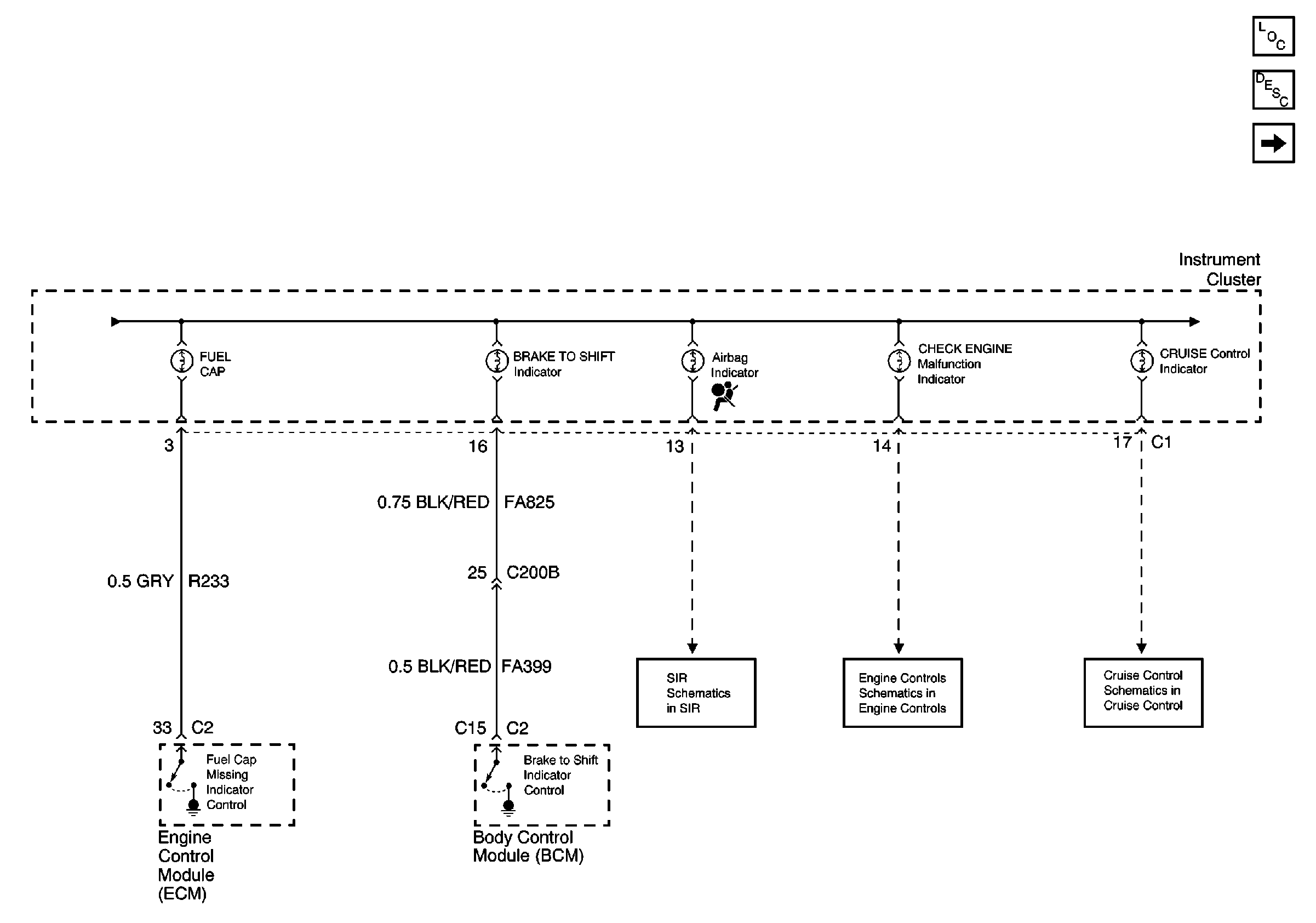
🢒 Fuel, Brake to Shift, Airbag, Check Engine, and Cruise Indicators
Fuel, Brake to Shift, Airbag, Check Engine, and Cruise Indicators
Fuel, Brake to Shift, Airbag, Check Engine, and Cruise Indicators