GM Service Manual Online
For 1990-2009 cars only
Makes
🢒
Cadillac
🢒
2001
🢒
Catera
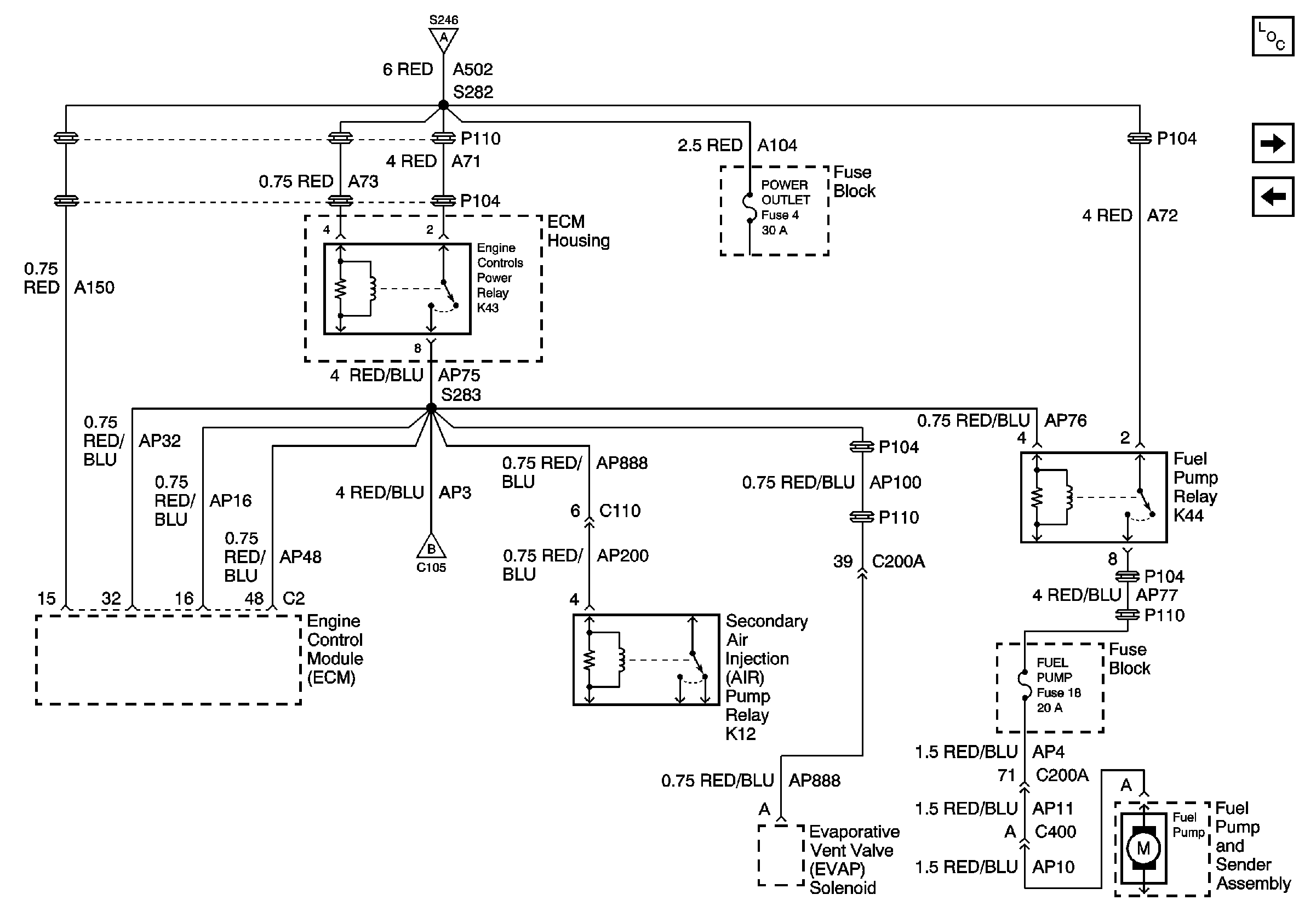
🢒 Fuse Block Fuses 4, 18, and Engine Controls Power Relay
Fuse Block Fuses 4, 18, and Engine Controls Power Relay
Fuse V5 continued and POWER OUTLET and FUEL PUMP Fuses
Master Electrical Component List
ECM Housing Fuse 43 and Engine Controls Power Relay Continued
Underhood Fuse Block Fuse V5 and Fuse Block Fuses 6, 7, 20, and 25
Underhood Fuse Block Fuse V5 and Fuse Block Fuses 6, 7, 20, and 25
ECM Housing Fuse 43 and Engine Controls Power Relay Continued