GM Service Manual Online
For 1990-2009 cars only

Object Number: 682690  Size: LF
Master Electrical Component List
Automatic Transmission Controls Schematics
OBD II Symbol Description Notice

Circuit Description

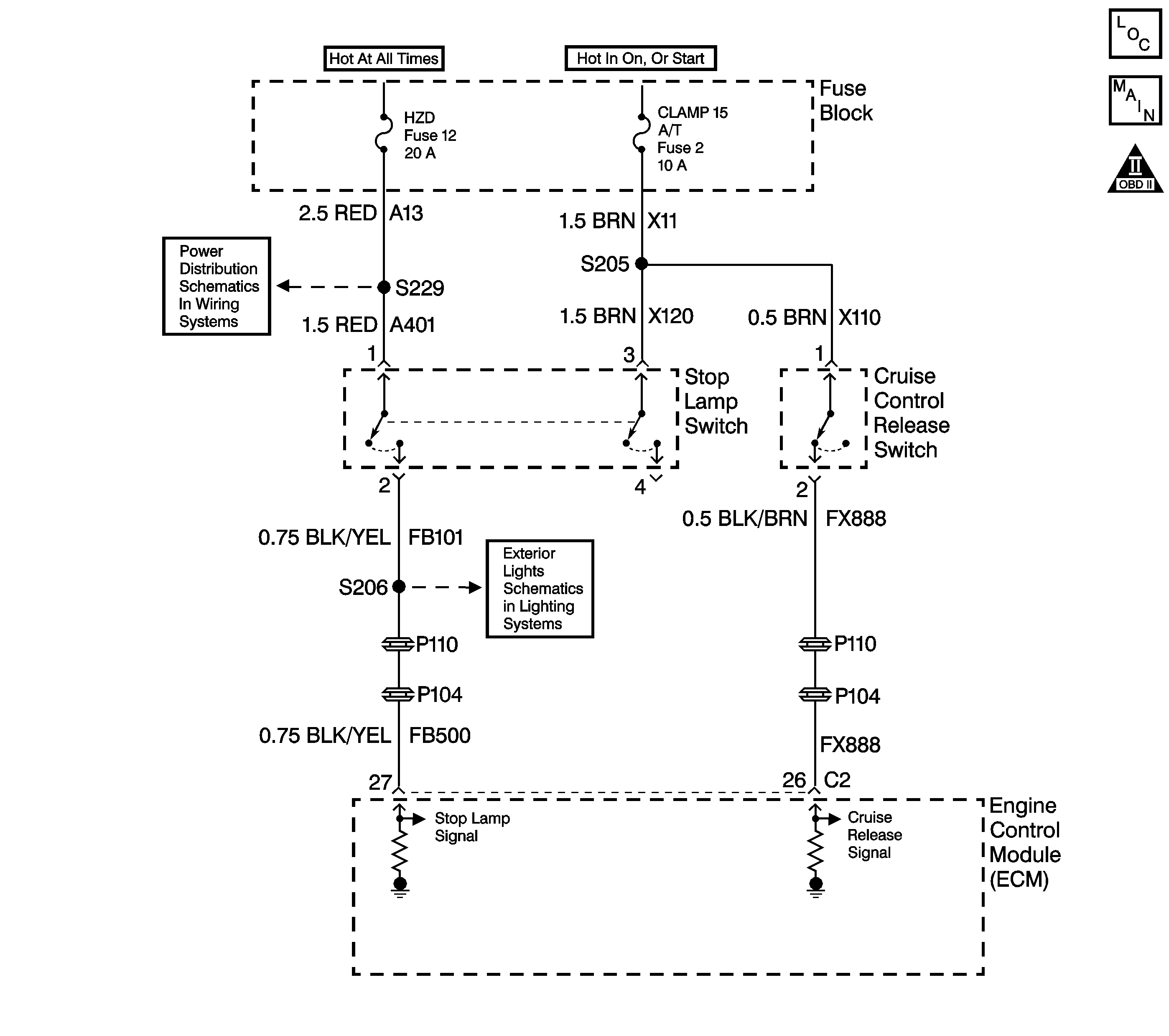
The brake switch receives battery voltage from the HAZARD fuse (fuse 12). The brake switch opens when the brakes are applied and closes when the brakes are released. The engine control module (ECM) receives the brake switch signal on terminal 27 of connector C2. The ECM sends the brake switch status information to the transmission control module (TCM) on a communication network called the controller area network (CAN). A fault in the CAN will not cause DTC P0703 to set by itself. If a CAN fault occurs, other DTCs will set before DTC P0703.

When the TCM detects that the brakes have been applied while transmission output speed is detected for a specified amount of time, DTC P0703 sets. DTC P0703 is a type C DTC.

Condition For Running The DTC

Transmission output speed is greater than 192 RPM.

Condition For Setting The DTC

The TCM detects that the brakes have been continuously applied for 20 minutes.

Action Taken When the DTC Sets

    • The TCM does not request the ECM to illuminate the MIL.
    • The ECM records the operating conditions when the Conditions for Setting the DTC are met. The ECM records this information as Failure Records.
    • The TCM stores DTC P0703 in TCM history.

Conditions for Clearing the MIL/DTC

    • A scan tool can clear the DTC.
    • The TCM clears the DTC from TCM history if the vehicle completes 40 warm-up cycles without a non-emission-related diagnostic fault occurring.

Diagnostic Aids

    • Inspect the brake switch for proper adjustment.
    • Inspect the TCM DTC history for DTC U2105 or U2100.

Test Description

The numbers below refer to the step number on the diagnostic table.

  1. The TCC Brake Switch should be open when the brake pedal is applied.

Step

Action

Value(s)

Yes

No

1

Did you perform Powertrain On Board Diagnostic (OBD) System Check - Automatic Transmission ?

--

Go to Step 2

Go to Powertrain On Board Diagnostic (OBD) System Check - Automatic Transmission

2

Diagnose all other DTCs in the ECM and the TCM first.

Are any other DTCs set?

--

Go to the applicable DTC table

Go to Step 3

3

  1. Install the Scan Tool .
  2. Turn ON the ignition with the engine OFF.
  3. Important: Record the Failure Records before clearing the DTCs. Using the Clear Info function erases the Failure Records from the ECM and the TCM.

  4. Record the DTC Failure Records.
  5. Clear the DTC.
  6. Observe the Scan Tool Brake Switch status.
  7. Apply and release the brakes several times.

Does the Brake Switch status display Applied when the brake pedal is depressed and Released when the pedal is released?

--

Go to Intermittent Conditions in Engine Controls

Go to Step 4

4

    Caution: When you are performing service on or near the SIR components or the SIR wiring, you must disable the SIR system. Refer to Disabling the SIR System. Failure to follow the correct procedure could cause air bag deployment, personal injury, or unnecessary SIR system repairs.

  1. Disconnect the Stop Lamp Switch connector. Refer to Stop Lamp Switch Replacement in Hydraulic Brakes.
  2. Measure the voltage between terminal 1 of the Stop Lamp Switch connector and a known good ground with the J 39200 .

Did you detect battery voltage?

--

Go to Step 8

Go to Step 5

5

  1. Remove the HAZARD fuse.
  2. Inspect the fuse for an open.

Is the fuse open?

--

Go to Step 6

Go to Step 7

6

  1. Inspect the Battery Positive Voltage circuit (CKTs A13, A401) for a short to ground.
  2. Inspect the TCC Brake Switch Signal circuit (CKTs FB101, FB500) for a short to ground.

Did you find the condition?

--

Go to Step 11

--

7

Repair the open in the Battery Positive Voltage circuit (CKTs A13, A401).

Did you complete the repair?

--

Go to Step 13

--

8

Use the J 39200 to test for continuity between terminal 1 and terminal 2 of the Stop Lamp Switch with the brake pedal released.

Did you detect continuity?

--

Go to Step 9

Go to Step 10

9

Inspect the TCC Brake Switch Signal circuit (CKTs FB101, FB500) for an open.

Did you find the condition?

--

Go to Step 11

Go to Step 12

10

Replace the brake switch.

Refer to Stop Lamp Switch Replacement in Hydraulic Brakes.

Did you complete the replacement?

--

Go to Step 13

--

11

Make the necessary wiring repairs.

Refer to Wiring Repairs in Wiring Systems.

Did you complete the repair?

--

Go to Step 13

--

12

Replace the ECM. Refer to Engine Control Module Replacement in Engine Controls.

Is the action complete?

--

Go to Step 13

--

13

Perform the following procedure in order to verify the repair:

  1. Select DTC.
  2. Select Clear Info.
  3. Observe the Scan Tool Brake Switch status.
  4. Apply and release the brake pedal several times.

Does the Brake Switch status display Applied when the brake pedal is depressed and Released when the pedal is released?

--

System OK

Go to Step 1