GM Service Manual Online
For 1990-2009 cars only

SMU - SECTION 6E3 - DRIVEABILITY AND EMISSIONS

SUBJECT: SERVICE MANUAL UPDATE-SECTION 6E3-DRIVEABILITY AND EMISSIONS

MODELS: 1994 BUICK ROADMASTER 1994 CADILLAC FLEETWOOD 1994 CHEVROLET CORVETTE AND CAMARO 1994 PONTIAC FIREBIRD WITH 5.7L ENGINE (VIN P-RPO LT1)

1994 CHEVROLET CAPRICE WITH 5.7L AND 4.3L ENGINES (VINS P, W - RPOS LT1, L99)

THE FOLLOWING DTC CHARTS/FACING PAGES HAVE BEEN REVISED AND SHOULD BE REPLACED AS DIRECTED:

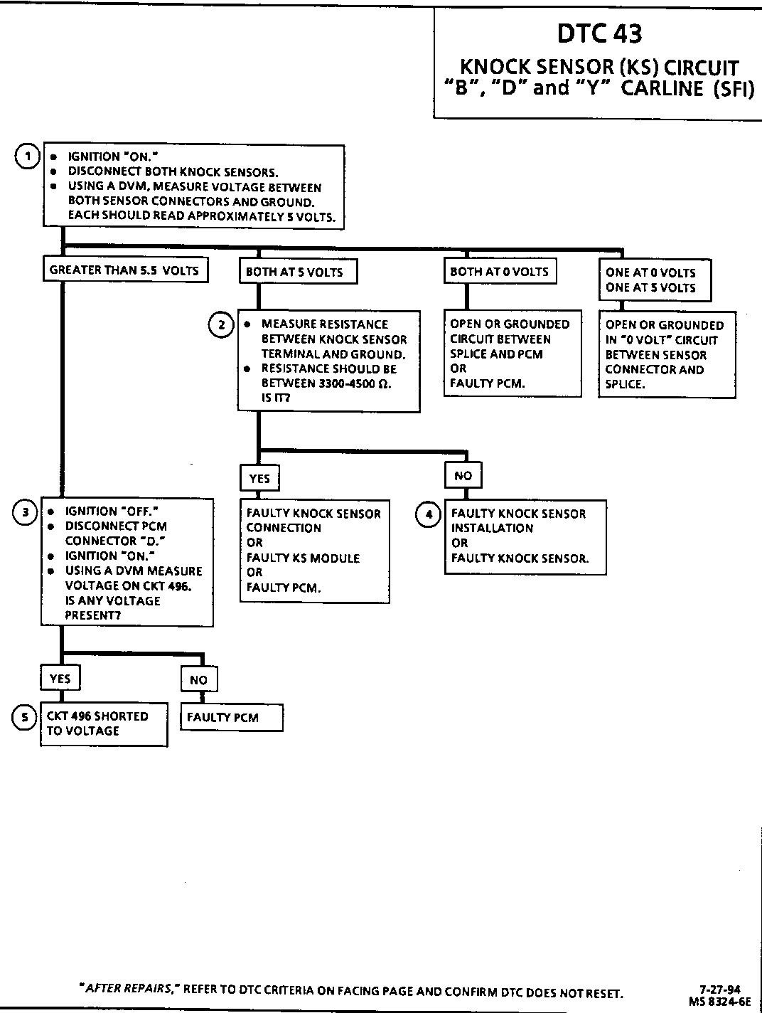
1994 CAMARO/FIREBIRD SERVICE MANUAL (GMP/94F-2) REPLACE PAGES: SECTION 6E3-A DTC 46 PASS-KEY II CIRCUIT SECTION 6E3-A DTC 43 KNOCK SENSOR (KS) CIRCUIT SECTION 6E3-A DTC 11 MALFUNCTION INDICATOR LAMP (MIL) CIRCUIT

1994 ROADMASTER/CAPRICE SERVICE MANUAL (GMP/94B-2) REPLACE PAGES: SECTION 6E3-A DTC 46 PASS-KEY II CIRCUIT SECTION 6E3-A DTC 43 KNOCK SENSOR (KS) CIRCUIT SECTION 6E3-A DTC 11 MALFUNCTION INDICATOR LAMP (MIL) CIRCUIT

1994 CADILLAC FLEETWOOD SERVICE MANUAL (GMP/94D-2) REPLACE PAGES: SECTION 6E3-A DTC 46 PASS-KEY II CIRCUIT SECTION 6E3-A DTC 43 KNOCK SENSOR (KS) CIRCUIT SECTION 6E3-A DTC 11 MALFUNCTION INDICATOR LAMP (MIL) CIRCUIT

1994 CORVETTE SERVICE MANUAL (ST-364-94-2) REPLACE PAGES: SECTION 6E3-A DTC 43 KNOCK SENSOR (KS) CIRCUIT SECTION 6E3-A DTC 11 MALFUNCTION INDICATOR LAMP (MIL) CIRCUIT

FIGURES: 00 ATTACHMENTS: 07


Object Number: 82895  Size: FS


Object Number: 84040  Size: FS


Object Number: 82894  Size: FS


Object Number: 82893  Size: FS


Object Number: 84039  Size: FS


Object Number: 84038  Size: FS


Object Number: 84037  Size: FS

GENERAL MOTORS BULLETINS ARE INTENDED FOR USE BY PROFESSIONAL TECHNICIANS, NOT A "DO-IT-YOURSELFER". THEY ARE WRITTEN TO INFORM THOSE TECHNICIANS OF CONDITIONS THAT MAY OCCUR ON SOME VEHICLES, OR TO PROVIDE INFORMATION THAT COULD ASSIST IN THE PROPER SERVICE OF A VEHICLE. PROPERLY TRAINED TECHNICIANS HAVE THE EQUIPMENT, TOOLS, SAFETY INSTRUCTIONS AND KNOW-HOW TO DO A JOB PROPERLY AND SAFELY. IF A CONDITION IS DESCRIBED, DO NOT ASSUME THAT THE BULLETIN APPLIES TO YOUR VEHICLE, OR THAT YOUR VEHICLE WILL HAVE THAT CONDITION. SEE A GENERAL MOTORS DEALER SERVICING YOUR BRAND OF GENERAL MOTORS VEHICLE FOR INFORMATION ON WHETHER YOUR VEHICLE MAY BENEFIT FROM THE INFORMATION.

COPYRIGHT 1994 GENERAL MOTORS CORPORATION. ALL RIGHTS RESERVED.